banner background image

風力タービン・ソリューション

アナログ・デバイセズは、全世界の風力タービンで使用されている広範な高性能データ・アクイジションおよび信号処理技術を提供しています。

 

価値と利点

風力タービン・システム用の当社のソリューションは、ジェネレータやパワー・コンバータの制御からシステム完全性の監視まで、広範な機能のための非常にきめ細かいデータ・アクイジションを容易に実現可能で、そのすべてが運用効率と安全性の最大化に寄与します。

風力タービン・ソリューション Benefits

信号完全性、堅牢性、安全性のための絶縁技術を提供

風力タービン・ソリューション Benefits

最高精度の測定を実現する高精度シグナル・チェーンが特長

風力タービン・ソリューション Benefits

予知保全により最大の安全性と効率を実現

注目製品

さらに表示

Arrow image

シグナル・チェーン

(22)

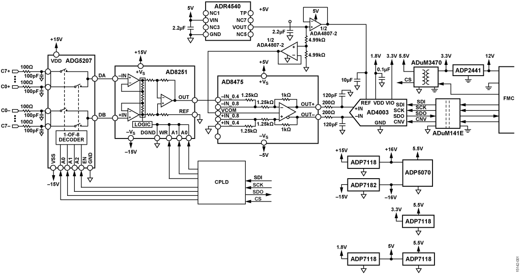
以下の図の各ブロックをクリックして利用可能な部品をご覧ください。

リファレンス・デザイン

buy sample product image
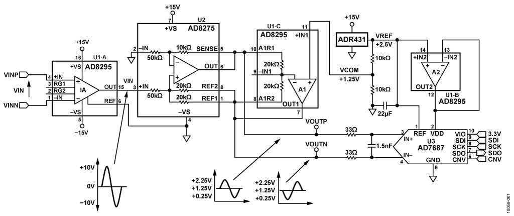
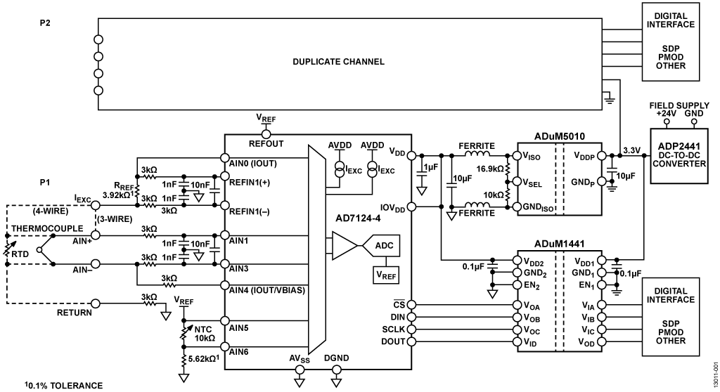
CN0383
低消費電力、高精度、24ビット・シグマ・デルタ(Σ-Δ)ADCを使用した完全統合型2線式、3線式、または4線式RTD測定システム
buy sample product image
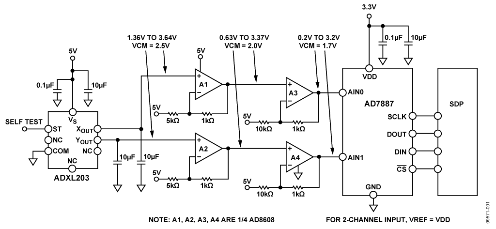
CN0189

2 軸加速度センサーを使った傾き測定

 ※Rev.0を翻訳したものです。新ver.は英語資料をご覧ください。

buy sample product image
CN0183

+12 V から生成した±5 V で駆動する 高精度 16 ビット、バイポーラ出力電圧源

 ※Rev.0を翻訳したものです。新ver.は英語資料をご覧ください。

buy sample product image
CN0214
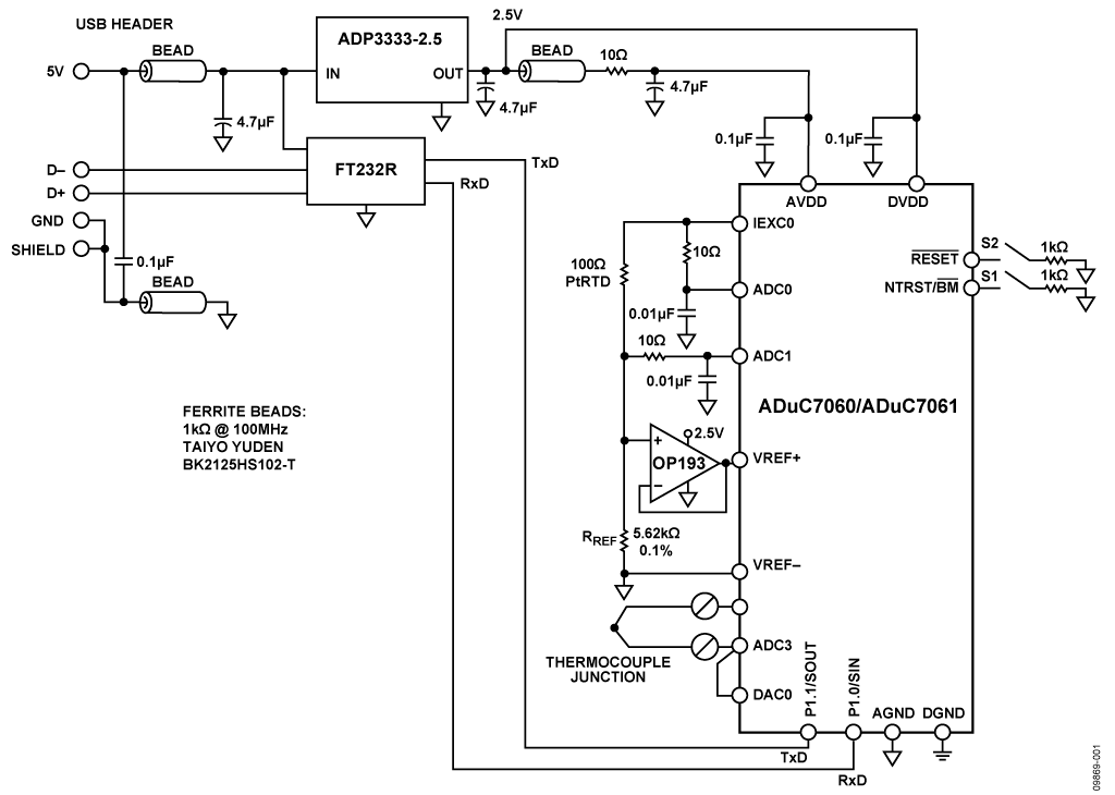
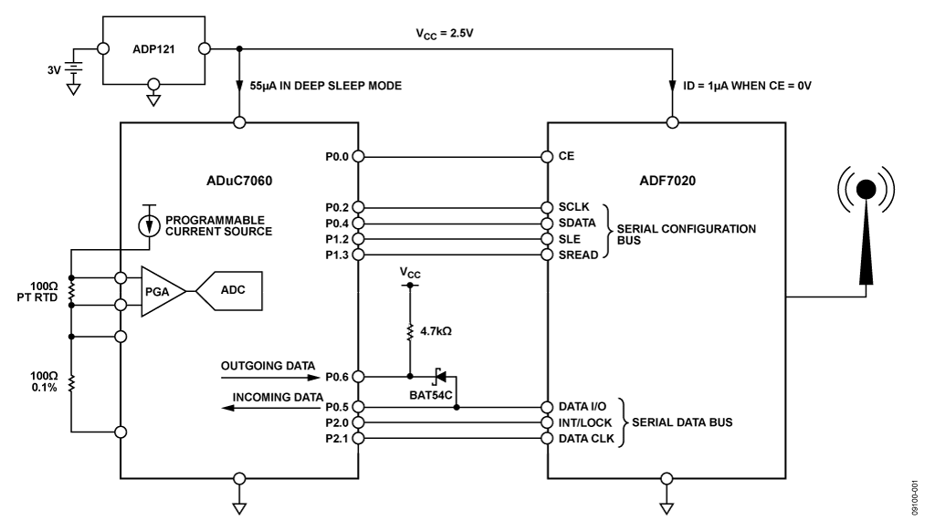
高精度アナログ・マイクロコントローラ ADuC7060/ADuC7061 を使用した、冷接点補償機能を搭載した USB ベースの熱電対温度モニタ

※Rev.0を翻訳したものです。新ver.は英語資料をご覧ください。

buy sample product image
CN0145
ADuC7060/ADuC7061高精度アナログ・マイクロコントローラを使用した4mA~20mAループ駆動温度モニタ
※Rev.0を翻訳したものです。最新版は英語資料をご覧ください。
buy sample product image
CN0373
絶縁型USBと
絶縁型RS-485/絶縁型RS-232のインターフェース
※Rev.0を翻訳したものです。最新版は英語資料をご覧ください。
buy sample product image
CN0363
プログラマブル・ゲイン・トランスインピーダンス・アンプとデジタル同期検出機能を備えたデュアル・チャンネル色度計
※Rev.0を翻訳したものです。最新版は英語資料をご覧ください。
buy sample product image
CN0364

HART 準拠の PLC/DCS 用クワッド・チャンネル電圧および電流入力

※Rev.0を翻訳したものです。最新版は英語資料をご覧ください。 

buy sample product image
CN0288
LVDT シグナル・コンディショニング回路※Rev.Aを翻訳したものです。最新版は英語資料をご覧ください。
buy sample product image
CN0348
積分非直線性と微分非直線性が±1LSB 未満の16 ビット、単電源、バッファ付き電圧出力 D/A 変換回路
※Rev.0を翻訳したものです。最新版は英語資料をご覧ください。
buy sample product image
CN0280

絶縁型電源を備えた太陽光発電コンバータ用の堅牢な完全絶縁電流検出回路

※Rev.0を翻訳したものです。最新版は英語資料をご覧ください。 

 

buy sample product image
CN0387

キャリブレーション不要のリターン・ロス測定システム

※Rev.Aを翻訳したものです。最新版は英語資料をご覧ください。 

buy sample product image
CN0385

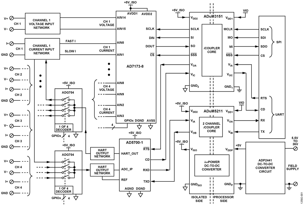
工業用シングル・エンドおよび差動信号対応 PGIA 付き
絶縁型マルチチャンネル・データ・アクイジション・システム

※Rev.0を翻訳したものです。最新版は英語資料をご覧ください。

buy sample product image
CN0395
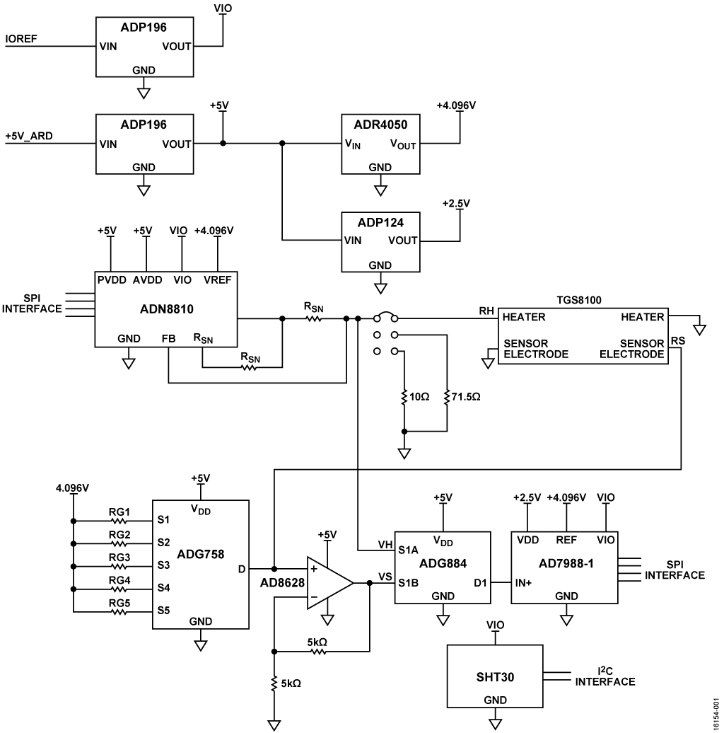
室内空気質計測のための揮発性有機化合物検出器
※Rev.0を翻訳したものです。最新版は英語資料をご覧ください。
buy sample product image
CN0225
工業用プロセス制御およびオートメーション用高インピーダンス、高 CMR、±10V アナログ・フロントエンド・シグナル・コンディショナ※Rev.Aを翻訳したものです。最新版は英語資料をご覧ください。
buy sample product image
CN0209
プロセス・コントロール・アプリケーション用フル・プログラマブル・ユニバーサル・アナログ・フロントエンド

※Rev.0を翻訳したものです。新ver.は英語資料をご覧ください。

buy sample product image
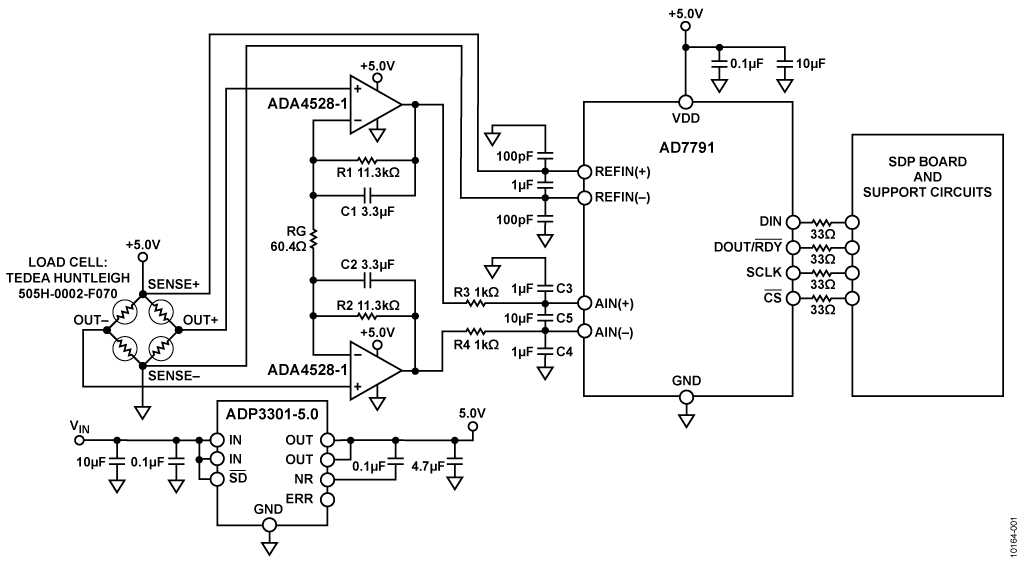
CN0216
外付けゼロ・ドリフト・アンプADA4528-1 と24 ビットΣ-ΔAD コンバータAD7791 を使用した高精度重量計回路

※Rev.0を翻訳したものです。新ver.は英語資料をご覧ください。

buy sample product image
CN0180

工業向けレベルの信号に対する、高精度・単電源・差動ADCのドライバ回路

※Rev.0を翻訳したものです。新ver.は英語資料をご覧ください。

buy sample product image
CN0196
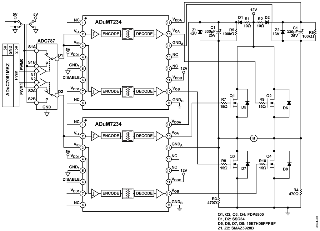
絶縁型ハーフ・ブリッジ・ドライバを使用する H ブリッジ・ドライバ回路

※Rev.0を翻訳したものです。新ver.は英語資料をご覧ください。

buy sample product image
CN0187
高速、低消費電力、3.3 V 単電源の条件に最適なクレスト・ファクタ、ピーク、RMS RF 電力の測定回路

※Rev.0を翻訳したものです。新ver.は英語資料をご覧ください。

buy sample product image
CN0282
オーディオ抽出機能付きの、USBから給電されるDVI/HDMI-to-VGAコンバータ(HDMI2VGA)
※Rev.0を翻訳したものです。最新版は英語資料をご覧ください。
buy sample product image
CN0255

16 ビット、100kSPS、単電源、低消費電力データ・アクイジション・システム

 ※Rev.Aを翻訳したものです。最新版は英語資料をご覧ください。

buy sample product image
CN0321
HART 接続機能を備えた完全絶縁型シングル・チャンネル電圧および4mA~20mA 出力※Rev.0を翻訳したものです。最新版は英語資料をご覧ください。

さらに表示

Arrow image
carousel title icon
トレーニングおよびサポート

トレーニングおよびチュートリアル

Title
Subtitle
さらに詳しく
myAnalogに追加

myAnalog のリソース セクション、既存のプロジェクト、または新しいプロジェクトに記事を追加します。

新規プロジェクトを作成

ファイルおよびダウンロード

ソリューション・カタログ

icon for the pdf

PDF

2.68 M

さらに表示

Arrow image

ADIサポート

どのようなことにお困りですか。アナログ・デバイセズのナレッジ・ベースから、よくある質問の答えを見ることができます。

button icon

ヘルプ