概要
設計リソース
デバイス・ドライバ
コンポーネントのデジタル・インターフェースとを介して通信するために使用されるCコードやFPGAコードなどのソフトウェアです。
機能と利点
- Precision 16-bit voltage source
- 8 Channels Self contained
- +12V to +/- 5V supply
参考資料
-
MT-101: Decoupling Techniques2015/02/14PDF954 kB
-
MT-031: データ・コンバータのグラウンディングと、「AGND」および「DGND」に関する疑問の解消2009/03/20PDF144 kB
-
CN-0183: +12 V から生成した±5 V で駆動する 高精度 16 ビット、バイポーラ出力電圧源2012/06/27PDF252 kB
回路機能とその特長
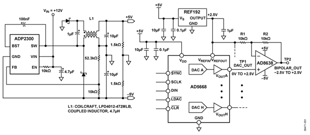
図 1に示す回路は16ビット精度、低ドリフトの±2.5 Vバイポーラ電圧を出力し、単電源+10 V ~+15 Vで動作します。オクタルdenseDAC AD5668のユニポーラ電圧出力はオートゼロ・オペアンプAD8638によって増幅、レベルシフトされます。AD8638の影響による最大ドリフトはわずか0.06 ppm/°Cです。外付けリファレンス。REF192(E グレード) は5 ppm/°C を保証しており、AD8638の増幅とレベルシフト回路に低インピーダンスの仮想グラウンドを提供します。
+12 V 単電源電圧のシステムでしばしば起こる問題に対してこの回路は効果的なソリューションを提供します。スイッチング・レギュレータ ADP2300が回路の全体的な性能を低下させないようにプリント回路ボード(PCB)のレイアウトとグラウンディングを適切に行う必要があります。

回路説明
AD5668はSPI インターフェース制御、16ビット、オクタル、電圧出力denseDAC です。AD5668はドリフトが10 ppm/°C max のリファレンスを内蔵しています。電源立ち上げ時に内蔵リファレンスはオフになっており、外部リファレンスが使用可能です。内部リファレンスはソフトウェアを介してイネーブルにします。図 1に示す回路で、外付けREF192を使用する理由はオペアンプAD8638回路の2.5V仮想グラウンドを駆動するために低出力インピーダンスが必要だからです。
AD5668の出力電圧はTP1で0 V ~ 2.5 Vで、この信号はオペアンプAD8638の非反転入力を駆動します。オペアンプの信号ゲインは1+R2/R1なので、R1=R2とすると2となります。2.5VリファレンスでR1を駆動する事によりオペアンプ出力に負の2.5 V オフセットが加わります。その結果TP2で-2.5 V から+2.5 Vまで振れるバイポーラ出力電圧となります。
回路は公称12Vの単電源電圧(10 V ~ 15 Vの間変動する可能があります)で動作します。反転昇降圧回路構成のスイッチング・レギュレータADP2300から安定化された-5 V電源電圧が生成されます。回路はADIsimPowerを使って設計できます。非レギュレーション5V電源を生成するためにジータ構成の回路に結合インダクタL1を使用します。この回路は小出力電流の場合高効率です。
TP2(バイポーラ出力)で測定した積分非直線性(INL)と微分非直線性(DNL)をそれぞれ図 2 と図 3に示します。


TP1(ユニポーラDAC出力)で測定されたINL とDNLをそれぞれ図 4 と 図 5に示します。


バリエーション回路
AD5628 and AD5648はそれぞれAD5668の12ビットと14ビット・バージョンです。上記のすべてが内部ゲイン2のリファレンスを内蔵しています。AD5628-1/AD5648-1/AD5668-1 は1.25 V、5 ppm/°Cのリファレンス電圧を内蔵しており、2.5 Vのフルスケール出力範囲が得られます。そしてAD5628-2/AD5648-2/AD5668-2/AD5668-3 は2.5 V、5 ppm/°Cのリファレンス電圧を内蔵しており、5 Vのフルスケール出力範囲が得られます。内蔵リファレンス電圧はパワーアップ時にオフなので、外付けリファレンス電圧を使用することができます。コントロール・レジスタへの書込みにより内部リファレンスをイネーブルします。この製品はパワーオン・リセット回路を内蔵しているので、パワーアップ時にDAC出力は0V(AD5628-1/AD5648-1/ AD5668-1、AD5628-2/AD5648-2/AD5668-2)又はミッドスケール(AD5668-3)になり、有効な書込みが実行されるまでこの状態を維持します。
必要に応じてAD8638のデュアル・バージョンのAD8639を使用する事もできます。 図 1の回路では8チャンネル間のクロストークを最小限にするためにシングルのAD8638 を使用しています。
ADR4525(精度±0.02%で温度係数 2 ppm/°C max -B グレード)のような他の2.5 Vリファレンスも使用する事ができます。
回路の評価とテスト
必要な装置(同等の装置に変更可能)
次の装置が必要です:
- システム・デモ用プラットホーム(EVAL-SDP-CB1Z)
- CN-0183 回路評価用ボード (EVAL-CN0183-SDZ)
- CN-0183評価用ソフトウェア
- テクトロニクス TDS2024、4チャンネル・オシロスコープ
- HP E3630A、0 V ~ 6 V/2.55 A; ±20 V/0.5 A、トリプル出力DC電源
- PC(Windows 32ビット又は64ビット)
始めてみよう
CN-0183評価用ソフトウェアのCDをPCのCDドライブに入れて評価用ソフトウェアをロードしてください。マイコンピュータを使用して、評価用ソフトウェアのCDを含むドライブを見つけ、Readmeファイルを開いてください。Readmeファイルに含まれているインストラクションに従って、評価用ソフトウェアをインストールし、使用してください。図 6に評価用ソフトウェアのメイン・ウィンドウを示します。

テスト・セットアップの機能ブロック図
図 7にテスト・セットアップの機能ブロック図を示します。このセットアップによりDAC出力(TP1)とバイポーラ出力(TP2)をオシロスコープで観察できます。
直線性の測定にはUSBポートを介してPCで読み出す事のできる高精度デジタル電圧計(DVM)が必要です。

セットアップ
EVAL-CN0183-SDZ回路ボードの120ピン・コネクタをEVAL-SDP-CB1ZのCON A コネクタ又は CON B コネクタに接続してください。120ピン・コネクタの末端にある穴を利用して2つのボードをしっかり固定するためにナイロン製ハードウェアを使用してくだい。DC出力電源を正常に+5 V、-5 V、+12 Vの出力に設定した後、電源をオフにしてください。
電源オフの状態で、-5V電源をJ5-3の-5Vピンに接続し、 +5V電源をJ5-1 のAVDDピンに接続し、GNDをJ5-2とJ4-2のAGNDピンに接続し、+12V電源をJ4-1の+12Vピンに接続してください。あるいは、+5 V と−5 Vを供給するADP2300の回路に電源を供給するためにリンク2とリンク3をポジションBに配置してください。この場合AVDD と-5 Vは必要ない事に注意してください。
電源投入後にSDPボードからのUSBケーブルをPCのUSBポートに接続してください。EVAL-CN0183-SDPZのDC電源を投入する前にUSBケーブルをSDPのミニUSBコネクタに接続しないでください。
| ジャンパ | 説明 |
設定 | 機能 |
| LK1 | AD5668 のリファレンス・ピンを REF192 の出力に短絡 |
Inserted Opened |
AD5668 リファレンス・ピンが REF192の出力に短絡され外付けDACリファレンスが使用可能になります。 AD5668 の内部リファレンスのみ使用可能です。 |
| LK2 | AVDD 電源ソース |
Position A Position B |
回路の電源はJ5-1のAVDDピンに印加される外部5V電源によって供給されます。 デジタル電源は、 ADP2300 レギュレータによって供給される5V電圧によって供給されます。 |
| LK3 | -5V voltage source |
Position A Position B |
アナログ回路はJ5-3の-5Vピンに印加される外部電源によって供給されます。 デジタル電源はレギュレータADP2300の出力を反転する事によって得られる電圧-5 V によって供給されます。 |
テスト装置をセットアップした後、オシロスコープのプローブをテスト・ポイントのTP1 とTP2に接続してください。テスト・ポイントTP3、TP4、TP5をリファレンス、安定化された+5V、安定化された-5Vにそれぞれ接続します。これらのテスト・ポイントが正常な電圧になっているか確認してください(TP6をグラウンドに使用してください)。
CDでご提供するソフトウェアを使用すればコードをDACにロードして、リファレンス源を選ぶ事によりVOUTA の値を設定する事ができます。デフォルト設定の状態では、電圧+5 V と-5 Vを供給しなければなりませんが+12 Vは必要ありません。デフォルト設定では外付けリファレンスREF192を使用し、フルスケールDAC出力範囲は2.5 V(TP1)になり、パイポーラ出力(TP2)は-2.5 V ~+2.5 Vの範囲になります。0x0000をロードするとDAC出力が0 Vに、バイポーラ出力が-2.5 Vになり、0x8000をロードするとDAC出力が1.25 Vに、バイポーラ出力が0 Vになり、0xFFFFをロードするとDAC出力が2.5 Vに、バイポーラ出力が2.5 Vになります。
