概要
設計リソース
デバイス・ドライバ
コンポーネントのデジタル・インターフェースとを介して通信するために使用されるCコードやFPGAコードなどのソフトウェアです。
機能と利点
- 高電流用電流検出
- 太陽光発電アプリケーション
- 完全分離
製品カテゴリ
マーケット & テクノロジー
使用されている製品
参考資料
-
ADSP-CM40x in Solar PV Inverters2025/09/05
-
CN0280: 絶縁型電源を備えた太陽光発電コンバータ用の堅牢な完全絶縁電流検出回路2013/10/11PDF468 kB
回路機能とその特長
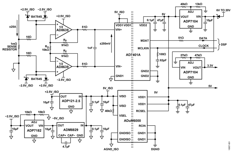
図1に示す回路は、絶縁型電源を備えた完全絶縁電流検出回路です。極めて堅牢なこの回路は、検出抵抗の近くに配置し、ノイズのピックアップを最小限に抑えて正確な測定を行うことができます。出力はシグマ・デルタ変調器からの16MHzシングル・ビット・ストリームで、これはDSPによりSINC3デジタル・フィルタを使って処理されます。
この回路はピークAC電流が数百ボルトで、電流が数mAから25Aまで変化する太陽光発電(PV)コンバータのAC電流のモニタリングに最適です。

回路説明
この回路は、2個の AD8639 低オフセット・アンプを使用することにより、1mΩの検出抵抗を使って最大±25Aのピーク電流を測定します。AD7401A シグマ・デルタ変調器のフルスケール・レンジを利用できるように、このアンプのゲインは10に設定されています。必要に応じてこのゲインを下げれば、より高い電流値を測定でき(最大±50Aまたは±100A)、AD7401Aのフルスケール入力レンジを使用して最大限の利点を得ることができます。
1mΩの抵抗に±25Aの電流が流れると、±25mVの電圧が生じます。これがAD8639によって±250mVまで増幅され、AD7401Aに入力されます。3個のオペアンプを使用した従来の計装アンプ構成では、AD7401Aの差動入力が差動アンプとして機能します。
AD8639の標準のオフセット電圧はわずか3 μV、ドリフトは0.01μV/°C、ノイズは1.2μV p-p(0.1Hz~10Hz)なので、DC誤差源を最小限に抑える必要があるアプリケーションに最適です。ソーラー・パネルのアプリケーションでは、全動作温度範囲にわたりドリフトがほぼゼロであることが大きな利点となります。多くのシステムでは、AD8639のレールtoレール出力振幅により、最大限の信号対ノイズ比(SNR)を得ることができます。
電流測定回路の周囲には、この敏感な低電圧領域にリーク電流が流れ込むのを防ぐためにガード・リングが使われています。BAT54ショットキー・ダイオードは、AD8639の入力を過渡過電圧やESDから保護します。
単極RCフィルタ(102Ω、1nF)は1.56MHzの差動モード帯域幅を持ち、AD7401Aの入力の広帯域ノイズを減らします。
シグマ・デルタ変調器には、DSPプロセッサやFPGAなどの外部ソースからのクロック入力が必要です。クロック周波数は5MHz~20MHzの範囲が可能で、図1の回路では16MHzの周波数を使用しています。変調器のシングル・ビット・ストリーム出力は非常に堅牢で、SINC3フィルタで直接処理でき、データをADCワードに変換できます。
AD740xデバイスを使用してACとDCの両方のデータを解析できるので、AC性能だけでなく、システム内のDC注入もモニターすることができます。ソーラー・アプリケーションではDC注入が重要です。電力網に注入されるDC電流が多すぎると、その経路内にあるあらゆるトランスが飽和してしまうからです。したがって、DC電流は低mAレンジに抑えなければなりません。
AD740xデバイスを使用する大きな利点は、実際のAC電流経路のすぐ近くに配置できることです。DSPやFPGAでは十分な距離を取らねばならず、場合によってはシステム内の別のボード上に配置しなければならないこともあります。これは、EMI/RFIの影響を最小限に抑えることによって、システム全体の精度を向上させます。
安全は20μmのポリアミド製絶縁バリアを使用することで確保されています。このことと各種承認に関する詳細情報は、各デバイスのデータシートに記載されています。AD7401Aは表1に示すように、絶縁バリアを介してユニポーラ範囲で891Vまで、バイポーラ範囲で565Vの電圧まで使用できます。
| パラメータ | 最大 | 単位 | 制約 |
| AC 電圧、バイポーラ波形 | 565 | V peak | 最小寿命時間50年 |
| AC 電圧、ユニポーラ波形 | 891 | V peak | CSA/VDE承認最大使用電圧 |
| DC 電圧 | 891 | V | CSA/VDE承認最大使用電圧 |
| 1絶縁バリアに加わる連続電圧の大きさを意味します。詳細については、AD7401Aのデータシートを参照してください。 | |||
電源構成
ADuM6000は5Vの絶縁型DC/DCコンバータで、絶縁バリアを介して5V DC電源を駆動するために、625kHzの内部PWMを使用して動作します。整流はバリアの絶縁側で行われ、さらにフィルタがかけられます。
AD8639 オペアンプの電源は、ノイズ性能を向上させるために±2.5Vに安定化されます。+2.5Vは、+5Vの絶縁型電源によって駆動される低ノイズのADP121低ドロップアウト・レギュレータから供給されます。
ADM8829 スイッチド・キャパシタ電圧インバータは絶縁型の+5V電源によって駆動され、-5Vの出力を生成します。この出力は、 ADP7182 負電圧リニア・レギュレータを使用して-2.5Vに安定化されます。
動作原理
AD7401Aは2次シグマ・デルタ(ΣΔ)変調器で、アナログ入力信号を高速の1ビット・データストリームに変換します。このデータストリームはアナログ・デバイセズのiCoupler®技術を用いて内部でデジタル絶縁されています。AD7401Aは5V電源で動作し、±250mV(±320mVフルスケール)の差動入力信号に対応しています。アナログ変調器を使用しているので、外付けのサンプル&ホールド回路は必要ありません。この変調器は、アナログ入力を連続的にサンプリングします。入力信号の情報は、最大20MHzのデータ・レートを持つ1ビット信号の密度として、出力のストリームに含まれます。オリジナル情報は、適切なデジタル・フィルタによって再構築されます。プロセッサ側(非絶縁側)には、5Vまたは3V電源(VDD2)を使用できます。
ソーラー・アプリケーションの電流測定には、絶縁型の測定手法が必要です。アナログ・デバイセズの製品には、AC測定にこのような絶縁アプリケーションを使用できるものが数多くあり、AD7401Aもその1つです。この種の絶縁はiCoupler®技術に基づいています。
電流トランスを使用すれば別の絶縁方法が可能で、これはガルバニック絶縁と呼ばれます。
この回路ノートでは、AD7401AとADuM6000を使用してアナログ・デバイセズが設計した電流測定モジュールの標準性能について述べます。
太陽光発電(PV)インバータ・システム・アプリケーション
太陽光PVインバータはソーラーパネルの電力を変換し、その電力を電力網に効率的に転送します。ソーラーパネルは基本的にDC電流源ですが、その電力をAC電流に変換して、電力網の周波数に同期させ、極めて高い効率レベル(95%~98%)で電力網に送ります。変換は、図2に示すように1つ以上の段階を経て行うことができます。通常、第1段はDC/DC変換で、低電圧大電流のソーラーパネル出力を高電圧低電流に変換します。これは電力網のピーク電圧に相当するレベルまで電圧を上げるためです。第2段では通常、Hブリッジ回路を使用して、DC電圧と電流をAC電圧と電流に変換します(Analog Dialogueの記事:太陽光発電システムとスマートグリッドの統合化を支えるアイソレーション技術を参照)。

これまでの太陽光PVインバータは、電力を電力網に放出する単純なモジュールでした。新設計のソーラー・インバータでは安全、電力網との統合化、コスト削減が重視されています。これらの目標の実現に向け太陽光PVインバータの設計者は、性能を改善してコスト削減の可能性を追求するために、既存のソーラー・インバータ・モジュールには使われていない新技術に着目しています。
この回路では、DSPがDC/DCコンバータとDC/ACコンバータを制御しています。電力網への接続は通常、リレーを介して行われます。AC電流測定はAD7401Aによって行われます。このデバイスは電力網への電流出力(標準25A)を測定します。
太陽光PVインバータ・システムには出力に絶縁トランスを使用するものとしないものがあり、どちらにするかは主にコスト削減の要求によって異なりますが、トランスがない場合は出力電流のDC成分を測定しなければなりません。この電流はDC注入と呼ばれ、その値はシステムの動作に大きく影響します。電力網へのDC注入が多すぎると、経路上のあらゆるトランスを飽和させてしまう恐れがあります。したがって、DC注入は低mAレベルに制限する必要があります。これらのいずれのタスクも、このアプリケーションの回路によって実現でき、コスト削減が可能となります。ホール効果電流トランスデューサのような別の方法では、高電流範囲に1つ、低電流範囲に1つ、合計2個のデバイスが必要になるからです。
AD7401Aのオフセット性能
現行測定モジュールにおけるAD7401Aのオフセットは、125°Cまでの温度範囲で測定されています。その結果を示したのが図3で、これらの結果はAD7401Aのデータシートの仕様と一致しています。シャントに電流を流さずに全温度範囲にわたって測定されたオフセットの最大変動は、-40°C~+125°Cで約±20 mAです。
テスト時には以下の電圧を印加しています。
- VDD_ISO = 5 V
- VDD_FPGA = 3.3 V
- MCLKIN = 16 MHz(アルテラFPGA使用のEVAL-CED1Z、デシメーション・レート256)
- VIN = 6 V @ 62 mA(電流検出モジュールの入力電源電圧)

直線性性能
最大±28Aの電流でモジュールの直線性を解析しました。図4に示すように、キャリブレーション後は±0.2%未満の直線性が実現できます。解析中は、前項で指定した電圧を印加しました。以下のように定義されるフルスケール誤差と絶対誤差の解析を図4に示します。
フルスケール誤差 = (VSHUNT – VCALC) / VFULLSCALE
絶対誤差 = (VSHUNT – VCALC) / VSHUNT
ここで、
VSHUNT =高精度シャントの電流(DVMで測定)
VCALC = ADCの出力からの計算電流値(AD7401A)
VFULLSCALE = モジュールのフルスケール電流範囲(28A)
絶対誤差法を使用する利点は、誤差を強調できる低い測定範囲で誤差を解析できることです。これは、低い電流範囲でDC注入を測定できるソーラー・アプリケーションでは重要です。

SINC3フィルタの性能
AD7401Aの仕様は、デシメーション・レート(DR)256で指定されています。ただし、このデバイスは、より高いデシメーション・レートでも使用できます。DR=256でのSINC3フィルタの応答を図5に示します。この時の出力データ・レートは62.5kHzで、FFTノイズ・フロアは図6に示すとおりです。


デシメーション・レートを高くすると、SINC3フィルタの応答が大幅に改善されます。DR=1024の場合のSINC3フィルタの応答を図7に示します。この場合のデータ・レートは15.6kHzです。これは、図8に示すようにシステムのノイズ性能を改善しますが、データ・レートを低くする必要があります。


レイアウト時の考慮事項
プリント回路ボード(PCB)レイアウトでは、ノイズ放出規格を満たすように特別な注意が必要です。推奨ボード・レイアウトについては、アプリケーション・ノートAN-0971を参照してください。この種のレイアウト例を図9に示します。レイアウトにおいて重要な点は、第3層(フローティング・プレーン)と第2層(グラウンド)間に適切なオーバーラップを保つことです。この単純なオーバーラップがシステム内でのノイズ放出を最小限に抑えます。図10はPCBレイアウトの上面、図11は実際のボードの写真です。

図9. 4層ボードの例


アナログ・デバイセズの絶縁型ADCとisoPowerデバイスは太陽光産業のニーズを満たし、電力システムに必要な新たな技術的進歩をもたらします。これにより、今日のソーラー・インバータに使用されている従来型の方法から発展した新しい技術を使用した電力網統合化システムにおいて、性能の向上が可能とします。
バリエーション回路
AD8638オペアンプは、AD8639のシングル・バージョンです。
AD7401Aシグマ・デルタ変調器ファミリーの他の製品には、10MHzクロックを内蔵したAD7400があります。
回路の評価とテスト
必要な装置
- 100Vで28Aを出力できる電源シミュレート用DC電源
- 入力電流測定用の6.5桁DVMとキャリブレーション済みシャント
- EVAL-CN0280-EB1Z評価用ボード
- 6V、200mAの電源
- 7V、2Aの電源
- EVAL-CED1Zコンバータ評価および開発ボード用ソフトウェア
- SINC3フィルタ実装用のコード例は、AD7401Aのデータシートに記載されています。
機能ブロック図
図12にテスト・セットアップの機能ブロック図を示します。

