LTC3882

新規設計に推奨

デジタル・パワーシステム・マネージメント機能を搭載したデュアル出力PolyPhase降圧DC/DC電圧モード・コントローラ

利用上の注意

本データシートの英語以外の言語への翻訳はユーザの便宜のために提供されるものであり、リビジョンが古い場合があります。最新の内容については、必ず最新の英語版をご参照ください。

なお、日本語版のデータシートは基本的に「Rev.0」(リビジョン0)で作成されています。そのため、英語版が後に改訂され、複数製品のデータシートがひとつに統一された場合、同じ「Rev.0」の日本語版のデータシートが異なる製品のデータシートとして表示されることがあります。たとえば、「ADM3307E」の場合、日本語データシートをクリックすると「ADM3311E」が表示されます。これは、英語版のデータシートが複数の製品で共有できるように1本化され、「ADM3307E/ADM3310E/ADM3311E/ADM3312E/ADM3315E」(Rev.J)と改訂されたからで、決して誤ってリンクが張られているわけではありません。和文化されたデータシートを少しでも有効に活用していただくためにこのような方法をとっておりますので、ご了解ください。

アナログ・デバイセズ社は、提供する情報が正確で信頼できるものであることを期していますが、その情報の利用に関して、あるいはその利用によって生じる第三者の特許やその他の権利の侵害に関して一切の責任を負いません。また、アナログ・デバイセズ社の特許または特許の権利の使用を明示的または暗示的に許諾するものでもありません。仕様は予告なしに変更する場合があります。本紙記載の商標および登録商標は、各社の所有に属します。

Viewing:

製品情報

  • PMBus/I2C準拠シリアル・インターフェース
    • 電圧、電流、温度、および故障をモニタ
    • デジタル的にプログラム可能な電圧、電流制限、ソフト・スタート/ストップ、シーケンシング、マージニング、AVP、およびUV/OVの閾値
  • 3V ≤VINSNS ≤ 38V、0.5V ≤VOUT ≤ 5.25V
  • 出力電圧精度:±0.5%
  • プログラマブルなPWM周波数範囲または外部クロックの同期範囲:250kHz~1.25MHz
  • 高精度PolyPhase®電流共有
  • ECCと障害ログ機能を備えた内部EEPROM
  • デバイスの電源電圧範囲:3V~13.2V
  • 抵抗またはインダクタのDCRによる電流検出
  • オプションで主なパラメータを抵抗でプログラミング
  • 40ピン(6mm × 6mm)QFNパッケージ
  • オートモーティブ・アプリケーション向けのAEC-Q100認定済み

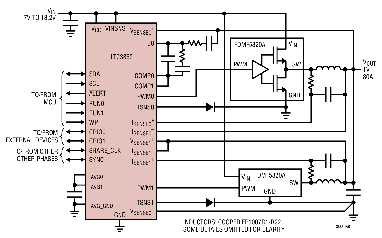
LTC3882は、PMBus準拠シリアル・インターフェースを備えたデュアル、PolyPhase、DC/DC同期型降圧スイッチング・レギュレータ・コントローラです。このデバイスは、固定周波数、立上がりエッジ変調、電圧モード・アーキテクチャを採用しており、優れた過渡応答特性と出力レギュレーション特性に対応します。各PWMチャンネルは、パワー・ブロック、DrMOS、またはディスクリートFETドライバなど、広範囲の3.3V互換パワー段を使用して0.5V~5.25Vの出力電圧を発生できます。2、3、4、6、または8相動作のために、LTC3882を最大で4個並列に動作させることができます。

LTC3882のシステム構成および監視は、LTpowerPlay®ソフトウェア・ツールによってサポートされています。デバイスのシリアル・インターフェースを使用して、入力電圧、出力電圧、出力電流、温度、故障状態を読み出せます。幅広い動作パラメータは、デジタル・インターフェースを介して設定、または起動時に使用するため内部EEPROMに保管できます。また、スイッチングの周波数と位相、出力電圧、およびデバイス・アドレスを外付けの設定抵抗を使用して設定できます。

PWMイネーブル出力 TG/BGコントロール HW書込み保護 専用のPGOOD 差動VOUT検出
LTC3882 あり あり あり なし VOUT0のみ
LTC3882-1 なし なし なし あり VOUT0 & VOUT1

アプリケーション

  • 大電流の分散給電システム
  • サーバー、ネットワーク、ストレージ機器
  • インテリジェントでエネルギー効率の高い電力レギュレーション
  • 産業用/テレコム/ATEシステム

LTC3882
デジタル・パワーシステム・マネージメント機能を搭載したデュアル出力PolyPhase降圧DC/DC電圧モード・コントローラ
Efficiency and Power Loss vs Load Current Product Package 1
myAnalogに追加

myAnalogの製品セクション(通知受け取り)、既存/新規プロジェクトに製品を追加する。

新規プロジェクトを作成
質問する
サポート

アナログ・デバイセズのサポート・ページはアナログ・デバイセズへのあらゆるご質問にお答えするワンストップ・ポータルです。


ドキュメント

データシート 2

ユーザ・ガイド 4

アプリケーション・ノート 7

技術記事 2

インフォメーション 1

仕様に関するお知らせ 1

さらに詳しく
myAnalogに追加

myAnalogのリソース・セクション、既存/新規プロジェクトにメディアを追加する。

新規プロジェクトを作成

ソフトウェア・リソース

デバイス・ドライバ 1


ハードウェア・エコシステム

製品モデル 製品ライフサイクル 詳細
パワー・システム・マネージメント(PSM) & シーケンサ 1
LTC2974 新規設計に推奨 正確な出力電流測定を特長とする4チャンネルPMBusパワーシステム・マネージャ
Modal heading
myAnalogに追加

myAnalogの製品セクション(通知受け取り)、既存/新規プロジェクトに製品を追加する。

新規プロジェクトを作成

ツールおよびシミュレーション

LTspice 1


下記製品はLTspiceで使用することが出来ます。:

  • LTC3882
  • LTC3882-1
  • LTC3882-2

Linduino 3

LTpowerCAD 1


次のデバイス用の設計ツールがLTpowerCADでご使用になれます。

  • LTC3882
  • LTC3882-1

LTpowerPlay®

LTpowerPlay® は、旧リニアテクノロジーのデジタル・パワー・マネージメント(PSM)製品をサポートする強力なWindowsベースの開発環境です。

ツールを開く

IBISモデル 1

LTspice

LTspice®は、無料で提供される強力で高速な回路シミュレータと回路図入力、波形ビューワに改善を加え、アナログ回路のシミュレーションを容易にするためのモデルを搭載しています。

 

Linduino

Linduino はアナログ・デバイセズの Arduino 互換システムで、アナログ・デバイセズ製集積回路のファームウェア・ライブラリおよびサンプル・コードの開発と配布に使用します。Linduino対応の各製品には、LTSketchbook/Part Numberフォルダに定義されたサンプルのメイン・プログラムと、LTSketchbook/librariesフォルダに定義されたドライバ・コードが含まれています。

GitHub上のLinduinoコードのリポジトリとコード使用方法

LTSketchbookをダウンロード

Linduinoを購入

LTpowerCAD

LTpowerCAD®は、電力段のデバイスの選択、詳細な電力効率の提供、ループのボーデ線図の安定性および負荷過渡応答解析の敏速な表示などを行うと共に、シミュレーション用にLTspiceにエクスポートできる電源設計プログラムです。


評価用キット

eval board
DC1936A

LTC3882EUJ Demo Board | Dual Buck Voltage Mode Controller with PSM, 7V ≤ VIN ≤ 14V; 0.8V ≤ VOUT0 ≤ 1.8V @ 30A, 0.8V ≤ VOUT1 ≤ 1.8V @ 30A

製品詳細

Demonstration circuit 1936A is a high current, high efficiency, polyphase synchronous buck converter featuring the LTC3882EUJ, a dual output polyphase voltage mode controller. The LTC3882 has the PMBus interface and power system management functions.


The DC1936A uses 6mm × 6mm DrMOS as the power stage. The input range of this board is from 7V to 14V, and the output voltage can be programmed from 0.8V to 1.8V. The DC1936A provides two outputs, with each output capable of 1V/30A. The DC1936A has optional discrete driver (LTC4449EDCB) and MOSFET footprints for high input voltage applications up to 38V. The DC1936A also has an on-board dynamic load circuit, which makes it easy for the customer to evaluate the transient performances.



eval board
DC2291A

LTC3882EUJ Demo Board │LTC3882 (x2) 4-Phase PMBus Buck , 7V ≤ VIN ≤ 14V; 0.5V ≤ VOUT ≤ 2V @ 140A

製品詳細

Demonstration circuit 2291A is a high current, high efficiency, PolyPhase® synchronous buck converter featuring the LTC3882EUJ, a dual output voltage mode controller. This demo board incorporates two LTC3882 controllers which provide four phases to deliver up to 140A. The default output voltage is 1V and can be adjusted from 0.5V to 2V. The LTC3882 has the PMBus interface and digital power system management functions.

eval board
DC2174A-B

LTC3882EUJ Demo Board | Dual Phase Single Output PMBus Buck, 7V ≤ VIN ≤ 14V; 0.5V ≤ VOUT0 ≤ 2V @ 70A

製品詳細

Demonstration circuit 2174A-B is a high current, high efficiency, dual-phase single-output synchronous buck converter featuring the LTC3882EUJ, a dual output voltage mode controller. The DC2174A-B operates with a 7V to 14V input voltage and is configured for 1V output at 70A. The output voltage adjustment range is 0.5V to 2V. The LTC3882 has the PMBus interface and power system management functions.


 


eval board
DC2252A-A

LTC3882EUJ Demo Board | EEPROM Programming Board for LTC3882

製品詳細

Demonstration circuit 2252A-A is a lab tool to program and verify the EEPROM inside the LTC3882 IC. The DC2252A-A is shipped with a LTC3882 placed in the clamshell style programming socket. The EEPROM contains the factory default configuration. The demo system also requires a Windows PC, the DC1613A USB-to-I2C/SMBus/PMBus Controller and the LTpowerPlay software. The LTpowerPlay .proj file that corresponds to the factory default can be found in the GUI.

eval board
DC2174A-A

LTC3882EUJ Demo Board | 7V ≤ VIN ≤ 14V; 0.5V ≤ VOUT0 ≤ 2V @ 35A, 0.5V ≤ VOUT1 ≤ 2V @ 35A

製品詳細

Demonstration circuit 2174A-A is a high current, high efficiency, dual-phase dual-output synchronous buck converter featuring the LTC3882EUJ, a dual output voltage mode controller. The DC2174A-A operates with a 7V to 14V input voltage and is configured for 1.5V at 35A and 1V at 35A. The output voltage adjustment range is 0.5V to 2V. The LTC3882 has the PMBus interface and power system management functions.


 


DC1936A
LTC3882EUJ Demo Board | Dual Buck Voltage Mode Controller with PSM, 7V ≤ VIN ≤ 14V; 0.8V ≤ VOUT0 ≤ 1.8V @ 30A, 0.8V ≤ VOUT1 ≤ 1.8V @ 30A
DC1936A - Schematic
DC2291A
LTC3882EUJ Demo Board │LTC3882 (x2) 4-Phase PMBus Buck , 7V ≤ VIN ≤ 14V; 0.5V ≤ VOUT ≤ 2V @ 140A
DC2291A - Schematic
DC2174A-B
LTC3882EUJ Demo Board | Dual Phase Single Output PMBus Buck, 7V ≤ VIN ≤ 14V; 0.5V ≤ VOUT0 ≤ 2V @ 70A
DC2174A-B Evaluation Board DC2174A-B Evaluation Board - Top View DC2174A-B Evaluation Board - Bottom View DC2174A - Schematic
DC2252A-A
LTC3882EUJ Demo Board | EEPROM Programming Board for LTC3882
DC2252A - Schematic
DC2174A-A
LTC3882EUJ Demo Board | 7V ≤ VIN ≤ 14V; 0.5V ≤ VOUT0 ≤ 2V @ 35A, 0.5V ≤ VOUT1 ≤ 2V @ 35A
DC2174A - Schematic

リファレンス・デザイン

QorIQ LS1088A-RDB Dev Kit
NXP (Freescale) QorIQ LS1088A-RDB Circuits from the Lab®

機能と利点

  • Analog Devices has worked closely with FPGA and processor manufacturers to develop verified power solutions that optimize cost, size and efficiency in high performance applications
  • Our reference designs are supported by an intuitive design tool set and IP
  • Our team can provide designs for quick prototypes that can speed time to market in the most complex applications
NXP (Freescale) QorIQ LS1088A-RDB
QorIQ LS1088A-RDB Dev Kit
Qor IQ LS1088-RDB Power Tree

最新のディスカッション

最近表示した製品