MXL1076

过期

5A/2A、降压型、PWM、开关模式DC-DC稳压器

产品技术资料帮助

ADI公司所提供的资料均视为准确、可靠。但本公司不为用户在应用过程中侵犯任何专利权或第三方权利承担任何责任。技术指标的修改不再另行通知。本公司既没有含蓄的允许,也不允许借用ADI公司的专利或专利权的名义。本文出现的商标和注册商标所有权分别属于相应的公司。

Viewing:

概述

  • Input Range: Up to 40V
  • 5A On-Chip Power Switch (MXL1074)
  • 2A On-Chip Power Switch (MXL1076)
  • Adjustable Output: 2.5V to 35V
  • 100kHz Switching Frequency
  • Excellent Dynamic Characteristics
  • Few External Components
  • 8.5mA Quiescent Current
  • TO-220 Package

应用

  • 从高压总线产生分布式电源
  • 大电流反相器
  • 大电流、高电压降压应用
  • 隔离型DC-DC转换
  • 多输出降压控制器
  • 负电源升压型转换器

MXL1076
5A/2A、降压型、PWM、开关模式DC-DC稳压器
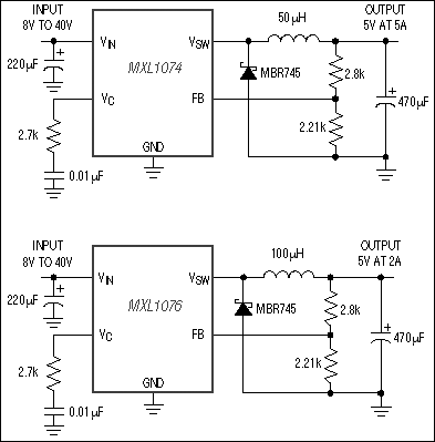
MXL1074、MXL1076:典型工作电路
添加至 myAnalog

将产品添加到myAnalog 的现有项目或新项目中(接收通知)。

创建新项目
提问

参考资料

了解更多
添加至 myAnalog

Add media to the Resources section of myAnalog, to an existing project or to a new project.

创建新项目

软件资源

找不到您所需的软件或驱动?

申请驱动/软件

最新评论

需要发起讨论吗? 没有关于 MXL1076的相关讨论?是否需要发起讨论?

在EngineerZone®上发起讨论

近期浏览