MAX8798

过期

内置开关的boost调节器,集成3通道扫描驱动器,用于TFT LCD

高度集成的高效电源管理IC,用于LCD显示器,有效节省系统空间和成本

产品技术资料帮助

ADI公司所提供的资料均视为准确、可靠。但本公司不为用户在应用过程中侵犯任何专利权或第三方权利承担任何责任。技术指标的修改不再另行通知。本公司既没有含蓄的允许,也不允许借用ADI公司的专利或专利权的名义。本文出现的商标和注册商标所有权分别属于相应的公司。

Viewing:

概述

  • 1.8V至5.5V IN电压范围
  • 1.8V至4.0V VDD输入电压范围
  • 1.2MHz电流模式升压调节器
    • 快速瞬态响应
    • 内置20V、1.9A、150mΩ MOSFET
  • 高速(20MHz)运算放大器
    • ±150mA输出电流
  • 具有扫描逻辑电路的高压驱动器
    • +45V至-25V输出
    • 65V (最大值)摆幅
    • 共用输出充电电荷
  • 可编程VCOM校准器
    • 7位可调节吸电流输出
    • I²C接口
    • EEPROM配置存储器
  • 热过载保护

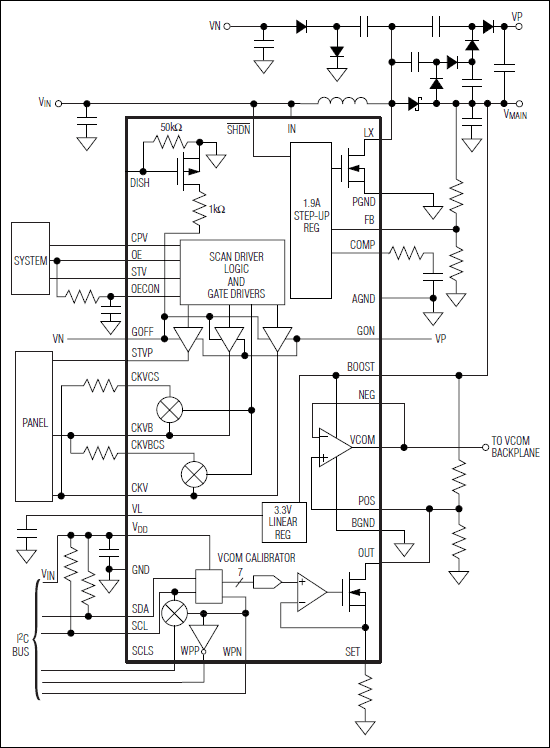
MAX8798包含一路高性能升压稳压器、一路高速运算放大器、一个具有非易失存储器和I²C接口的数字可调VCOM校准器以及一路高压电平转换扫描驱动器。该器件经过优化,可用于薄膜晶体管(TFT)液晶显示器(LCD)。

升压型DC-DC转换器为面板源极驱动IC提供稳定的电源电压。高开关频率允许使用超小型电感和陶瓷电容。对于源极驱动器的典型脉冲负载,电流模式控制结构能够提供快瞬态响应。该升压转换器具有软启动和电流限制功能。

大电流运算放大器设计用于驱动LCD背板(VCOM),放大器可提供较高的输出电流(±150mA)、高压摆率(45V/µs)、宽带(20MHz)以及满摆幅输入、输出特性。

可编程VCOM校准器在外部连接至VCOM放大器的电阻分压器,可编程吸电流用于调整VCOM的输出电平,由内部7位数/模转换器(DAC)控制吸电流。DAC与BOOST成比例变化,保证在任何工作条件下的单调性。校准器IC带有EEPROM,用于保存所要求的VCOM电平。LCD板与编程电路之间的2线I²C接口可使面板的连接引脚最少,有助于简化生产流程。

高压、电平转换扫描驱动器用于驱动TFT面板的栅极。三路输出具有介于+45 (最大值)和-25V (最小值)之间的65V (最大值)摆幅,可以快速驱动电容负载。为降低功耗,两个互补输出在状态发生变化时能够共用充电电荷。

MAX8798提供36引脚、薄型QFN封装,最大高度0.8mm,非常适合超薄LCD面板。

应用

  • LCD监视器面板表
  • 笔记本电脑显示器

MAX8798
内置开关的boost调节器,集成3通道扫描驱动器,用于TFT LCD
MAX8798:简化工作电路
添加至 myAnalog

将产品添加到myAnalog 的现有项目或新项目中(接收通知)。

创建新项目
提问

参考资料

了解更多
添加至 myAnalog

Add media to the Resources section of myAnalog, to an existing project or to a new project.

创建新项目

软件资源

找不到您所需的软件或驱动?

申请驱动/软件

最新评论

需要发起讨论吗? 没有关于 MAX8798的相关讨论?是否需要发起讨论?

在EngineerZone®上发起讨论

近期浏览