MAX8667
1.5MHz、双路降压型DC-DC转换器,带有双LDO和独立使能控制
业内首款双通道降压型DC-DC转换器和双通道低输入LDO,可有效节省功耗及电路板空间
        Viewing:
        
    
    概述
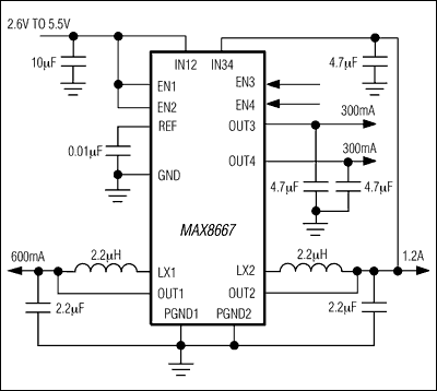
- 纤小的薄型QFN 3mm x 3mm封装
- 独立使能
- 降压转换器- OUT1保证600mA输出电流
- OUT2保证1200mA输出电流
- 纤小的2.2µH片状电感(0805)
- 输出电压:0.6V至3.3V (MAX8668)
- 超快电压和负载瞬态响应
- 每路电流低至25µA
 
- LDO- 保证300mA电流
- 最低工作电压1.7V
- 低输出噪声
 
MAX8667/MAX8668是带有双路低压(LDO)线性稳压器的双路降压转换器,专为便携式设备的低压微处理器或DSP供电。该器件具有高效率、小尺寸外部器件等特性。降压转换器的输出调整范围为0.6V至3.3V (MAX8668)或工厂预设(MAX8667),OUT1可确保提供600mA输出电流,OUT2提供1200mA。1.5MHz滞回PWM控制方案允许用户使用纤小的外部器件,并将所有输出使能时的空载电流降低至100µA。双路低静态电流、低噪声LDO可在电源电压低至1.7V时工作。MAX8667/MAX7668各路输出均具有独立的使能控制,极具灵活性。
MAX8667/MAX8668提供节省空间的3mm x 3mm、16引脚薄型QFN封装。
应用
- 蜂窝电话/智能电话
- 数码相机、便携式摄像机
- 手持式仪表
- PCMCIA卡
- PDA与掌上电脑
- 便携式MP3和DVD播放器
参考资料
软件资源
找不到您所需的软件或驱动?
申请驱动/软件评估套件
最新评论
需要发起讨论吗? 没有关于 MAX8667的相关讨论?是否需要发起讨论?
在EngineerZone®上发起讨论