MAX742

过期

开关模式稳压器、5V至±12或±15V双输出

产品技术资料帮助

ADI公司所提供的资料均视为准确、可靠。但本公司不为用户在应用过程中侵犯任何专利权或第三方权利承担任何责任。技术指标的修改不再另行通知。本公司既没有含蓄的允许,也不允许借用ADI公司的专利或专利权的名义。本文出现的商标和注册商标所有权分别属于相应的公司。

Viewing:

概述

  • Specs Guaranteed for In-Circuit Performance
  • Load Currents to ±2A
  • 4.2V to 10V Input-Voltage Range
  • Switches From ±15V to ±12V Under Logic Control
  • ±4% Output Tolerance Max Over Temp, Line, and Load
  • 90% Typ Efficiency
  • Low-Noise, Current-Mode Feedback
  • Cycle-by-Cycle Current Limiting
  • Undervoltage Lockout and Soft-Start
  • 100kHz or 200kHz Operation

应用

  • 计算机外设
  • 替代DC-DC转换器模块
  • 分布式供电系统

MAX742
开关模式稳压器、5V至±12或±15V双输出
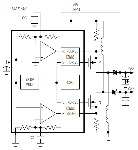
MAX742:简化框图
添加至 myAnalog

将产品添加到myAnalog 的现有项目或新项目中(接收通知)。

创建新项目
提问

参考资料

了解更多
添加至 myAnalog

Add media to the Resources section of myAnalog, to an existing project or to a new project.

创建新项目

软件资源

找不到您所需的软件或驱动?

申请驱动/软件

硬件生态系统

部分模型 产品周期 描述
开关稳压器和控制器 1
MAX743 量产 双输出、PWM开关模式稳压器(5V至±15V或±12V)
Modal heading
添加至 myAnalog

将产品添加到myAnalog 的现有项目或新项目中(接收通知)。

创建新项目

最新评论

需要发起讨论吗? 没有关于 MAX742的相关讨论?是否需要发起讨论?

在EngineerZone®上发起讨论

近期浏览