MAX3812

过期

多速率SMPTE SD/HD电缆驱动器,可选择摆率

产品技术资料帮助

ADI公司所提供的资料均视为准确、可靠。但本公司不为用户在应用过程中侵犯任何专利权或第三方权利承担任何责任。技术指标的修改不再另行通知。本公司既没有含蓄的允许,也不允许借用ADI公司的专利或专利权的名义。本文出现的商标和注册商标所有权分别属于相应的公司。

Viewing:

概述

  • 兼容SMPTE 292M、SMPTE 344M、SMPTE 259M和DVB-ASI
  • +3.3V电源供电,功耗106mW
  • 平滑上升/下降转换,实现低EMI
  • 对HD和SD速率,提供可选摆率
  • 引脚兼容于Gennum GS1528
  • 双同轴电缆驱动输出
  • 输出电压摆幅可调
  • 输入与CML、LVPECL、LVDS差分电压兼容
  • 0°C至+85°C工作温度范围

MAX3812是多速率SMPTE电缆驱动器,设计工作数据速率高达1.485Gbps,可驱动一或两条75Ω同轴电缆。两种可选摆率兼容于SMPTE 292M、SMPTE 344M和SMPTE 259M。MAX3812与Gennum的GS1528引脚兼容。

MAX3812输入在内部偏置,与CML、LVPECL、LVDS差分电压兼容。输出电压摆幅可通过单个外部电阻调整。

MAX3812工作温度范围为0°C至+85°C。在+3.3V电源供电下,典型功耗为106mW。可提供8引脚SO封装。

应用

  • 专业数字摄像机与录像设备
  • 专业数字视频切换与路由器
  • SMPTE 292M、SMPTE 344M、SMPTE 259M和DVB-ASI同轴电缆串行数字接口

MAX3812
多速率SMPTE SD/HD电缆驱动器,可选择摆率
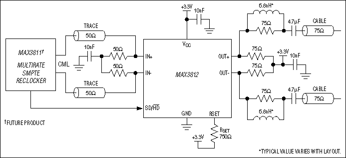
MAX3812:典型工作电路
添加至 myAnalog

将产品添加到myAnalog 的现有项目或新项目中(接收通知)。

创建新项目
提问

参考资料

了解更多
添加至 myAnalog

Add media to the Resources section of myAnalog, to an existing project or to a new project.

创建新项目

软件资源

找不到您所需的软件或驱动?

申请驱动/软件

最新评论

需要发起讨论吗? 没有关于 MAX3812的相关讨论?是否需要发起讨论?

在EngineerZone®上发起讨论

近期浏览