MAX1718T

笔记本电脑CPU降压型控制器

产品技术资料帮助

ADI公司所提供的资料均视为准确、可靠。但本公司不为用户在应用过程中侵犯任何专利权或第三方权利承担任何责任。技术指标的修改不再另行通知。本公司既没有含蓄的允许,也不允许借用ADI公司的专利或专利权的名义。本文出现的商标和注册商标所有权分别属于相应的公司。

Viewing:

概述

  • Quick-PWM结构
  • 整个输入及负载变化范围内保证±1%的VOUT输出精度
  • 带有输入复用器的5位DAC
  • 精确可调的VOUT摆率控制
  • 0.6V至1.75V的输出可调范围
  • 精确的偏移控制
  • 支持电压定位应用
  • 2V至28V输入电池电压范围
  • 需要一个独立的5V偏置电源
  • 200kHz/300kHz/550kHz/1000kHz开关频率选择
  • 过压/欠压保护
  • 驱动大电流同步整流FET
  • 700µA (典型值) ICC电源电流
  • 2µA (典型值)关断电流
  • 2V ±1%基准输出
  • 瞬变期间VGATE屏蔽
  • 微型28引脚QSOP封装

MAX1718T降压控制器是为笔记本电脑CPU核设计的DC-DC转换器。该款降压型控制器可动态调节输出,具有超快速瞬态响应、高直流精度和高转换效率等特性,能够满足先进的CPU内核的供电需求。Maxim专有的Quick-PWM™恒定导通时间PWM控制技术可轻松处理很宽范围的输入/输出电压比,并能提供100ns的负载瞬态响应,并保持相当稳定的开关频率。

输出电压可以通过5位分辨率的DAC在0.6V至1.75V范围内动态调节。MAX1718T有一个内部的多路复用器,可以采用3组独特的5位VID DAC代码,由工作性能、电池和挂起模式确定。精确的摆率控制为新的DAC设置提供及时的瞬态响应,最大限度地降低了电池的浪涌电流。

一对偏移补偿控制输入允许对PCB引线产生的IR电压跌落或电压定位电源产生的电压跌落进行轻松补偿。电压定位修正负载瞬态响应以减少对输出电容的需求和整个系统的功率损耗。

单级buck转换允许这些器件直接对较高的电压电池进行降压转换,可获得更高的效率。如果采用更高开关频率的两级变换(对5V系统电源、而不是电池电压进行降压)结构,可获得最小物理尺寸。

MAX1718T采用28引脚QSOP封装。

应用

  • 从2节至4节Li+电池产生CPU核电源的转换器
  • 5V至CPU核电源转换器

MAX1718T
笔记本电脑CPU降压型控制器
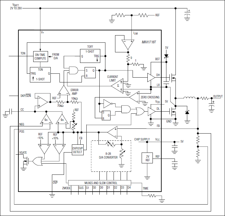
MAX1718T:功能框图
添加至 myAnalog

将产品添加到myAnalog 的现有项目或新项目中(接收通知)。

创建新项目
提问

参考资料

了解更多
添加至 myAnalog

Add media to the Resources section of myAnalog, to an existing project or to a new project.

创建新项目

软件资源

找不到您所需的软件或驱动?

申请驱动/软件

最新评论

需要发起讨论吗? 没有关于 MAX1718T的相关讨论?是否需要发起讨论?

在EngineerZone®上发起讨论

近期浏览