MAX1712

过期

高速、数字可调、降压型控制器,用于笔记本电脑

数字可调节降压控制器,只需四个输出电容即可为移动处理器提供12A电流

产品技术资料帮助

ADI公司所提供的资料均视为准确、可靠。但本公司不为用户在应用过程中侵犯任何专利权或第三方权利承担任何责任。技术指标的修改不再另行通知。本公司既没有含蓄的允许,也不允许借用ADI公司的专利或专利权的名义。本文出现的商标和注册商标所有权分别属于相应的公司。

Viewing:

概述

  • Ultra-High Efficiency
  • No Current-Sense Resistor (Lossless ILIMIT)
  • Quick-PWM with 100ns Load-Step Response
  • ±1% VOUT Accuracy over Line and Load
  • 4-Bit On-Board DAC (MAX1710)
  • 5-Bit On-Board DAC (MAX1711/MAX1712)
  • 0.925V to 2V Output Adjust Range (MAX1711/MAX1712)
  • 2V to 28V Battery Input Range
  • 200/300/400/550kHz Switching Frequency
  • Remote GND and VOUT Sensing
  • Over/Undervoltage Protection
  • 1.7ms Digital Soft-Start
  • Drive Large Synchronous-Rectifier FETs
  • 2V ±1% Reference Output
  • Power-Good Indicator
  • Small 24-Pin QSOP Package

应用

  • CPU核DC-DC转换器
  • 坞站
  • 笔记本电脑
  • 单级(电池至VCORE)变换器
  • 两级(+5V至VCORE)变换器

MAX1712
高速、数字可调、降压型控制器,用于笔记本电脑
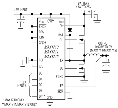
MAX1710、MAX1711、MAX1712:典型工作电路
添加至 myAnalog

将产品添加到myAnalog 的现有项目或新项目中(接收通知)。

创建新项目
提问

参考资料

了解更多
添加至 myAnalog

Add media to the Resources section of myAnalog, to an existing project or to a new project.

创建新项目

软件资源

找不到您所需的软件或驱动?

申请驱动/软件

评估套件

MAX1711EVKIT

MAX1711电压定值的评估板

特性和优点

  • 高速、高精度、高效率
  • 快速响应的Quick-PWM架构
  • 输入电压范围:7V至24V
  • 输出电压范围:1.25V至2V
  • 7A峰值负载电流能力(5.5A连续电流)
  • 效率为93%(VOUT = 2V,VBATT = 7V,ILOAD = 4A)
  • 300kHz开关频率
  • 无电流检测电阻
  • 远程GND和VOUT检测
  • 电源良好输出
  • 24引脚QSOP封装
  • 薄型元件
  • 装配完成且经过测试

产品详情

MAX1711评估套件(EV套件)演示了具有电压定位功能的大功率、动态可调笔记本CPU应用电路。电压定位功能既降低了CPU功耗,也降低了输出电容要求。该DC-DC转换器对高压电池和/或AC适配器进行降压,产生准确的低压CPU内核VCC轨。

MAX1711评估套件在7V至24V电池输入范围内提供0.925V至2V数字可调输出电压。其持续输出电流为12A,峰值电流为14.1A,以550kHz的开关频率工作,并具有出色的线路和负载瞬态响应。MAX1711评估套件可在受控时间内以有限的输入浪涌电流实现输出电压转换。

该评估套件是一款装配完成且经过测试的电路板。

 

应用

  • CPU核DC-DC转换器
  • 坞站
  • 笔记本电脑
  • 单级(电池至VCORE)变换器
  • 两级(+5V至VCORE)变换器

MAX1711EVKIT
MAX1711电压定值的评估板

最新评论

需要发起讨论吗? 没有关于 MAX1712的相关讨论?是否需要发起讨论?

在EngineerZone®上发起讨论

近期浏览