MAX1543

过期

TFT LCD DC-DC转换器,带有运算放大器

TFT LCD DC-DC转换器,提供高性能升压调节器和2个大电流运算放大器,用于有源矩阵薄膜晶体管(TFT)液晶显示器(LCD)供电

产品技术资料帮助

ADI公司所提供的资料均视为准确、可靠。但本公司不为用户在应用过程中侵犯任何专利权或第三方权利承担任何责任。技术指标的修改不再另行通知。本公司既没有含蓄的允许,也不允许借用ADI公司的专利或专利权的名义。本文出现的商标和注册商标所有权分别属于相应的公司。

Viewing:

概述

  • 超高性能升压转换器
    • 为脉动负载提供快速瞬态响应
    • 使用电流模式控制结构
    • 高精度输出电压(1.3%)
    • 内置14V、1.2A、0.2Ω N沟道功率MOSFET,无检流损耗
    • 高效率(85%)
    • 8级电流控制的数字软启动
  • 两个高性能运算放大器
    • 150mA输出短路电流
    • 7.5V/µs压摆率
    • -3dB带宽为12MHz
    • 满摆幅输入和输出
    • 单位增益稳定
  • 逻辑控制、延时可调的高压开关
  • 定时器延迟锁存FB故障保护
  • 热保护
  • 2.6V至5.5V输入工作电压范围
  • 3.6mA (有切换)、0.45mA (无切换)静态电流
  • 超薄、20引脚、薄型QFN封装(5mm x 5mm x 0.8mm)

MAX1542/MAX1543包含一个高性能的boost转换器和两个大电流运算放大器,适用于有源矩阵、薄膜晶体管(TFT)液晶显示器(LCD)。MAX1542/MAX1543还包含一个逻辑控制的高压开关,可调节开关延时。另外,MAX1543内置一个附加的高压负载开关,并可通过引脚选择boost转换器的开关频率。

本款DC-DC升压转换器是高频640kHz (MAX1543)/1.2MHz (MAX1542/MAX1543)、电流模式调节器,内置功率MOSFET,允许使用超小电感和陶瓷电容。该器件能够对脉动负载提供快速的瞬态响应,并提供85%以上的效率。

两个使用简单的高性能运算放大器可用于驱动LCD背板(VCOM)或gamma校正除法器。MAX1542/MAX1543具有高短路电流(150mA)、高压摆率(7.5V/µs)、宽带(12MHz)和满摆幅输入/输出等特性。

MAX1542/MAX1543采用20引脚、薄型QFN封装,厚度仅有0.8mm,适合超薄LCD面板设计。

应用

  • 汽车导航显示器
  • LCD监视器面板表
  • 笔记本电脑显示器
  • PDA

MAX1543
TFT LCD DC-DC转换器,带有运算放大器
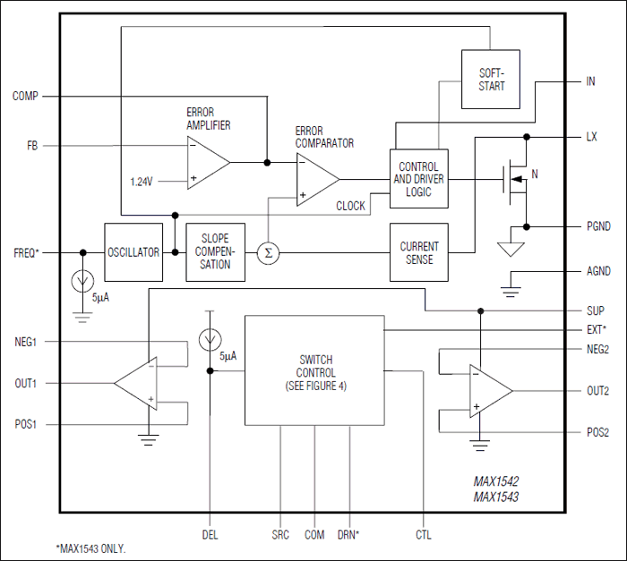
MAX1542、MAX1542ETP、MAX1543:功能框图
添加至 myAnalog

将产品添加到myAnalog 的现有项目或新项目中(接收通知)。

创建新项目
提问

参考资料

了解更多
添加至 myAnalog

Add media to the Resources section of myAnalog, to an existing project or to a new project.

创建新项目

软件资源

找不到您所需的软件或驱动?

申请驱动/软件

评估套件

MAX1543EVKIT

MAX1542、MAX1543评估板

特性和优点

  • +2.6V至+5.5V输入范围
  • 输出电压
    • +8V,300mA输出(升压开关稳压器,3V输入时)
    • +22V,20mA输出(正电源电荷泵)
    • -7V,20mA (负电源电荷泵)
    • +4V,±150mA输出(运算放大器VOUT1和VOUT2)
  • 可通过电阻调整开关稳压器和运算放大器的输出电压
  • 具有可调延迟的逻辑控制高压开关
  • 超过85%的效率(升压开关稳压器)
  • 可选的600kHz/1.2MHz升压开关频率
  • 小尺寸表贴元件
  • 还可评估MAX1542 (根据需要替换IC)
  • 经过完全安装与测试

产品详情

MAX1543评估板(EV kit)是一块经过完全安装与测试的表面安装电路板,可提供有源矩阵薄膜晶体管(TFT)液晶显示器(LCD)所需的电源和功能特性。该评估板包括一个升压开关稳压器,一个正电源两级电荷泵提供TFT栅极开通电源,一个负电源一级电荷泵提供TFT栅极关断电源。同时还包括两个运算放大器,可用于驱动LCD背板(VCOM)或gamma校正除法器以及一个具有可调延时的逻辑控制高压开关。经过替换IC,评估板还可评估MAX1542。

评估板采用+2.6V至+5.5V直流电源供电。升压开关稳压器配置为+8V输出,至少可提供250mA电流。正电源电荷泵配置为+22V输出,至少可提供20mA电流。负电源电荷泵配置为-7V输出,至少可提供20mA电流。两个运算放大器都配置为+4V,每个放大器都能提供高达±150mA的峰值电流。高压开关可用于延迟正向电荷泵的输出启动。延迟时间由外部电容器设定。

MAX1543评估板具有较低的静态电流和较高的效率(85%),可以使电池寿命最长。1.2MHz工作频率允许使用微型表面安装安装元件。MAX1543的QFN封装(0.8mm最大高度)配合小尺寸的外部元件允许电路高度小于1.25mm。

应用

  • 汽车导航显示器
  • LCD监视器面板表
  • 笔记本电脑显示器
  • PDA

MAX1543EVKIT
MAX1542、MAX1543评估板

最新评论

需要发起讨论吗? 没有关于 MAX1543的相关讨论?是否需要发起讨论?

在EngineerZone®上发起讨论

近期浏览