LTC2000A
量产16 / 14 / 11 位、2.7Gsps DAC
- 产品模型
- 6
概述
- 在 50MHz fOUT 具有 80dBc SFDR
- 在 DC 至 1080MHz fOUT 范围内具有 >68dBc SFDR
- 可兼容 40mA 标称全标度、±1V 输出
- 10mA 至 60mA 可调全标度电流范围
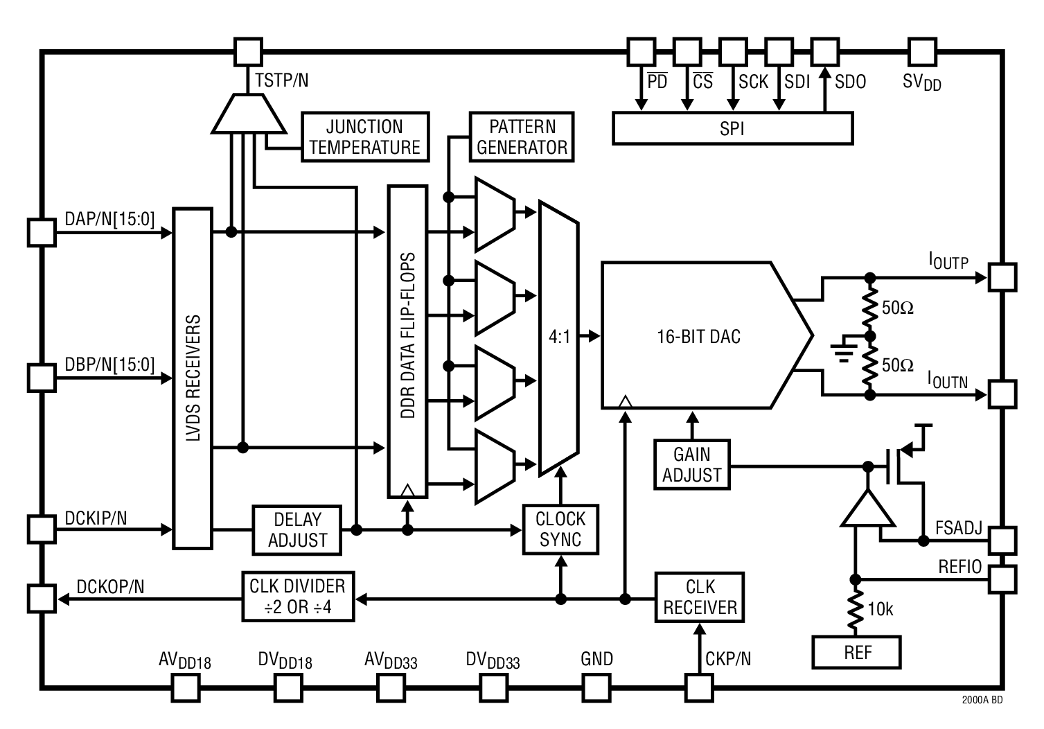
- 单或双端口 DDR LVDS 和 DHSTL 接口
- 低延迟 (对于单端口为 7.5 个周期,对于双端口为 11 个周期)
- 在 DC 至 1000MHz fOUT 范围内具有 >78dBc 双音调互调失真 (IMD)
- 在用于 65MHz fOUT 的 1MHz 偏移频率下具有 –156dBc/Hz 附加相位噪声
- 170 引脚 (9mm x 15mm) BGA 封装
LTC®2000A 是一个 16 / 14 / 11 位 2.7Gsps 电流导引 DAC 系列,具有卓越的频谱纯度。
单 (1.35Gsps 模式) 或双 (2.7Gsps 模式) 端口源同步 LVDS 接口采用一个 675MHz DDR 数据时钟 (其可与数据正交或同相) 以支持高达 1.35Gbps 的数据速率。一个内部同步器可自动地使数据与 DAC 采样时钟对准。
诸如图形发生、LVDS 输出环路和结温检测等其他功能简化了系统开发和测试。
一个串行外设接口 (SPI) 端口提供了内部寄存器的配置和回读。LTC2000A 采用 1.86V 和 3.3V 电源供电运作,在 2.7Gsps采样速率下的功耗为 2.41W,而在 1.35Gsps 时功耗则为 1.43W。
Applications
- 宽带通信系统
- 电缆数据服务接口规范电缆调制解调器终端系统 (DOCSIS CMTS)
- 直接 RF 合成
- 雷达
- 仪表
- 自动测试设备
参考资料
数据手册 1
可靠性数据 1
用户手册 2
技术文章 1
配置指南 1
规范通知 1
ADI 始终高度重视提供符合最高质量和可靠性水平的产品。我们通过将质量和可靠性检查纳入产品和工艺设计的各个范围以及制造过程来实现这一目标。出货产品的“零缺陷”始终是我们的目标。查看我们的质量和可靠性计划和认证以了解更多信息。
| 产品型号 | 引脚/封装图-中文版 | 文档 | CAD 符号,脚注和 3D模型 | 
|---|---|---|---|
| LTC2000ACY-11#PBF | 170-Lead BGA (15mm x 9mm x 1.54mm) | ||
| LTC2000ACY-14#PBF | 170-Lead BGA (15mm x 9mm x 1.54mm) | ||
| LTC2000ACY-16#PBF | 170-Lead BGA (15mm x 9mm x 1.54mm) | ||
| LTC2000AIY-11#PBF | 170-Lead BGA (15mm x 9mm x 1.54mm) | ||
| LTC2000AIY-14#PBF | 170-Lead BGA (15mm x 9mm x 1.54mm) | ||
| LTC2000AIY-16#PBF | 170-Lead BGA (15mm x 9mm x 1.54mm) | 
| 产品型号 | 产品生命周期 | PCN | 
|---|---|---|
| 7月 21, 2021 - 21_0159 Ink Mark to Laser Mark Conversion for µModule | ||
| LTC2000ACY-11#PBF | 量产 | |
| LTC2000ACY-14#PBF | 量产 | |
| LTC2000ACY-16#PBF | 量产 | |
| LTC2000AIY-11#PBF | 量产 | |
| LTC2000AIY-14#PBF | 量产 | |
| LTC2000AIY-16#PBF | 量产 | |
这是最新版本的数据手册
软件资源
Evaluation Software 4
LTDACGen
The LTDACGen System is designed to demonstrate and support the evaluation of high speed, high performance DACs.
LinearLab Tools
A collection of Matlab and Python programs that provide direct access to Linear Technology’s data converter evaluation boards.
找不到您所需的软件或驱动?
硬件生态系统
| 部分模型 | 产品周期 | 描述 | 
|---|---|---|
| RF混频器 1 | ||
| LT5579 | 量产 | 1.5GHz 至 3.8GHz 高线性度上变频混频器 | 
| 模数转换器(ADC) 2 | ||
| LTC2107 | 量产 | 16位、210Msps、高性能ADC | 
| LTC2123 | 量产 | 具有JESD204B串行输出的双通道、14位、250Msps ADC | 
| 扇出缓冲器和分路器 2 | ||
| LTC6955 | 最后购买期限 | 超低抖动 7.5GHz 11 输出扇出缓冲器系列 | 
| HMC7043 | 推荐用于新设计 | 高性能、3.2 GHz、14输出扇出缓冲器 | 
| 时钟IC 4 | ||
| LTC6953 | 最后购买期限 | 具有 11 个输出并支持 JESD204B/JESD204C 协议的超低抖动、4.5GHz 时钟分配器 | 
| LTC6951 | 最后购买期限 | 具集成型 VCO 的超低抖动、多输出时钟合成器 | 
| LTC6952 | 最后购买期限 | 具有 11 个输出并支持 JESD204B / JESD204C 协议的超低抖动、4.5GHz PLL | 
| HMC7044 | 推荐用于新设计 | 带JESD204B接口的高性能、3.2 GHz、14路输出抖动衰减器 | 
| 锁相环(PLL)频率合成器 1 | ||
| ADF4377 | 推荐用于新设计 | 带集成 VCO 的微波宽带频率合成器 | 
工具及仿真模型
IBIS 模型 1
评估套件
最新评论
需要发起讨论吗? 没有关于 LTC2000A的相关讨论?是否需要发起讨论?
在EngineerZone®上发起讨论 
                             
                                