通信試験装置ソリューション
通信テスタは、UE機器や基地局のRFおよび適合性試験に広く使用されます。それらのテスタは、5G、6G、Wi-Fiなどのさまざまな既存および新しいワイヤレス規格に対応します。アナログ・デバイセズは、通信試験装置の完全なシグナル・チェーンに対応する各種のソリューションを提供しています。当社のソリューションには、高速データ・コンバータ、集積型トランシーバー、RFアンプ、ミキサ、チューナブル・フィルタ、スイッチ、アッテネータ、PLLおよびVCOが含まれており、これらが全体として優れた性能を提供し、最高性能の通信試験ソリューションを実現します。
価値と利点
アナログ・デバイセズは、通信試験装置の新しい要件に適合する広範なRFおよび高速ソリューションを提供しています。
多様な高速シグナル・チェーンの要件に対応する、業界で最も広範なRFおよび高速ポートフォリオを提供
新しいワイヤレス規格に先行して、周波数範囲、帯域幅、ダイナミック・レンジにわたり最高の性能を実現
業界をリードする技術およびアプリケーション・サポートを提供し、市場投入までの時間を短縮
シグナル・チェーン
リファレンス・デザイン
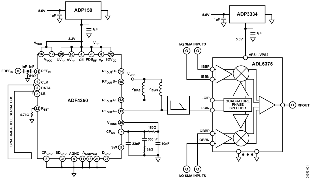
ブロードバンド、低誤差のベクトル・マグニチュード(EVM)ダイレクト・コンバージョン・トランスミッタ
※Rev.0を翻訳したものです。新ver.は英語資料をご覧ください。
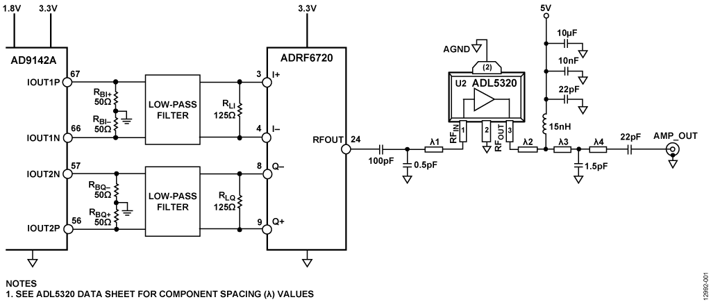
I/Q 変調器 ADL5375 とデュアル・チャンネル 1.2GSPS 高速 DAC AD9122 間のインターフェース
※Rev.0を翻訳したものです。最新版は英語資料をご覧ください。
※Rev.0を翻訳したものです。新ver.は英語資料をご覧ください。
※Rev.0を翻訳したものです。新ver.は英語資料をご覧ください。
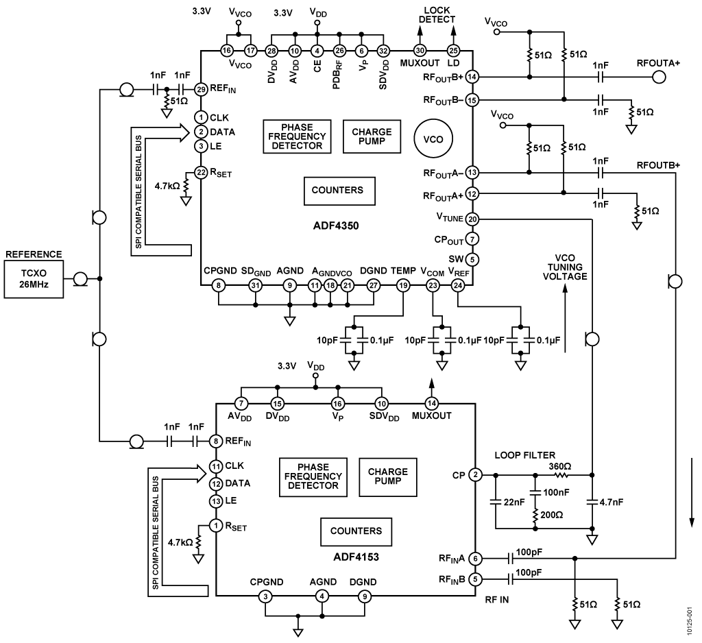
低位相ノイズのトランスレーション・フェーズ・ロック・ループ・シンセサイザ
※Rev.0を翻訳したものです。最新版は英語資料をご覧ください。
3G、4G、およびLTE通信システム用の広帯域低歪みトランスミッタ
※Rev.0を翻訳したものです。最新版は英語資料をご覧ください。
評価用ボード
デュアルAD9361評価用ボード
主な資料
テクニカル・ブック
ユーザ・ガイド
Technical Article & App Note
設計ツール
トレーニングおよびサポート
トレーニングおよびチュートリアル
ファイルおよびダウンロード
UG1541: ADuCM410 Development System Getting Started Tutorial User Guide
1.11 M
UG1848: Evaluating the ADL5206 1 GHz DGA with 30 dB Range and 1 dB Step Size
615.19 K
MT-230: Noise Considerations in High Speed Converter Signal Chains
255 kB
MT-075: 高速 ADC 向け差動ドライバの基礎と応用
0
Fundamentals of Phase Locked Loops (PLLs)
407 kB
Fundamentals of Direct Digital Synthesis (DDS)
173 kB
MT-013: Evaluating High Speed DAC Performance
175 kB
MT-019: DAC Interface Fundamentals
345 kB
MT-003: Understand SINAD, ENOB, SNR, THD, THD + N, and SFDR so You Don't Get Lost in the Noise Floor
92 kB
AN-501: アパーチャ不確定性とADCシステム性能
212 kB
AN-756: サンプル化システムに及ぼすクロック位相ノイズとジッタの影響
359 kB
AN-928: 高速DACのテストと評価の理解
2444 kB
信頼できる電源:バッテリ駆動に適した高効率のソリューションを実現する
10.38 M
Selected Reference Designs: Test and Measurement Solutions
5.88 M
{{modalTitle}}
{{modalDescription}}
{{dropdownTitle}}
- {{defaultSelectedText}} {{#each projectNames}}
- {{name}} {{/each}} {{#if newProjectText}}
-
{{newProjectText}}
{{/if}}
{{newProjectTitle}}
{{projectNameErrorText}}