Quantic X-Microwave

Analog Devices RF and microwave components are available as drop-in X-MWblocks®
from Quantic X-Microwave.

Get the X-MWblock® drop-in module for this part.

ADF5356

新規設計に推奨

VCO 内蔵マイクロ波広帯域シンセサイザ

利用上の注意

本データシートの英語以外の言語への翻訳はユーザの便宜のために提供されるものであり、リビジョンが古い場合があります。最新の内容については、必ず最新の英語版をご参照ください。

なお、日本語版のデータシートは基本的に「Rev.0」(リビジョン0)で作成されています。そのため、英語版が後に改訂され、複数製品のデータシートがひとつに統一された場合、同じ「Rev.0」の日本語版のデータシートが異なる製品のデータシートとして表示されることがあります。たとえば、「ADM3307E」の場合、日本語データシートをクリックすると「ADM3311E」が表示されます。これは、英語版のデータシートが複数の製品で共有できるように1本化され、「ADM3307E/ADM3310E/ADM3311E/ADM3312E/ADM3315E」(Rev.J)と改訂されたからで、決して誤ってリンクが張られているわけではありません。和文化されたデータシートを少しでも有効に活用していただくためにこのような方法をとっておりますので、ご了解ください。

アナログ・デバイセズ社は、提供する情報が正確で信頼できるものであることを期していますが、その情報の利用に関して、あるいはその利用によって生じる第三者の特許やその他の権利の侵害に関して一切の責任を負いません。また、アナログ・デバイセズ社の特許または特許の権利の使用を明示的または暗示的に許諾するものでもありません。仕様は予告なしに変更する場合があります。本紙記載の商標および登録商標は、各社の所有に属します。

Viewing:

製品情報

  • RF 出力周波数範囲:53.125 MHz ~ 13,600 MHz
    • ノイズ・フロア・インテジャー・チャンネル:−227 dBc/Hz
    • ノイズ・フロア・フラクショナル・チャンネル:−225 dBc/Hz
  • 内蔵実行値ジッタ(1 kHz ~ 20 MHz):97 fs(6 GHz 出力)
  • フラクショナル N シンセサイザおよびインテジャー N シンセサイザ
  • ADF5355 とピン互換
  • 高分解能、52 ビット・モジュール
  • 位相周波数検出器(PFD)動作: 最大 125 MHz
  • 基準入力周波数動作: 最大 600 MHz
  • −40°C ~ +85°C の範囲で周波数ロックを維持
  • 低位相ノイズ、電圧制御発振器(VCO)
  • 1、2、4、8、16、32、または 64 出力によるプログラマブルな割り振り
  • アナログ電源とデジタル電源:3.3 V
  • チャージ・ポンプと DC 電源:5.0 V(代表値)
  • ロジック互換性:1.8 V
  • プログラマブルな出力電力レベル
  • RF 出力ミュート機能
  • ADIsimPLL 設計ツールによるサポート

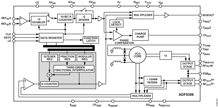
ADF5356 は、外部ループ・フィルタおよび外部基準周波数と併せて使用することで、フラクショナル N またはインテジャー N 位相ロック・ループ(PLL)周波数シンセサイザを実装できるようになりました。広帯域マイクロ波 VCO の設計により、単一の無線周波数(RF)出力で 6.8 GHz ~ 13.6 GHz の周波数動作が可能です。別の周波数出力で一連の周波数分周器を使用すると、53.125 MHz ~ 6800 MHz の動作が可能です。

ADF5356 には基本出力周波数 3400 MHz ~ 6800 MHz の VCO が搭載されています。さらに、VCO 周波数を結合して 1、2、4、8、16、32、または 64 個の回路に割り振ることで、53.125 MHz という低さの RF 出力周波数を生成できるようになりました。アイソレーションを必要とするアプリケーションに対して、RF 出力段をミュートすることもできます。このミュート機能は、ピンおよびソフトウェアの両方で制御できます。

すべての内蔵レジスタは、シンプルな 3 線式インターフェースによって制御されます。ADF5356 は、3.15 V ~ 3.45 V のアナログ電源およびデジタル電源と、4.75 V ~ 5.25 V のチャージ・ポンプ電源および VCO 電源で動作します。ADF5356 には、ハードウェアおよびソフトウェア・パワーダウン・モードもあります。

アプリケーション

  • ワイヤレス・インフラストラクチャ(LTE、W-CDMA、TD-SCDMA、WiMAX、GSM、PCS、DCS)
  • ポイントtoポイントおよびポイントtoマルチポイントのマイクロ波リンク
  • 衛星および超小型地球局(VSAT)
  • 試験装置および計測器
  • クロック生成

ADF5356
VCO 内蔵マイクロ波広帯域シンセサイザ
ADF5356 Functional Block Diagram ADF5356 Pin Configuration
myAnalogに追加

myAnalogの製品セクション(通知受け取り)、既存/新規プロジェクトに製品を追加する。

新規プロジェクトを作成
質問する
サポート

アナログ・デバイセズのサポート・ページはアナログ・デバイセズへのあらゆるご質問にお答えするワンストップ・ポータルです。


ドキュメント

さらに詳しく
myAnalogに追加

myAnalogのリソース・セクション、既存/新規プロジェクトにメディアを追加する。

新規プロジェクトを作成

ソフトウェア・リソース

デバイス・ドライバ 1


ハードウェア・エコシステム

製品モデル 製品ライフサイクル 詳細
コンパレータ 1
LTC6957 位相ノイズの小さいデュアル出力バッファ/ドライバ/ロジック・コンバータ
フェーズ・ロック・ループ(PLL)シンセサイザ 1
ADF4002 新規設計に推奨 PLL周波数シンセサイザ/位相検出器
Modal heading
myAnalogに追加

myAnalogの製品セクション(通知受け取り)、既存/新規プロジェクトに製品を追加する。

新規プロジェクトを作成

ツールおよびシミュレーション

ADIsimPLL™

ADIsimPLLは、アナログ・デバイセズの新しい高性能PLL製品の迅速で信頼性の高い評価を可能にします。これは、現在利用できる最も包括的なPLLシンセサイザ設計およびシミュレーション・ツールです。実施されるシミュレーションには、PLL性能に影響を与える重要な非線形効果がすべて含まれます。ADIsimPLLは、設計プロセスから1回以上の反復作業を削除し、設計から市場投入までの時間を短縮します。

ツールを開く

評価用キット

eval board
EVAL-ADF5356

ADF5356 評価用ボード

機能と利点

  • 電圧制御発振器(VCO)内蔵の ADF5356-2 周波数シンセサイザ、差動 122.88 MHz 温度制御水晶発振器(TCXO)、ループ・フィルタ(5 kHz)、USB インターフェース、および電圧レギュレータを含む、自己完結型ボード
  • Windows ベースのソフトウェアを使用するため、PC からのシンセサイザ機能の制御が可能
  • 6 V の外部電源

製品詳細

EV-ADF5356SD1Z は、位相ロック・ループ(PLL)用の VCO 内蔵 ADF5356 周波数シンセサイザの性能を評価します。評価用ボードには、VCO 内蔵 ADF5356 シンセサイザ、差動 122.88 MHz リファレンス TCXO、ループ・フィルタ、USB インターフェース、電力電源コネクタ、およびサブミニチュア・バージョン A(SMA)コネクタが含まれています。ボードを PC の USB ポートに接続するための USB ケーブルも付属しています。

シンセサイザを簡単にプログラミングするには、www.analog.com/ADF5356 から Windows® ベースのソフトウェアをダウンロードしてください。

このボードには SDP-S コントローラ・ボードが必要です(上図にはありますが、キットには付属していません)。SDP-S コントローラ・ボードによって ADF5356 デバイスのソフトウェア・プログラミングが可能になります。

ADF5356 の詳細については、ADF5356 のデータシートを参照してください。この評価用ボードを使用する際は、データシートと併せて UG-1087 を参照する必要があります。

EVAL-ADF5356
ADF5356 評価用ボード
EV-ADF5356SD1Z (angle) EV-ADF5356SD1Z (top) EV-ADF5356SD1Z (bottom)

最新のディスカッション

最近表示した製品