概要
設計リソース
設計/統合ファイル
• Schematic• Bill of Materials
• Gerber Files
• Layout Files (Allegro)
• Assembly Drawing 設計ファイルのダウンロード 1.72 M
評価用ボード
型番に"Z"が付いているものは、RoHS対応製品です。 本回路の評価には以下の評価用ボードが必要です。
- EVAL-ADICUP360 ($60.92) EVAL-ADICUP360
- EVAL-CN0396-ARDZ ($101.52) EVAL-CN0396-ARDZ
デバイス・ドライバ
コンポーネントのデジタル・インターフェースとを介して通信するために使用されるCコードやFPGAコードなどのソフトウェアです。
AD779x Linux GitHub Driver Source Code
AD779x GitHub no-OS Driver Source Code
機能と利点
- デュアル・ガス・センサー
- 温度補償機能付き
- 16 ビット デジタル処理
製品カテゴリ
マーケット & テクノロジー
使用されている製品
参考資料
-
EVAL-CN0396-ARDZ Shield - Hardware User Guide2018/10/16WIKI
-
CN0396: 温度補償機能付き電気化学式デュアル・ガス・センサー2016/10/27PDF215 K
回路機能とその特長
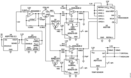
図 1 に示す回路は 4 電極の電気化学式センサーを使用した携帯型ガス検出器で、2 種類のガスを同時に検出します。この定電位回路は、単電源で低消費電力、低ノイズ性能を実現するように設計された部品を最適な形で組み合わせており、種々のガスを検出できるさまざまなセンサーを使用できるように高度なプログラマビリティを提供します。

電気化学式センサーには、数多くの有毒ガスの検出や濃度測定用の計測器にとって、いくつかの利点があります。ほとんどのセンサーはガス専用で、1 ppm(百万分率)未満のガス濃度の実用分解能を備えています。
この例では、一酸化炭素(CO)と硫化水素(H2S)を検出する Alphasense 社製の COH-A2 センサーを使用しています。
EVAL-CN0396-ARDZ プリント回路基板(PCB)は Arduino(アルドゥイーノ)互換シールドのフォーム・ファクタで設計されており、ラピッド・プロトタイピング用の EVAL-ADICUP360 Arduino 互換プラットフォーム・ボードへのインターフェースを提供します。
回路説明
電気化学式センサーの測定回路の簡略図を図 2 に示します。

電気化学式センサーは、メンブランを通してセンサー内にガスを拡散させ、作用電極(Working Electrode: WE)と反応させることによって機能します。センサーの基準電極(Reference Electrode: RE)はアンプ U2-A への帰還を与え、これにより、カウンタ電極(Counter Electrode: CE)の電圧を変化させて、WE 端子の電位を一定に維持します。WE 端子の電流の方向は、センサー内で生じる反応が酸化か還元かによって異なります。一酸化炭素センサーの場合は酸化が起こります。したがって電流は作用電極に流れ込むので、カウンタ電極を作用電極に対して負電圧(通常 300 mV ~ 400 mV)にする必要があります。CE 端子をドライブするオペアンプは、種々のセンサーを使用できるよう十分なヘッドルームを確保するために、VREF に対して約 ±1 V の出力電圧範囲を備えていなければなりません(Alphasense アプリケーション・ノート AAN-105-03、「Designing a Potentiostatic Circuit(定電位回路の設計)」を参照)。
4 電極の電気化学式ガス・センサーには 2 個の作用電極があり(図 1 では WE1 と WE2)、それぞれの WE が特定のガスに応答します。この例では、Alphasense COH-A2 センサーが使われています。一方の作用電極が CO に応答し、他方が H2S に応答します。センサーは、特殊な化学フィルタを使うことによって、一方のガスが他方の電極に影響しないように設計されています。これら 2 個の作用電極(WE)は、共通の RE 電極と CE 電極を共有します。
WE 端子へ流れ込む電流は、CO の場合でガス濃度 1 ppm あたり 100 nA 未満、H2S の場合で 1 ppm あたり 1000 nA 未満です。したがって、この電流を出力電圧に変換するには、入力バイアス電流が非常に小さいトランスインピーダンス・アンプが必要です。ADA4528-1/ADA4528-2 オペアンプの CMOS 入力の最大入力バイアス電流は室温で 220 pA なので、このアプリケーションに最適です。ADA4528-1/ADA4528 2 はオートゼロ方式のアンプで、最大オフセット電圧は室温で 2.5 µV です。電圧ノイズ密度は 5.6 µV/√Hz で、これは業界をリードする値です。
ADR3412 の電圧リファレンスは回路用に 1.2V の疑似グラウンド・リファレンスを設定するので、単電源動作が可能になり、静止電流が極めて小さくなります(最大 100 µA)。ADR3412 は精度が 0.1 %、ドリフトが 8 ppm/°C です。
アンプ A2 は、センサーの WE 端子と RE 端子間の電位を 0 V に維持するために、CE 端子から十分な電流をシンクします。RE 端子はアンプ A2 の反転入力に接続されているので、電流の出入りはありません。これは、電流が WE 端子から流れ出し、その量はガス濃度に従って直線的に変化することを意味します。
A1-A および A1-B トランスインピーダンス・アンプは、センサー電流をガス濃度に比例する電圧に変換します。
この回路用に選ばれたセンサーは、Alphasense COH-A2 一酸化炭素(CO)および硫化水素(H2S)センサーです。このタイプのセンサーの代表的な仕様を表 1 に示します。
この回路とこの回路用のセンサーを使用して測定できるガスは有毒なので、この回路をテストする際には、安全に細心の注意を払ってください。また、一酸化炭素や硫化水素などのガスを扱う場合は、その曝露限界に留意し、安全上の注意に従ってください。
| パラメータ | 値 |
| 一酸化炭素 (CO) | |
| 感度 (Sensitivity) | $50\text{ nA/ppm}$ ~ $100\text{ nA/ppm}$ |
| 応答時間 ($t_{90}$:$0\text{ ppm}$ から $400\text{ ppm}$ CO) | $35\text{ 秒}$ 未満 |
| 測定範囲 (性能保証範囲) | $0\text{ ppm}$ ~ $1000\text{ ppm}$ |
| オーバーレンジ限界 (仕様保証外) | $2000\text{ ppm}$ |
| 硫化水素 ($H_2S$) | |
| 感度 (Sensitivity) | $600\text{ nA/ppm}$ ~ $1000\text{ nA/ppm}$ |
| 応答時間 ($t_{90}$:$0\text{ ppm}$ から $20\text{ ppm}$ $H_2S$) | $30\text{ 秒}$ 未満 |
| 測定範囲 (性能保証範囲) | $0\text{ ppm}$ ~ $200\text{ ppm}$ |
| オーバーレンジ限界 (仕様保証外) | $400\text{ ppm}$ |
トランスインピーダンス・アンプの出力電圧は次式で表されます。

ここで、
IWE は WE 端子への電流、
RAW はトンラスインピーダンス帰還抵抗です(図 1 では AD5270-20 の U2 および U3 デジタル・レオスタット(可変抵抗器)として示されています)。
CO ガスに対する COH-A2 センサーの最大応答値は 100 nA/ppm で、最大入力範囲は 1000 ppm です。また、H2S ガスに対する最大応答値は 1000 nA/ppm で、最大入力範囲は 200 ppm です。これらの値はそれぞれ、CO 電極で 100 µA、H2S 電極で 200 µA の最大出力電流に相当します。トランスインピーダンス・アンプの帰還抵抗は、A/D コンバータ(ADC)への最大入力電圧を決定します。
CO 電極の TIA の出力電圧の計算を式 2 に示します。

AD7798 の VREF に 1.2 V の電圧を加えると、トランスインピーダンス・アンプ A1-A と A1-B の出力の使用可能範囲を ±1.2 V にすることができます。CO チャンネルの公称帰還抵抗値を 12 kΩ、H2S チャンネルの公称帰還抵抗値を 6 kΩ にすると、どちらのセンサー・タイプでも最大出力電圧が約 2.4 V になります。抵抗の正確な値は、既知の濃度のガスを使った 1 点キャリブレーションによって決定します。
どちらのチャンネルも、帰還抵抗には AD5270-20 デジタル・レオスタットが使われており、最大抵抗値は 20 kΩ です。1024 の抵抗位置があるので、抵抗ステップの大きさは 19.5 Ω になります。AD5270-20 の抵抗温度係数は 5 ppm/°C で、ほとんどのディスクリート抵抗より優れており、電源電流は 1 µA なので、システム全体の消費電力に対する影響はごくわずかです。
温度補償
ADT7310 は 16 ビットのデジタル・シリアル・ペリフェラル・インターフェース(SPI)温度センサーで、精度は ±0.5°C です。この回路では、環境の温度をモニタするために使われています。この温度データは、温度変化がガス・センサーの性能に与える影響を補正するために使用することができます。温度センサーは、ガス・センサーの近くに置くことを推奨します。
ガス・センサーの感度(nA/ppm)は、通常、室温感度を基準にして 0.1 %/°C ~ 0.3 %/°C の範囲で変化します(Alphasense アプリケーション・ノート AAN-110「Environmental Changes: Temperature, Pressure, Humidity(環境変化: 温度、圧力、湿度)」)。
ADT7310 は、周囲温度を測定して、その結果を SPI インターフェース経由でマイクロプロセッサへ送ります。その後、ルックアップ・テーブルまたは式を使って、ソフトウェアにより補正が行われます。
システムに使われている特定センサーの温度補正データについては、必ずメーカーに問い合わせて入手してください。
ノイズ性能
センサーの WE 端子の出力インピーダンスは、比較的大きい容量と抵抗の並列組み合わせです。この容量は周波数の増大とともにアンプのノイズ・ゲインを増加させるので、出力ノイズが増大します。抵抗 R3 と R10 はセンサーの出力インピーダンスと直列で、TIA のノイズ・ゲイン(NG)を適切な範囲に維持します。この抵抗の最適値を選ぶには、高濃度のガスに曝露された際の応答時間の最短化と(R3 と R4 を小さくする と ノイズ・ゲインは大きくなる)、ノイズの低減(R3 と R4 を大きくする と ノイズ・ゲインは小さくなる)の間の妥協点を探ることが必要です。式 3 と式 4 の例では R4 = 33 Ω で、この場合、(WE 端子の出力インピーダンスを無視すると)CO チャンネルのノイズ・ゲインが 365、H2S チャンネルのノイズ・ゲインが 183 です。


トランスインピーダンス・アンプの入力ノイズは、ノイズ・ゲインにより増幅されて出力に現れます。この回路ではセンサーの動作周波数が非常に低いので、低周波数ノイズのみが考慮対象になります。ADA4528-2 の 0.1 Hz ~ 10 Hz 入力電圧ノイズは 97 nV p-p です。
12.4 kΩ の抵抗 R7 と R11 は、0.1 Hz ~ 10 Hz の帯域幅でそれぞれ約 294 nV p-p のノイズを発生します。
したがって、合計入力ノイズは 97 nV p-p と 294 nV p-p の RSS 値、つまり 309 nV p-p です。
これをノイズ・ゲインによって出力に反映させると、CO チャンネルでは 365 × 309 nV = 113 µV p-p、H2S チャンネルでは 183 × 309 nV = 57 µV p-p となります。
このノイズは低周波数の 1/f ノイズなので、フィルタによる除去は非常に困難です。しかし、センサー応答も遅いので、カットオフ周波数 0.16 Hz、時定数 2.2 秒の超低周波数ローパス・フィルタ(100 kΩ/10 µF)を使うことができます。このように大きな時定数であっても、フィルタがセンサーの応答時間に及ぼす影響は、約 30 秒というセンサーの応答時間と比較すると無視できます。
この 0.16 Hz のフィルタは、CO の出力ノイズを 113 µV p-p から 14.3 µV p-p へ、H2S の出力ノイズを 57 µV p-p から約 7.2 µV p-p へ下げます。
0.16 Hz フィルタの出力で測定した、各チャンネルにおけるシステムの理論的なノイズ・フリー・コード分解能は、次のように計算できます。


これらの計算では、センサー自体からのノイズの寄与はないと仮定しています。実際には、等価 RMS ノイズは CO センサーで 0.5 ppm 未満(フルスケール 1000 ppm の場合)、H2S センサーで 0.05 ppm 未満(フルスケール 200 ppm の場合)と規定されています。
センサーを含む最終システム・テストは CO チャンネルで行われ、ピーク to ピーク・ノイズの測定値は、216−1 = 32,768 フルスケールの時に 約 4 LSB でした。これから次式が得られます。

電気化学式センサーの重要な特性の 1 つは、その非常に長い時定数です。最初の電源投入時には、出力がその最終値にセトリングするまでに数分間かかることがあります。中程度の濃度のターゲット・ガスに曝露した場合に、センサー出力がその最終値の 90 % に達するまでに要する時間は、25 ~ 40 秒程度になる可能性があります。また、RE 端子と WE 端子間の電圧の大きさが急変した場合は、センサーの出力電流がセトリングするまでに数分間かかることがあります。この長い時定数は、センサーの電源を一度オフにして再度オンにする場合も同様です。起動時間が長くなるのを避けるために、電源電圧が JFET のゲート/ソース間スレッショールド電圧(約 2.0 V)を下回ると、Q1 および Q2 の P チャンネル JFET が RE 端子を WE 端子に短絡します。
消費電力
回路の電力は、ADP7102-3.3 LDO の 3.3 V 電源から供給されます。LDO 出力からの電流の測定値は 4.5 mA でした。システムは表 2 に示すように設定されています。ADC、デジタル・レオスタット、および温度センサーをパワーダウン・モードにして、アンプ電源をディスエーブルすると、システムの消費電流は最大でも 17 µA に過ぎません。
| デバイス | 設定内容 |
| AD7798 (24ビット 低ノイズ ADC) |
* バッファ:**有効 (Enabled)** * ゲイン:**1** * モード:**連続変換モード** * 更新レート:**4.17 Hz** (50Hz/60Hz同時ノイズ除去) |
| AD5270-20 (デジタル加減抵抗器) |
* 動作モード:**ノーマル・モード** * R-performance:**無効 (Disabled)** * 役割:TIA(トランスインピーダンス増幅器)の精密ゲイン制御 |
| ADT7310 (高精度温度センサー) |
* サンプリング・レート:**1 SPS モード** * 分解能:**16ビット** * 役割:ガス・センサーの温度特性補正 |
システムのガス濃度測定
CN-0396 回路による濃度測定には、キャリブレーション済みのガス・チャンバを使用しました。測定濃度をチャンバ濃度の関数として図 3 に示します。このセンサーのメーカーは、CO センサーについては濃度 400 ppm で 1 点キャリブレーションを行うことを推奨しています。データは、センサー自体の誤差とガス・チャンバ・キャリブレーションの精度によるフルスケール・ゲイン誤差が、約 80 ppm であることを示しています。

CN-0396 Design Support Package には、EVAL-CN0396-ARDZ ボードのすべての回路図、部品表、およびレイアウト・ファイルが含まれています。
バリエーション回路
電気化学式センサーは、ごく少量の電流で動作するので、バッテリを電源とする携帯型機器に非常に適しています。消費電力を下げることが求められる場合、ADA4505-2 アンプを使用することができます。このアンプは最大入力バイアス電流が 2 pA で、アンプ 1 個あたりの消費電力はわずか 10 µA です。ただし、ADA4505-2 のノイズは ADA4528-2 のノイズより大きくなります。
ADR291 高精度電圧リファレンスの消費電流は 12 µA に過ぎず、消費電力を下げる必要がある場合、ADR3412 に代えて使用することができます。
ADuCM360 など、アナログ・デバイセズの組み込みアプリケーション用マイクロコントローラ・ファミリーは、オンボード 24 ビット Σ-Δ ADC と内部電圧リファレンスを備えています。これにより、システムの部品数と消費電力を減らすことができます。
3 電極の電気化学式有毒ガス検出の設計については、回路ノート CN-0357 を参照してください。
回路の評価とテスト
図 1 に示す回路には、EVAL-CN0396-ARDZ 回路評価用ボードと EVAL-ADICUP360 開発ボードが使用されています。さらに、EVAL-CN0396-ARDZ は Arduino シールドのフォーム・ファクタで提供されるので、評価とプロトタイピングにピン互換の開発ボードを使用することが可能です。
CN-0396 デモ・ソフトウェア(CN-0396 のユーザー・ガイドを参照)を使用すれば、EVAL-ADICUP360 ボードにより、EVAL-CN0396-ARDZ 評価ボードを設定してそこからデータを読み出すことができます。このデータは、シリアル・ポート・ターミナル・プログラムを使用して PC 上に表示することができます。
必要な装置
以下の装置類が必要になります。
- USB ポート付きで Windows® 7(32 ビット)以降を搭載の PC
- EVAL-CN0396-ARDZ 回路評価ボード
- EVAL-ADICUP360 開発ボード
- USB-A / USB micro 変換ケーブル
- 7 V ~ 12 V 電源
- CN-0396 デモ・ソフトウェア(CN-0396 ユーザー・ガイドを参照)
- シリアル・ターミナル・ソリューション(PuTTY、Tera Term、その他同様のもの)
- 4 電極の電気化学式ガス・センサー(CO および H2S センサーは評価ボードに付属)。
- 環境チャンバ
- キャリブレーション・ガス
- 高精度電流源(実際のセンサーとガスに代えて使用)
評価開始にあたって
EVAL-CN0396-ARDZ の詳細なユーザー・ガイド(英語)は www.analog.com/CN0396-UserGuide で入手できます。ハードウェアおよびソフトウェア動作のあらゆる側面に関して、このユーザー・ガイドを参照してください。
EVAL-ADICUP360 の詳細なユーザー・ガイド(英語)も、www.analog.com/eval-adicup360 で入手できます。
EVAL-ADICUP360 ボードのジャンパを、CN-0396 ユーザー・ガイドに示されている位置にセットします。
Eclipse IDE と DEBUG USB 接続を使い、CN-0396 デモ・コードを EVAL-ADICUP360 ボードにダウンロードします。
付属のソケットを使い、EVAL-CN0396-ARDZ ボードにガス・センサーを取り付けます。コネクタを使って、EVAL-CN0396-ARDZ ボードを EVAL-ADICUP360 に接続します。
EVAL-ADICUP360 の USER USB ポートを PC に接続します。PC 上で適当なシリアル・ターミナル・ソフトウェアを起動して EVAL-ADICUP360 のシリアル・ポートに接続し、データの読出しを開始します。
他のプロセッサを使って EVAL-CN0396-ARDZ ボードのテストと評価を行うこともできますが、ソフトウェアとドライバが提供されていないことがあります。
機能ブロック図
図 4 にテスト・セットアップの機能ブロック図を示します。CN-0396 Design Support package には、レイアウト、ガーバー・ファイル、部品表など、評価用ボードのすべての回路図が含まれています。

EVAL-ADICUP360 プラットフォーム・ボードに適切に接続すれば、EVAL-CN0396-ARDZ 評価用ボードには、回路への電力供給に必要な電圧が EVAL-ADICUP360 ボードから供給されます。
テスト
ガス濃度を測定するには、測定しようとする環境内にシステムを置きます。ADC からのデータは電圧に変換する必要があります。ADC 入力電圧は、レオスタットの抵抗値およびセンサー感度とともに、ガス濃度の計算に使われます。
回路の性能は、図 5 に示すように、高精度電流源を使用してセンサーの出力電流をシミュレートすることにより、ガス・チャンバなしでテストすることができます。テストは、回路のインピーダンス・レベルと電圧レベルが正しくなるように、センサーを挿入した状態で行う必要があります。

EVAL-CN0396-ARDZ ボードの写真を図 6 に示します。




