AD9739

PRODUCTION

14-Bit, 2.5 GSPS, RF Digital-to-Analog Converter

Viewing:

Overview

  • Direct RF synthesis at 2.5 GSPS update rate 
    • DC to 1.25 GHz in baseband mode
    • 1.25 GHz to 3.0 GHz in mix mode 
  • Industry leading single/multicarrier IF or RF synthesis 
    • fOUT = 350 MHz, ACLR =80 dBc
    • fOUT = 950 MHz, ACLR = 78 dBc
    • fOUT = 2100 MHz, ACLR = 69 dBc
  • Dual-port LVDS data interface
    • Up to 1.25 GSPS operation
    • Source synchronous DDR clocking
  • Pin-compatible with the AD9739A
  • Multichip synchronization capability 
  • Programmable output current: 8.7 mA to 31.7 mA
  • Low power: 1.16 W at 2.5 GSPS

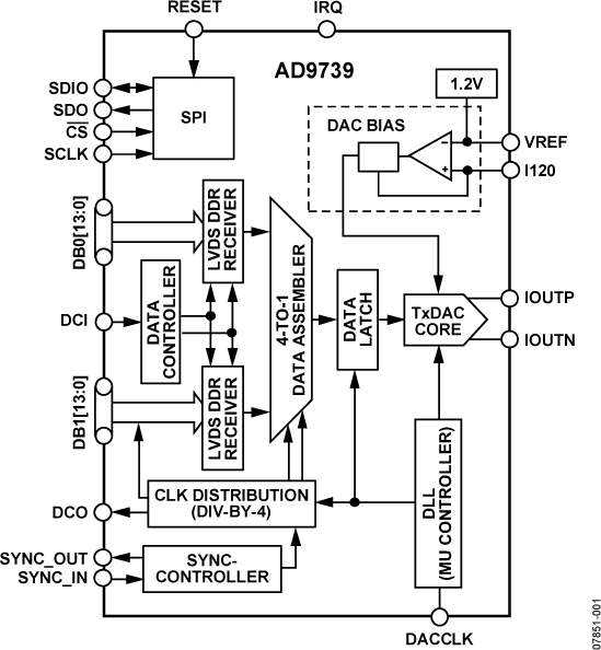
The AD9739 is a 14-bit, 2.5 GSPS high performance RF digital-to-analog converter (DAC) capable of synthesizing wideband signals from dc up to 3.0 GHz. Its DAC core features a quad-switch architecture that provides exceptionally low distortion performance with an industry-leading direct RF synthesis capability. This feature enables multicarrier generation up to the Nyquist frequency in baseband mode as well as second and third Nyquist zones in mix mode. The output current can be programmed over the 8.66 mA to 31.66 mA range.

The inclusion of on-chip controllers simplifies system integration. A dual-port, source synchronous, LVDS interface simplifies the digital interface with existing FGPA/ASIC technology. On-chip controllers are used to manage external and internal clock domain variations over temperature to ensure reliable data transfer from the host to the DAC core. Multichip synchronization is possible with an on-chip synchronization controller. A serial peripheral interface (SPI) is used for device configuration as well as readback of status registers.

The AD9739 is manufactured on a 0.18 μm CMOS process and operates from 1.8 V and 3.3 V supplies. It is supplied in a 160-ball chip scale ball grid array for reduced package parasitics.

Product Highlights

  1. Ability to synthesize high quality wideband signals with bandwidths of up to 1.25 GHz in the first or second Nyquist zone.
  2. A proprietary quad-switch DAC architecture provides exceptional ac linearity performance while enabling mix mode operation.
  3. A dual-port, double data rate, LVDS interface supports the maximum conversion rate of 2500 MSPS.
  4. On-chip controllers manage external and internal clock domain skews.
  5. A multichip synchronization capability.
  6. Programmable differential current output with an 8.66 mA to 31.66 mA range.

Applications

  • Broadband communications systems 
  • Military jammers
  • Instrumentation, automatic test equipment 
  • Radar, avionics

AD9739

14-Bit, 2.5 GSPS, RF Digital-to-Analog Converter

AD9739-fbl AD9739 Pin Configuration
Add to myAnalog

Add product to the Products section of myAnalog (to receive notifications), to an existing project or to a new project.

Create New Project
Ask a Question

Documentation

Learn More
Add to myAnalog

Add media to the Resources section of myAnalog, to an existing project or to a new project.

Create New Project

Software Resources

Evaluation Software 1

ACE Evaluation Software

Run this executable to install ACE on your computer for product evaluation.


Hardware Ecosystem

Parts Product Life Cycle Description
Clock ICs 4
LTC6953 LAST TIME BUY Ultralow Jitter, 4.5GHz Clock Distributor with 11 Outputs and JESD204B/JESD204C Support
LTC6951 LAST TIME BUY Ultralow Jitter Multi-Output Clock Synthesizer with Integrated VCO
LTC6952 LAST TIME BUY Ultralow Jitter, 4.5GHz PLL with 11 Outputs and JESD204B / JESD204C Support
HMC7044 RECOMMENDED FOR NEW DESIGNS High Performance, 3.2 GHz, 14-Output Jitter Attenuator with JESD204B and JESD204C Support
Fanout Buffers & Splitters 4
ADCLK946 RECOMMENDED FOR NEW DESIGNS Six LVPECL Outputs, SiGe Clock Fanout Buffer
ADCLK914 RECOMMENDED FOR NEW DESIGNS Ultrafast, SiGe, Open-Collector HVDS Clock/Data Buffer
LTC6955 LAST TIME BUY Ultralow Jitter, 7.5GHz, 11 Output Fanout Buffer Family
HMC7043 RECOMMENDED FOR NEW DESIGNS

High Performance, 3.2 GHz, 14-Output Fanout Buffer with JESD204B/JESD204C

Phase-Locked Loop (PLL) Synthesizers 3
ADF4350 PRODUCTION Wideband Synthesizer with Integrated VCO
ADF4150 RECOMMENDED FOR NEW DESIGNS Fractional-N/Integer-N PLL Synthesizer
ADF4377 RECOMMENDED FOR NEW DESIGNS Microwave Wideband Synthesizer with Integrated VCO
Modal heading
Add to myAnalog

Add product to the Products section of myAnalog (to receive notifications), to an existing project or to a new project.

Create New Project

Tools & Simulations

LTspice

LTspice® is a powerful, fast and free simulation software, schematic capture and waveform viewer with enhancements and models for improving the simulation of analog circuits.


Evaluation Kits

eval board
EVAL-AD9739

AD9739 Evaluation Board

Features and Benefits

  • Evaluation board for the AD9739
  • Includes options to evaluate the DAC
  • USB interface for configuration
  • Internal or external power supply regulation
  • On-board or external clock distribution
  • Data pattern generator and SPI software interfaces
  • Compatible with EVAL-SDP-CH1Z or ADS7-V2EBZ

Product Details

This page contains evaluation board documentation and ordering information for evaluating the AD9739.

eval board
ADS7-V2EBZ

FPGA Based Data Capture Kit

Features and Benefits

  • Based on Virtex-7 FPGA 
  • One (1) FMC-HPC connector 
  • Ten (10) 13.1 Gbps transceivers supported 
  • Two (2) DDR3-1866 DIMMs 
  • Simple USB port interface (2.0)



Product Details

The ADS7-V2 Evaluation Board was developed to support the evaluation of Analog Devices high speed A/D converters, D/A converters and Transceivers with JESD204B bit rates up to 13.1 Gbps. The Quick Start Wiki site listed below provides a high level overview of the platform. In addition, each use case of the board has its own section (e.g. Using the ADS7-V2 for High Speed A/D Converter Evaluation). The ADS7-V2 is intended to be used only with specified Analog Devices Evaluation Boards. The ADS7-V2 is not intended to be used as a development platform, and no support is available for standalone operation. Please refer to Xilinx and its approved distributors for FPGA Development Kits

EVAL-AD9739
AD9739 Evaluation Board
AD9739-R2-EBZ Evaluation Board AD9739-R2-EBZ Evaluation Board - Top View AD9739-R2-EBZ Evaluation Board - Bottom View AD9739-R2-EBZKIT1 Evaluation Board AD9739-R2-EBZKIT2 Evaluation Board
ADS7-V2EBZ
FPGA Based Data Capture Kit
ADS7-V2EBZ

Latest Discussions

Recently Viewed