MAX6678

过期

2通道温度监测器,提供双路、自动PWM风扇速度控制器和5个GPIO

业内唯一的双通道温度监视器与风扇控制器,带有5个GPIO

产品技术资料帮助

ADI公司所提供的资料均视为准确、可靠。但本公司不为用户在应用过程中侵犯任何专利权或第三方权利承担任何责任。技术指标的修改不再另行通知。本公司既没有含蓄的允许,也不允许借用ADI公司的专利或专利权的名义。本文出现的商标和注册商标所有权分别属于相应的公司。

Viewing:

概述

  • 两个热二极管输入
  • 本地温度传感器
  • 五个GPIO输入/输出
  • 两个PWM输出用于驱动风扇(开漏;可被上拉至+5V)
  • 可设置的风扇控制特性
  • 自动风扇启动信号确保风扇启动
  • 受控的转速变化率确保风扇转速调节平稳
  • 1°C远程温度检测精度(+60°C至+145°C)
  • 温度检测从POR时刻开始以实现系统失效保护
  • /OT输出用于抑制或关断
  • 共有四种类型,每一种有不同的地址
  • 5mm x 5mm TQFN封装

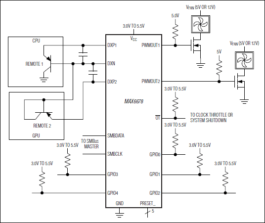
MAX6678检测它自身的温度和两个外部连接成二极管的晶体管温度,这两个外部晶体管通常位于CPU或其它集成电路的裸片上。本器件用2线串口以数字形式报告温度值。MAX6678提供可设置的报警输出来产生中断、抑制信号或过热关断信号。

2线串口接收标准系统管理总线(SMBus™)的写字节、读字节、发送字节和接收字节命令,从中读取温度数据及设置报警门限。温度数据控制PWM输出信号从而调节冷却风扇的转速,在系统温度较低时尽量减小噪声,而当功耗上升时,则提供最大的冷却功率。五个GPIO引脚提供了更多的灵活性。GPIO的上电状态是通过将GPIO预设输入连接到地或VCC进行设置的。

MAX6678采用20引脚QSOP封装和5mm x 5mm薄型QFN封装,工作在3.0V至5.5V的电源下,仅消耗500µA电源电流。

应用

  • 台式计算机
  • 网络设备
  • 笔记本电脑
  • 服务器
  • 工作站

MAX6678
2通道温度监测器,提供双路、自动PWM风扇速度控制器和5个GPIO
MAX6678:典型应用电路
添加至 myAnalog

将产品添加到myAnalog 的现有项目或新项目中(接收通知)。

创建新项目
提问

参考资料

了解更多
添加至 myAnalog

Add media to the Resources section of myAnalog, to an existing project or to a new project.

创建新项目

软件资源

找不到您所需的软件或驱动?

申请驱动/软件

硬件生态系统

部分模型 产品周期 描述
风扇转速和热电冷却器(TEC)控制器 2
MAX6645 量产 自动PWM风扇速度控制器,带有过温报警输出
MAX6641 量产 兼容于SMBus的温度监测器,带有自动PWM风扇速度控制器
Modal heading
添加至 myAnalog

将产品添加到myAnalog 的现有项目或新项目中(接收通知)。

创建新项目

最新评论

需要发起讨论吗? 没有关于 MAX6678的相关讨论?是否需要发起讨论?

在EngineerZone®上发起讨论

近期浏览