MAX38907

量产

4A/2A高性能LDO线性稳压器

快速瞬态响应、高PSRR NMOS线性稳压器,提供高达4A负载电流

产品技术资料帮助

ADI公司所提供的资料均视为准确、可靠。但本公司不为用户在应用过程中侵犯任何专利权或第三方权利承担任何责任。技术指标的修改不再另行通知。本公司既没有含蓄的允许,也不允许借用ADI公司的专利或专利权的名义。本文出现的商标和注册商标所有权分别属于相应的公司。

Viewing:

概述

  • 灵活的工作范围
    • 0.9V至5.5V输入电压范围
    • 2.7V至20V偏置电压范围
    • 0.6V至5.0V可编程输出电压
    • 4A最大输出电流
    • 82mV压差 @ 4A负载电流
    • 1.6mA工作偏置电流
  • 降低噪声、提高精度
    • 在整个负载电流、电源电压和工作温度范围内,DC精度为±1%
    • 28mV 4A负载瞬态偏差
    • 78dB BIAS PSRR @ 10kHz
    • 52dB IN PSRR @ 10kHz
  • 支持易用性和可靠保护
    • 采用10μF (最小值)输出电容,保持稳定工作
    • 可编程软启动
    • 过流和过热保护
    • 输出至输入反向电流保护
    • 电源就绪状态指示
  • 减小尺寸、提高可靠性
    • 14引脚(3mm x 3mm) TDFN封装、20引脚(5mm x 5mm) TQFN封装、5 x 3焊球0.4mm焊距WLP封装
    • -40°C至125°C工作温度范围

MAX38907/MAX38908/MAX38909为快速瞬态响应、高PSRR NMOS线性稳压器,可提供高达4A的负载电流。

这些稳压器支持0.9V至5.5V宽输入电压范围,以及2.7V至20V BIAS(偏置电压)输入范围,为各种应用提供较宽的电源选项。在整个电源电压、负载电流和工作温度范围内保证±1%输出精度,满载情况下仅需要300mV输入至输出压差裕量,以保证良好的PSRR。输出电压可在0.6V至5.0V范围内调节,以满足希望利用BOM中的某一款LDO支持多种电压轨输出的用户需求。

利用三个数字配置引脚,MAX38907可配置在27种输出电压之一。此外,每种输出电压允许±5%裕量调节。MAX38908/MAX38909的输出电压可利用两个外部反馈电阻在0.6V至5.0V范围内调节。这些LDO全部通过内部保护电路避免器件损坏,提供可编程浪涌电流抑制、输出过流限制、反向电流限制和热过载保护。

MAX38907采用20引脚、5mm x 5mm TQFN封装,MAX38908/MAX38909采用14引脚、3mm x 3mm TDFN封装,以及5 x 3焊球、0.4mm焊距WLP封装。

应用

  • 基站
  • FPGA和DSP
  • 医疗、音频及仪器仪表
  • PLC
  • 便携式相机
  • 服务器μPs

MAX38907
4A/2A高性能LDO线性稳压器
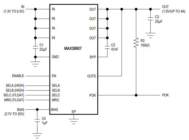
max38907 typical application circuit MAX38907, MAX38908, MAX38909: Functional Diagram
添加至 myAnalog

将产品添加到myAnalog 的现有项目或新项目中(接收通知)。

创建新项目
提问

参考资料

了解更多
添加至 myAnalog

Add media to the Resources section of myAnalog, to an existing project or to a new project.

创建新项目

软件资源

找不到您所需的软件或驱动?

申请驱动/软件

评估套件

MAX38908EVK-WLP

MAX38908评估套件

特性和优点

  • 评估采用5x3引脚、0.4mm间距WLP封装的MAX38908 IC
  • 输入范围:0.9V至5.5V
  • 2.7V至20V偏置电压提供更广泛的电源选项
  • 0.6V至5.0V电阻可配置输出电压(默认输出设置为1V)
  • 高达4A输出电流
  • 经过验证的4层1-oz铜基PCB布局
  • 展示紧凑的解决方案尺寸
  • 装配完成且经过测试

产品详情

MAX38908 WLP评估套件(EV套件)用于评估采用WLP封装的MAX38908。MAX38908是一款低输入电压、高输出电流线性稳压器。该评估套件采用0.9V至5.5V的输入范围工作,偏置电压范围为2.7V至20V。该评估套件提供0.6V至5.0V的电阻可配置输出电压范围。该评估套件可提供高达4A的电流。

 

应用

  • 基站
  • FPGA和DSP
  • 医疗、音频和仪器仪表
  • PLC(可编程控制器)
  • 便携式相机
  • 服务器μP

MAX38907EVK

MAX38907评估套件

特性和优点

  • 评估采用20引脚(5mm x 5mm) TQFN封装的MAX38907 IC
  • 输入范围:0.9V至5.5V
  • 2.7V至20V偏置电压提供更广泛的电源选项
  • 0.6V至5.0V跳线可选输出电压
  • 高达4A输出电流
  • 经过验证的4层1-oz铜基PCB布局
  • 展示紧凑的解决方案尺寸
  • 装配完成且经过测试

产品详情

MAX38907 TQFN评估套件(EV套件)评估采用TQFN封装的MAX38907。MAX38907是一款低输入电压、高输出电流线性稳压器。该评估套件采用0.9V至5.5V的输入范围工作,偏置电压范围为2.7V至20V。该评估套件提供0.6V至5.0V的跳线可选输出电压范围。此外,每个输出电压选择均可调整±5%以进行裕度调节。该评估套件可提供高达4A的电流。

 

应用

  • 基站
  • FPGA和DSP
  • 医疗、音频和仪器仪表
  • PLC(可编程控制器)
  • 便携式相机
  • 服务器μP

MAX38908EVK-TDFN

MAX38908 评估套件

特性和优点

  • 评估14引脚(3mm x 3mm) TDFN封装的MAX38908 IC
  • 0.9V至5.5V输入电压范围
  • 2.7V至20V偏置电压,提供较宽电源选项
  • 0.6V至5.0V电阻可配置输出电压(默认输出设置为1V)
  • 高达4A输出电流
  • 经过验证的4层1oz铜厚PCB布局
  • 演示结构紧凑的方案尺寸
  • 完全装配并经过测试

产品详情

MAX38908 TDFN评估套件(EV kit)评估采用TDFN封装的MAX38908。MAX38908为低输入电压、高输出电流线性调节器。评估套件工作在0.9V至5.5V输入电压范围,2.7V至20V偏置电压范围。评估套件提供0.6V至5.0V电阻可配置输出电压范围。可提供高达4A输出电流。

应用

  • 基站
  • FPGA和DSP
  • 医疗、音频及仪器仪表
  • PLC
  • 便携式相机
  • 服务器μPs

MAX38908EVK-WLP
MAX38908评估套件
MAX38907EVK
MAX38907评估套件
MAX38908EVK-TDFN
MAX38908 评估套件

最新评论

需要发起讨论吗? 没有关于 MAX38907的相关讨论?是否需要发起讨论?

在EngineerZone®上发起讨论

近期浏览