LTC6803-1
不推荐用于新设计多节电池的电池组监视器
- 产品模型
- 9
概述
-
可测量多达 12 个串联电池的电压
-
可堆叠式架构
-
可支持多种电池化学组成和超级电容器
-
至相邻器件的串行接口菊式链接
-
0.25% 的最大总测量误差
-
专门针对符合 ISO26262 标准的系统进行设计
-
可在 13ms 完成一个系统中所有电池的测量
-
无源电量平衡:
- 集成型电量平衡 MOSFET
- 能够驱动外部平衡 MOSFET
-
板上温度传感器和热敏电阻输入
-
具数据包误差检验功能的 1MHz 串行接口
-
可在电池随机连接的情况下保持安全
-
内置自测试功能电路
-
具内置噪声滤波器的 ΔΣ 转换器
-
导线开路连接故障检测
-
12μA 待机模式电源电流
-
抗 EMI 的能力高
-
44 引脚 SSOP 封装
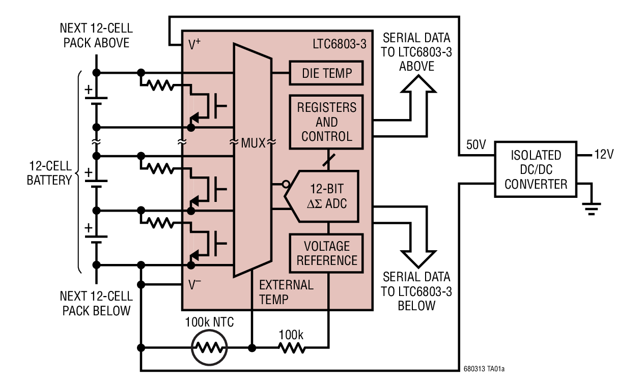
LTC®6803 是第二代的完整电池监视 IC,内置一个 12 位 ADC、一个精准型电压基准、一个高电压输入多路复用器和一个串行接口。每个 LTC6803 能够测量多达 12 个串接电池或超级电容器的电压。通过运用一个独特的电平移位串行接口,可以把多个LTC6803-1 / LTC6803-3 器件串联起来 (无需使用光耦合器或光隔离器),以监视长串串接电池中每节电池的电压。每个电池输入具有一个相关联的 MOSFET 电源开关,用于对过度充电的电池进行放电。LTC6803-1 在内部将电池组的底端与 V- 相连。该器件的引脚与 LTC6802-1 兼容,从而提供了一款直接替代型的升级方案。LTC6803-3 则把电池组的底端与V-分开,故而改善了第一节电池 (cell 1) 的测量准确度。
LTC6803 提供了一种用于将电源电流减小至 12μA 的待机模式。此外,LTC6803 还可从一个隔离型电源来供电,因而提供了一种将电池组吸收电流减小至零的方法。
对于要求可单独寻址的串行通信的应用,请参考 LTC6803-2 / LTC6803-4。
应用
-
电动汽车和油电混合动力汽车
-
高功率便携式设备
-
后备电池系统
-
电动自行车、摩托车、单脚滑行车
参考资料
数据手册 1
可靠性数据 1
用户手册 2
技术文章 4
视频 2
产品选型指南 1
新闻 1
产品选型卡 1
ADI 始终高度重视提供符合最高质量和可靠性水平的产品。我们通过将质量和可靠性检查纳入产品和工艺设计的各个范围以及制造过程来实现这一目标。出货产品的“零缺陷”始终是我们的目标。查看我们的质量和可靠性计划和认证以了解更多信息。
| 产品型号 | 引脚/封装图-中文版 | 文档 | CAD 符号,脚注和 3D模型 |
|---|---|---|---|
| LTC6803HG-1#3ZXTRPBF | 44-Lead SSOP | ||
| LTC6803HG-1#3ZZPBF | 44-Lead SSOP | ||
| LTC6803HG-1#3ZZTRPBF | 44-Lead SSOP | ||
| LTC6803HG-1#PBF | 44-Lead SSOP | ||
| LTC6803HG-1#TRPBF | 44-Lead SSOP | ||
| LTC6803IG-1#3ZZPBF | 44-Lead SSOP | ||
| LTC6803IG-1#3ZZTRPBF | 44-Lead SSOP | ||
| LTC6803IG-1#PBF | 44-Lead SSOP | ||
| LTC6803IG-1#TRPBF | 44-Lead SSOP |
| 产品型号 | 产品生命周期 | PCN |
|---|---|---|
|
10月 11, 2022 - 22_0242 Epoxy Change from Henkel 8290 to 8290A for SSOP PKG |
||
| LTC6803HG-1#3ZXTRPBF | 最后购买期限 | |
| LTC6803HG-1#3ZZPBF | 最后购买期限 | |
| LTC6803HG-1#3ZZTRPBF | 最后购买期限 | |
| LTC6803HG-1#PBF | ||
| LTC6803HG-1#TRPBF | 最后购买期限 | |
| LTC6803IG-1#3ZZPBF | 最后购买期限 | |
| LTC6803IG-1#3ZZTRPBF | 最后购买期限 | |
| LTC6803IG-1#PBF | 最后购买期限 | |
| LTC6803IG-1#TRPBF | 最后购买期限 | |
|
11月 18, 2019 - 19_0266 Laser Top Mark for SSOP36/44/48 Packages assembled in ADPG and UTAC |
||
| LTC6803HG-1#3ZXTRPBF | 最后购买期限 | |
| LTC6803HG-1#3ZZPBF | 最后购买期限 | |
| LTC6803HG-1#3ZZTRPBF | 最后购买期限 | |
| LTC6803HG-1#PBF | ||
| LTC6803HG-1#TRPBF | 最后购买期限 | |
| LTC6803IG-1#3ZZPBF | 最后购买期限 | |
| LTC6803IG-1#3ZZTRPBF | 最后购买期限 | |
| LTC6803IG-1#PBF | 最后购买期限 | |
| LTC6803IG-1#TRPBF | 最后购买期限 | |
这是最新版本的数据手册
软件资源
找不到您所需的软件或驱动?
申请驱动/软件硬件生态系统
工具及仿真模型
Linduino是ADI公司的Arduino兼容系统,用于开发和分配面向集成电路的固件库和示例代码。每个支持Linduino的产品包括示例主程序(在LTSketchbook/产品型号文件夹中定义)和驱动程序代码(在LTSketchbook/库文件夹中定义)。
评估套件
最新评论
需要发起讨论吗? 没有关于 LTC6803-1的相关讨论?是否需要发起讨论?
在EngineerZone®上发起讨论