LTC3553

推荐用于新设计

具锂离子电池充电器、LDO 和降压型稳压器的微功率 USB 电源管理器

产品技术资料帮助

ADI公司所提供的资料均视为准确、可靠。但本公司不为用户在应用过程中侵犯任何专利权或第三方权利承担任何责任。技术指标的修改不再另行通知。本公司既没有含蓄的允许,也不允许借用ADI公司的专利或专利权的名义。本文出现的商标和注册商标所有权分别属于相应的公司。

Viewing:

概述

  • 12μA 待机模式静态电流 (所有输出均处于接通状态)
  • 可在输入电源之间实现无缝切换:锂离子 / 锂聚合物电池和 USB
  • 240mΩ 内部理想二极管提供了低损耗电源通路 (PowerPath)
  • 高效率 200mA 降压型稳压器
  • 150mA 低压差 (LDO) 线性稳压器
  • 具有系统复位功能的按钮接通 / 关断控制
  • 全功能锂离子 / 锂聚合物电池充电器
  • 可编程充电电流和热限制功能
  • 可在使用电量耗尽电池的情况下实现 “即时接通” 操作
  • 3mm × 3mm × 0.75mm 20 引脚 QFN 封装

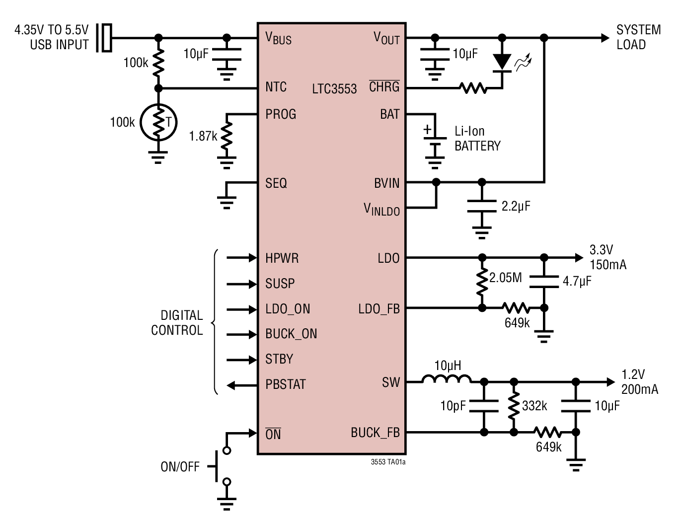
LTC3553 是一款微功率、高集成度电源管理和电池充电器 IC,适合单节锂离子 / 锂聚合物电池应用。它包括一个具自动负载优先级处理功能的 PowerPath 管理器、一个电池充电器、一个理想二极管和众多的内部保护功能。LTC3553 专为 USB 应用而设计,其电源管理器自动地把输入电流的最大值限制为 100mA 或 500mA。电池充电电流可自动减小,这样负载电流和充电电流之和就不会超过选定的输入电流限值。LTC3553 还包括一个同步降压型稳压器、一个低压差线性稳压器 (LDO) 和一个按钮控制器。在待机模式中,当所有电源均被使能时,从电池吸收的静态电流仅为 12μA。LTC3553 采用 3mm × 3mm × 0.75mm 20 引脚 QFN 封装。

应用

  • 基于 USB 的手持式产品
  • 基于锂离子 / 锂聚合物电池的便携式电子设备
  • 可穿戴式电子产品 
  • 低功率医疗设备

LTC3553
具锂离子电池充电器、LDO 和降压型稳压器的微功率 USB 电源管理器
Battery Drain Current  vs Temperature Product Package 1
添加至 myAnalog

将产品添加到myAnalog 的现有项目或新项目中(接收通知)。

创建新项目
提问

参考资料

了解更多
添加至 myAnalog

Add media to the Resources section of myAnalog, to an existing project or to a new project.

创建新项目

软件资源

找不到您所需的软件或驱动?

申请驱动/软件

硬件生态系统

部分模型 产品周期 描述
保护开关和控制器 2
LTC4362 推荐用于新设计 1.2A 过压/过流保护器
LTC2955 推荐用于新设计 具自动接通功能的按钮接通 / 关断控制器
电池监控器和电量计 1
LTC2942 不推荐用于新设计 具温度、电压测量功能的电池电量测量芯片
电路监控器 1
LTC2960 推荐用于新设计 36V、纳安级电流、两输入电压监视器
Modal heading
添加至 myAnalog

将产品添加到myAnalog 的现有项目或新项目中(接收通知)。

创建新项目

评估套件

eval board
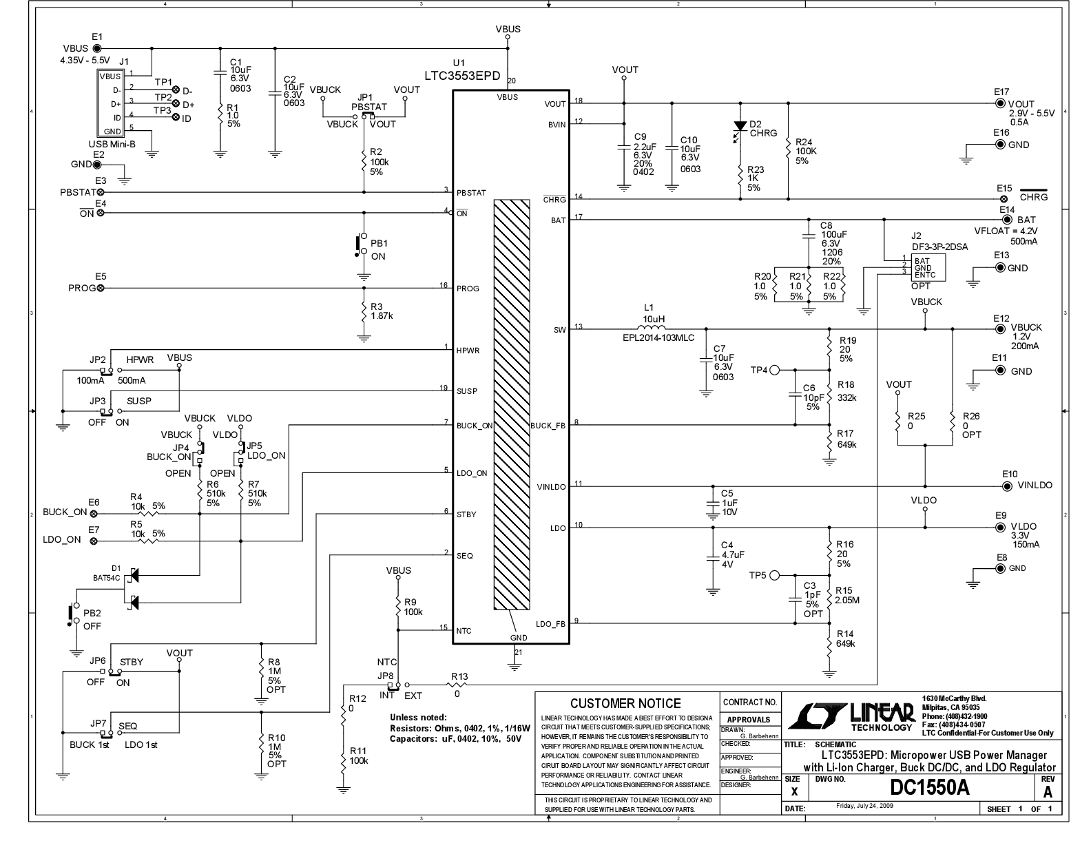
DC1550A

LTC3553EPD Demo Board | Micropower USB Power Manager with Li-Ion Charger, LDO, and Buck Regulator

产品详情

Demonstration Circuit DC1550A is a Micropower USB Power Manager with Li-Ion Charger, Buck DC/DC, and LDO Regulator featuring the LTC3553. It features a USB input, a 500mA CC/CV Li-Ion linear charger, a 3.3V/200mA synchronous buck and a 1.2V/150mA low dropout linear regulator. Designed specifically for USB applications, the LTC3553 power manager automatically limits input current to a maximum of either 100mA or 500mA. Battery charge current is automatically reduced such that the sum of the load current and the charge current does not exceed the selected input current limit.



DC1550A
LTC3553EPD Demo Board | Micropower USB Power Manager with Li-Ion Charger, LDO, and Buck Regulator
DC1550A - Schematic

最新评论

需要发起讨论吗? 没有关于 LTC3553的相关讨论?是否需要发起讨论?

在EngineerZone®上发起讨论

近期浏览