LTC1558

不推荐用于新设计

具可编程输出的备份电池控制器

产品技术资料帮助

ADI公司所提供的资料均视为准确、可靠。但本公司不为用户在应用过程中侵犯任何专利权或第三方权利承担任何责任。技术指标的修改不再另行通知。本公司既没有含蓄的允许,也不允许借用ADI公司的专利或专利权的名义。本文出现的商标和注册商标所有权分别属于相应的公司。

Viewing:

概述

  • 不推荐用于新的设计。可能的替代产品请联系 ADI
  • 采用 SO-8 封装、16 引脚 GN 封装或 SO 封装的完整电池备份系统
  • 采用单节 1.2V 镍镉 (NiCd) 钮扣电池产生可调的备份电源电压
  • 主电源至备份电源的自动切换
  • 100mW 最小输出功率
  • NiCd 电池的自动快速再充电
  • 可编程 NiCd 电池涓流充电电流
  • 智能型 NiCd 电池充电器较大限度缩短了再充电时间,并较大限度提高了启用备份电源之后的系统效率
  • 片内上电复位功能电路
  • 按钮复位输入
  • 复位断言得到保证 (在 VCC = 1V)
  • 短路保护
  • 热限制

不推荐用于新的设计。 可能的替代产品请联系 ADI。

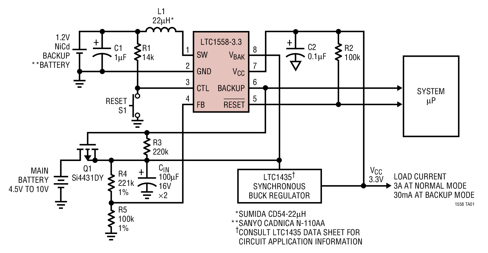
LTC®1558 是一款备份电池控制器,其提供了采用单节 NiCd 电池实现一个备份电源所必需的全部功能。该器件内置一个 1.2V 升压型转换器、一个智能型两级电池充电器、自动备份电源切换和一个微处理器复位发生器。这个升压型转换器采用一种同步开关架构以实现 70% 的典型效率,从而确保从一个小的 NiCd 电池获得最大的备份电源持续时间。

片内 NiCd 电池充电器采用一个内部电池电量监测计以尽量地缩短再充电时间,并防止发生备份电池的过充电。另外,LTC1558 还提供了一个用户可设置的涓流充电电流,以补偿备份电池的自放电电量损耗。

LTC1558 的自动备份电源切换架构所需的主机系统干预极少,并且向主机提供反馈以较大限度减少备份状态中的系统负载。该器件的内部 VCC 故障检测器和复位发生器免除了在大多数应用中增设一个单独微处理器监控芯片的需要。

LTC1558 采用 SO-8 封装、16 引脚 GN 封装或 SO 封装。

应用

  • 笔记本电脑
  • 掌上型电脑 / 个人数字助理 (PDA)
  • 便携式仪器
  • 电池供电型系统
   

LTC1558
具可编程输出的备份电池控制器
Backup Time vs 3.3V Output Load Current Product Package 1 Product Package 2
添加至 myAnalog

将产品添加到myAnalog 的现有项目或新项目中(接收通知)。

创建新项目
提问

参考资料

了解更多
添加至 myAnalog

Add media to the Resources section of myAnalog, to an existing project or to a new project.

创建新项目

软件资源

找不到您所需的软件或驱动?

申请驱动/软件

硬件生态系统

部分模型 产品周期 描述
LT1579 量产 300mA 双输入智能备份电池稳压器
LTC4110 量产 电池后备系统管理器
Modal heading
添加至 myAnalog

将产品添加到myAnalog 的现有项目或新项目中(接收通知)。

创建新项目

最新评论

需要发起讨论吗? 没有关于 LTC1558的相关讨论?是否需要发起讨论?

在EngineerZone®上发起讨论

近期浏览