eshop-promo-banner

在 ADI 中国在线商城下单采购需要注意哪些事项呢?
从 myAnalog 注册到产品加购、在线快捷支付,本视频手把手带您沉浸式体验 ADI 中国在线商城购物的采购流程。

点击查看详情

HMC8038

推荐用于新设计

高隔离度、硅SPDT、非反射开关,0.1 GHz至6.0 GHz

产品技术资料帮助

ADI公司所提供的资料均视为准确、可靠。但本公司不为用户在应用过程中侵犯任何专利权或第三方权利承担任何责任。技术指标的修改不再另行通知。本公司既没有含蓄的允许,也不允许借用ADI公司的专利或专利权的名义。本文出现的商标和注册商标所有权分别属于相应的公司。

Viewing:

概述

  • 非反射式50 Ω设计
  • 高隔离度: 60 dB(典型值)
  • 低插入损耗: 0.8 dB(典型值)
  • 高功率处理
    34 dBm(通过路径)
    29 dBm(端接路径)
  • 高线性度
    0.1 dB压缩(P0.1dB): 35 dBm(典型值)
    输入三阶交调截点(IP3): 60 dBm(典型值)
  • ESD额定值
    4 kV人体模型(HBM),3A类
    1.25 kV充电器模型(CDM)
  • 单正电源
    3.3 V至5 V
    1.8 V兼容控制
  • 欲了解更多特性,请参考数据手册

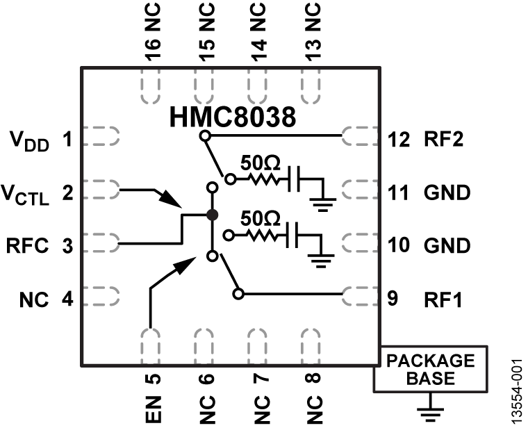
HMC8038是一款高隔离度、非反射式、0.1 GHz至6.0 GH、单刀双掷(SPDT)开关芯片,采用无引脚、表贴封装。 该开关非常适合蜂窝基础设施应用,可实现高达4.0 GHz的62 dB隔离、高达4.0 GHz的0.8 dB低插入损耗和60 dBm输入三阶交调截点。 拥有高达6.0 GHz的出色功率处理能力,并提供针对35 dBm的0.1 dB压缩点(P0.1dB)的输入功率(VDD = 5 V)。 片内电路在极低直流下采用3.3 V至5 V的单正电源电压,以及0 V至1.8 V/3.3 V/5.0 V的单正电压控制。 使能输入(EN)设为逻辑高电平将该开关置于全部关断状态,其中RFC为反射式。

HMC8038的所有器件引脚均提供ESD保护,包括RF接口,并可承受4 kV HMB和1.25 kV CDM。 HMC8038分别提供150 ns和170 ns的快速开关和RF建立时间性能。 该器件采用符合RoHS标准的紧凑型4 mm × 4 mm LFCSP封装。

应用

  • 蜂窝/4G基础设施
  • 无线基础设施
  • 汽车远程信息系统
  • 移动无线电
  • 测试设备



HMC8038
高隔离度、硅SPDT、非反射开关,0.1 GHz至6.0 GHz
HMC8038 Functional Block Diagram HMC8038 Pin Configuration
添加至 myAnalog

将产品添加到myAnalog 的现有项目或新项目中(接收通知)。

创建新项目
提问

参考资料

了解更多
添加至 myAnalog

Add media to the Resources section of myAnalog, to an existing project or to a new project.

创建新项目

软件资源

找不到您所需的软件或驱动?

申请驱动/软件

工具及仿真模型

ADIsimRF

ADIsimRF是一款简单易用的RF信号链计算工具。可以计算和导出多达50级的信号链级联增益、噪声、失真和功耗并绘制其曲线。ADIsimRF还包括丰富的ADI射频和混合信号元件的器件模型数据库。

打开工具

S-参数 1


评估套件

eval board
AD-JUPITER-EBZ

Software-Defined Radio

特性和优点

  • RF/SDR
    • ADRV9002 transceiver
    • 2 x receiver, 2 x transmitter
    • LO frequency range 30 MHz to 6 GHz
    • 12 kHz to 40 MHz frequency bandwidth
    • Sampling rate 12 kSPS to 61.44 MSPS
  • External Device Clock Input
  • External MCS Input
  • RF Front-end
  • Processing System
    • Zynq UltraScale+ MPSoC XCZU3EG
      • ARM Cortex-A53 1.5 GHz
      • ARM Cortex-R5 500 MHz
      • Mali-400 MP2 graphic processor
      • Programmable logic 154 k
    • DDR4 – 2 GB (x32)
    • Boot source
      • SD card 3.0
      • Flash memory 128 MB
    • User Interfaces
      • USB 3.1 Gen 1 – Type C
        • Upstream Facing Port (UFP)
        • Downstream Facing Port (DFP)
        • USB 2.0 compatible
    • Ethernet 1000BASE-T RGMII
    • Display Port v1.2 (2 lanes, 5.4 Gbps)
    • SATA 3
    • USB (micro) debug interface
    • 16 GPIOs (3V3 LVCMOS)
  • Power Sources
    • USB Type-C (power only)
      • Power Sink 5V, 9V/3A
    • USB Type-C (data)
      • Power Sink 5V/3A
      • Power Source 5V/0.9 A
    • 802.3at POE compliant, 25.5 W Type2 (POE+)

产品详情

The AD-JUPITER-EBZ is a versatile software-defined platform based on Analog Devices ADRV9002 and Xilinx Zynq UltraScale+ MPSoC. The ADRV9002 is a new generation RF transceiver that has dual-channel transmitters, dual-channel receivers covering a frequency range of 30 MHz to 6 GHz. This device has a high-quality RF linearity performance and a set of advanced features like fast profiles switching, flexible power vs. performance configuration, fast frequency hopping, multi-chip synchronization, and digital pre-distortion (DPD) for narrow and wide band waveform.

The evaluation platform includes XCZU3EG processing device that has a wide range of interfaces, making the system capable of local processing or streaming to a remote host. It comes integrated in a self-contained ruggedized aluminum case, which gives flexibility in evaluating and prototyping across different environments.

APPLICATIONS

  • Aerospace and Defense
  • Communications
  • Advanced Education

AD-JUPITER-EBZ
Software-Defined Radio
AD-JUPITER-EBZ Board Photo Angle View AD-JUPITER-EBZ Board Photo Top View AD-JUPITER-EBZ Board Photo Back View AD-JUPITER-EBZ Block Diagram
EVAL-HMC8038
HMC8038评估板

参考电路

Isolated and Nonisolated RS-485 Transceiver Simplified Schematic
CN0507 参考设计

完整的两端口矢量网络分析仪  

特性和优点

  • 完整的2端口矢量网络分析仪
  • 工作频率范围:1.7 GHz至3.4 GHz
  • 零中频系统架构
CN0507
完整的两端口矢量网络分析仪  
Isolated and Nonisolated RS-485 Transceiver Simplified Schematic
EVAL-CN0507-ARDZ Evaluation Board
EVAL-CN0507-ARDZ Evaluation Board - Top View
EVAL-CN0507-ARDZ Evaluation Board - Bottom View

最新评论

需要发起讨论吗? 没有关于 HMC8038的相关讨论?是否需要发起讨论?

在EngineerZone®上发起讨论

近期浏览