MAX1473

製造中

拡張ダイナミックレンジ内蔵315MHz/433MHz ASKスーパヘテロダインレシーバ

業界初、3Vまたは5V電源で動作する、AGCおよびイメージ除去内蔵の300MHz~450MHzスーパヘテロダインレシーバ

利用上の注意

本データシートの英語以外の言語への翻訳はユーザの便宜のために提供されるものであり、リビジョンが古い場合があります。最新の内容については、必ず最新の英語版をご参照ください。

なお、日本語版のデータシートは基本的に「Rev.0」(リビジョン0)で作成されています。そのため、英語版が後に改訂され、複数製品のデータシートがひとつに統一された場合、同じ「Rev.0」の日本語版のデータシートが異なる製品のデータシートとして表示されることがあります。たとえば、「ADM3307E」の場合、日本語データシートをクリックすると「ADM3311E」が表示されます。これは、英語版のデータシートが複数の製品で共有できるように1本化され、「ADM3307E/ADM3310E/ADM3311E/ADM3312E/ADM3315E」(Rev.J)と改訂されたからで、決して誤ってリンクが張られているわけではありません。和文化されたデータシートを少しでも有効に活用していただくためにこのような方法をとっておりますので、ご了解ください。

アナログ・デバイセズ社は、提供する情報が正確で信頼できるものであることを期していますが、その情報の利用に関して、あるいはその利用によって生じる第三者の特許やその他の権利の侵害に関して一切の責任を負いません。また、アナログ・デバイセズ社の特許または特許の権利の使用を明示的または暗示的に許諾するものでもありません。仕様は予告なしに変更する場合があります。本紙記載の商標および登録商標は、各社の所有に属します。

Viewing:

製品情報

  • 315MHzまたは433MHz ISM帯に最適化
  • 3.3Vまたは5.0Vの単一電源で動作
  • AGC内蔵の高ダイナミックレンジ
  • イメージ除去中心周波数選択可能
  • x64またはx32のfLO/fXTAL比選択可能
  • 低動作消費電流:5.2mA
  • 高効率電源サイクル用低電流パワーダウンモード:2.5µA以下
  • 起動時間:250µs
  • 50dB RFイメージ除去内蔵
  • 受信感度:-114dBm

MAX1473は信号出力-114dBm~0dBmの完全集積化された低電力CMOSスーパーヘテロダインレシーバで、300MHz~450MHz周波数範囲にある振幅偏移変調(ASK)データの受信に最適です。また、外付け部品は非常にわずかで、低消費電流パワーダウンモードにより、MAX1473は自動車および民生市場のコスト/消費電力重視のアプリケーションにも最適です。このチップは、ローノイズアンプ(LNA)、完全差動イメージ除去ミキサ、電圧制御発振器(VCO)内蔵位相ロックループ(PLL)、受信信号強度インジケータ(RSSI)付10.7MHz IFリミッタアンプ段、およびアナログベースバンドデータリカバリ回路で構成されています。また、MAX1473は、RF入力信号が-57dBmを超えると、LNA利得を35dB減少させるディスクリートのワンステップ自動利得制御を備えています。

MAX1473は28ピンTSSOPおよび32ピンTQFNパッケージで提供されます。両バージョンとも、工業用拡張温度範囲(-40℃~+85℃)での動作が保証されています。

アプリケーション

  • 車載リモートキーレスエントリ(RKE)
  • ガレージ開閉器
  • ホームオートメーション
  • ローカルテレメトリシステム
  • 遠隔制御
  • セキュリティシステム
  • ワイヤレスセンサー

MAX1473
拡張ダイナミックレンジ内蔵315MHz/433MHz ASKスーパヘテロダインレシーバ
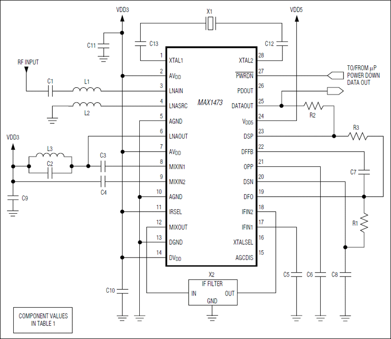
MAX1473:標準アプリケーション回路
myAnalogに追加

myAnalogの製品セクション(通知受け取り)、既存/新規プロジェクトに製品を追加する。

新規プロジェクトを作成
質問する
サポート

アナログ・デバイセズのサポート・ページはアナログ・デバイセズへのあらゆるご質問にお答えするワンストップ・ポータルです。


ドキュメント

データシート 2

信頼性データ 1

アプリケーション・ノート 1

技術記事 18

評価用設計ファイル 1

さらに詳しく
myAnalogに追加

myAnalogのリソース・セクション、既存/新規プロジェクトにメディアを追加する。

新規プロジェクトを作成

ソフトウェア・リソース

必要なソフトウェア/ドライバが見つかりませんか?

ドライバ/ソフトウェアをリクエスト

ハードウェア・エコシステム

製品モデル 製品ライフサイクル 詳細
RF アナログ・トランスミッタ 1
MAX1472 製造中 300MHz~450MHz、低電力、水晶ベースASKトランスミッタ
RF アナログ・レシーバ 1
MAX1470 製造中 315MHz、低電力、+3V、スーパーヘテロダインレシーバ
Modal heading
myAnalogに追加

myAnalogの製品セクション(通知受け取り)、既存/新規プロジェクトに製品を追加する。

新規プロジェクトを作成

ツールおよびシミュレーション


評価用キット

MAX1473EVKIT

MAX1473の評価キット

機能と利点

  • 実証済みのPCBレイアウト
  • 実証済みの部品表
  • 複数テストポイントをボードに実装
  • 315MHzまたは433.92MHzの最適化バージョン利用可能
  • 調整可能な周波数範囲:300MHz~450MHz*
  • 完全実装および試験済み
  • アンテナの追加によってスタンドアロンレシーバとして動作可能
*部品の変更が必要

製品詳細

MAX1473の評価キット(EVキット)は、スーパへテロダインレシーバのMAX1473を詳細に評価することができます。このEVキットによって、デバイスのRF性能を試験することができ、追加の補助回路は不要です。RF入力は、試験機器への簡単な接続に50ΩのマッチングネットワークとSMAコネクタを利用します。また、このEVキットは、データデコーディングを容易にするためにユーザの組込みデザインに直接インタフェースすることもできます。

MAX1473のEVキットは、315MHzバージョンと433.92MHzバージョンの2つのバージョンが提供されます。各受動素子は、これらの周波数用に最適化されています。これらの部品は、変更が容易で、300MHz~450MHzのRF周波数で動作させることができます。また、さらに2つの部品を変更して、5kbpsデータレート受信を0~100kbpsに調整することもできます。

お客様の設計に容易に導入するために、MAX1473のEVキットは、実証済みのPCBレイアウトも備えており、製品化期間の短縮のためにレイアウトを簡単に複製することができます。このEVキットのガーバーファイル(リファレンスデザイン)は、japan.maximintegrated.comからダウンロードして入手可能です。

アプリケーション

  • 車載リモートキーレスエントリ(RKE)
  • ガレージ開閉器
  • ホームオートメーション
  • ローカルテレメトリシステム
  • 遠隔制御
  • セキュリティシステム
  • ワイヤレスセンサー

MAX1473EVKIT
MAX1473の評価キット

最新のディスカッション

最近表示した製品