Overview
Design Resources
Design & Integration File
- Schematic
- Bill of Materials
- Gerber Files
- PADS Files
- Assembly Drawing
Evaluation Hardware
Part Numbers with "Z" indicate RoHS Compliance. Boards checked are needed to evaluate this circuit.
- EVAL-CN0225-SDPZ ($87.99) High Impedance, High CMR, ±10 V Analog Front End Signal Conditioner for Industrial Process Control and Automation
- EVAL-SDP-CB1Z ($134.00) Eval Control Board
Device Drivers
Software such as C code and/or FPGA code, used to communicate with component's digital interface.
Features & Benefits
- Analog front end for +/- 10V inputs
- High common mode rejection
- 16 bit resolution
- Board space reduction
Product Categories
Markets and Technologies
Parts Used
Documentation & Resources
-
MT-101: Decoupling Techniques2/14/2015PDF954 kB
-
MT-031: Grounding Data Converters and Solving the Mystery of "AGND" and "DGND"3/20/2009PDF144 kB
Circuit Function & Benefits
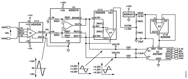
The circuit, shown in Figure 1, is a complete analog front end for digitizing ±10 V industrial level signals with a 16-bit differential input PulSAR® ADC. The circuit provides a high impedance instrumentation amplifier input with high CMR, level shifting, attenuation, and differential conversion, with only two analog components. Because of the high level of integration, the circuit saves printed circuit board space and offers a cost effective solution for a popular industrial application.
Signal levels of up to ±10 V are typical in process control and industrial automation systems. With smaller signal inputs from sensors such as thermocouples and load cells, large common-mode voltage swings are often encountered. This requires a flexible analog input that handles both large and small differential signals with high common-mode rejection and also has a high impedance input.

Attenuation and level shifting are necessary to process industrial level signals with modern low voltage ADCs. In addition, fully differential input ADCs offer the advantages of good common-mode rejection, reduction in second-order distortion products, and simplified dc trim algorithms. Industrial signals, therefore, need further conditioning to properly interface with differential input ADCs.
The circuit in Figure 1 is a complete and highly integrated analog front end industrial level signal conditioner that uses only two active components to drive an AD7687 differential input 16-bit PulSAR ADC: the AD8295 precision in-amp (with two on-chip auxiliary op amps) and the AD8275 level translator/ADC driver. An ADR431 low noise 2.5V XFET® reference supplies the voltage reference for the ADC.
The AD8295 is a precision instrumentation amplifier with two uncommitted on-chip signal processing amplifiers and two precisely matched 20 kΩ resistors in a small 4 mm × 4 mm package.
The AD8275 is a G = 0.2 difference amplifier that can be used to attenuate ±10 V industrial signals, and the attenuated signal can be easily interfaced to a single supply low voltage ADC. The AD8275 performs the attenuation and level shifting function in the circuit, maintaining good CMR without any need for external components.
The AD7687 is a 16-bit, successive approximation ADC that operates from a single power supply between 2.3 V and 5.5 V. It has a differential input for good CMR and also offers the ease of use associated with SAR ADCs.
Circuit Description
The circuit is comprised of the AD8295 and AD8275 as the analog front end circuit, an AD7687 ADC with an ADR431 reference, and only a few other external components for decoupling, etc.
Instrumentation Amplifier (Integrated into the AD8295)
The instrumentation amplifier (IA) integrated into the AD8295 is set for a gain-of-one as the operating condition. For applications where higher gain is required, an appropriate external gain resistor can be added. The power supply of the AD8295 is ±15 V, which allows for the full ±10 V industrial input signal level. The reference pin of the in-amp connects to ground, thereby making the output of the AD8295 ground referenced.
Difference Amplifier/Attenuator (AD8275)
The signal at the output of the AD8295 in-amp is single-ended with a maximum amplitude of ±10 V. This signal must be attenuated and level shifted to the proper level to drive the AD7687 ADC. A simple resistive level attenuator stage directly on the output of AD8295 would not provide a differential output to drive the ADC. The AD8275 (G = 0.2) level translator is a difference amplifier with matched on-chip precision laser-trimmed thin film resistors to ensure low gain error, low gain drift (1 ppm/℃ maximum), and high common-mode rejection (80 dB). The AD8275 has a wide power supply range from +3.3 V to +15 V, as well as a large input voltage range from −12.3 V to +12 V when operating on a single +5 V power supply.
Driving the Differential Input ADC
The circuit in Figure 1 uses a balanced difference amplifier composed of the AD8275 (U2) and one of the uncommitted op amps (U1-C) in the AD8295. This op amp (U1-C) is used to invert the positive output of the AD8275 (thereby providing a complementary negative output) and drive the REF1 and REF2 pins of the AD8275. The output common-mode voltage of the differential output (VCOM = 1.25 V) is developed from the 10 kΩ external resistor divider connected to the 2.5 V reference and is applied to the noninverting input of U1-C. The equations describing the circuit operation are as follows:
VOUTP + VOUTN = 2 × VCOM
VOUTP = VOUTN + 0.2 × VIN
VOUTP = VCOM + 0.1 × VIN
VOUTN = VCOM − 0.1 × VIN
From the equations, with a ±10 V input voltage, the voltages to the ADC (VOPTP and VOUTN) will each swing between 0.25 V and 2.25 V, 180° out of phase with respect to each other, with a common-mode voltage of 1.25 V. The differential signal, therefore, utilizes 4 V out of the 5 V available differential input range of the ADC.
The ADR431 is a 2.5 V reference in a family of XFET voltage references featuring low noise, high accuracy, and low temperature drift performance. The ADR431 drives the resistor divider and the reference input of the AD7687 ADC. The ADR431output is buffered by the second uncommitted op amp (U1-B) in the AD8295 and drives the power supply (VDD) of the AD7687. A single-pole RC filter composed of two 33 Ω resistors and a 1.5 nF capacitor serves as a 3 MHz cutoff antialiasing and noise reduction filter for the AD7687.
Layout Considerations
The performance of this or any other high speed or high resolution circuit is highly dependent on proper PCB layout. This includes, but is not limited to, power supply bypassing, signal routing, and proper power planes and ground planes. See Tutorial MT-031, Tutorial MT-101, and the article A Practical Guide to High-Speed Printed-Circuit-Board Layout for more detailed information regarding PCB layout.

System Performance
The ac performance was tested at the system level with the AD7687 sampling at 250 kSPS. Figure 2 shows an FFT test result with a 5 V p-p 20 kHz input. Figure 3 shows a histogram of the ADC output with a 10 V dc input.
The results generated from the evaluation software are as follows:
- SNR = 85.531 dBFS (excluding harmonics)
- SINAD = 81.432 dBFS.
- SFDR = 77.403 dBFS.
- THD = –76.479 dBFS

Common Variations
Other pin-compatible differential input 16-bit ADCs in the PulSAR family are available at different sampling rates: AD7684 (100 kSPS), AD7688 (500 kSPS), and AD7693 (500 kSPS).
If 18-bit resolution is needed, the following are also pin-compatible members of the PulSAR family: AD7691 (250 kSPS), AD7690 (400 kSPS), and AD7982 (1 MSPS).
The reference for the ADC can be changed to the ADR430, which is 2.048 V. This makes use of a larger percentage of the input range of the ADC; however, an additional AVDD power supply for the AD7687 is required.
Circuit Evaluation & Test
The circuit uses the EVAL-CN0225-SDPZ circuit board and the EVAL-SDP-CB1Z System Demonstration Platform (SDP) evaluation board. The two boards have 120-pin mating connectors, allowing for the quick setup and evaluation of the circuit’s performance. The EVAL-CN0225-SDPZ board contains the circuit to be evaluated, as described in this circuit note, and the SDP evaluation board is used with CN0225 evaluation software to capture the data from the EVAL-CN0225-SDPZ circuit board.
Equipment Needed
- PC with a USB port and Windows XP or Vista (32-bit), or Windows 7 (32-bit)
- EVAL-CN0225-EB1Z circuit evaluation board
- EVAL- SDP-CB1Z SDP evaluation board
- DC Supply: +15 V, –15 V, and +6 V
- Low distortion single-ended or differential signal source, such as Agilent 81150A or Audio Precision System Two 2322.
Getting Started
Load the evaluation software by placing the CN0225 Evaluation Software disc in the CD drive of the PC. Then locate the drive that contains the evaluation software disc and open the Readme file. Follow the instructions contained in the Readme file for installing and using the evaluation software.
Functional Block Diagram
Figure 4 shows a functional block diagram of the test setup. The PDF file “EVAL-CN0225-SDPZ-SCH” has the detailed schematics for the CN0225 evaluation board. This file is contained in the CN0225 Design Support Package: www.analog.com/CN0225-DesignSupport.

Setup
Connect the 120-pin connector on the EVAL-CN0225-SDPZ circuit board to the connector marked “CONA” on the EVAL-SDP-CB1Z evaluation (SDP) board. Nylon hardware should be used to firmly secure the two boards, using the holes provided at the ends of the 120-pin connectors. After successfully setting the dc output supply to +15 V, -15 V and +6 V output, turn the power supply off.
With power to the supply off, connect a +15 V power supply to the pin of J3 marked “+15VA” and a −15 V power supply to the pin of J3 marked “−15VA” and “GND” to the pin of J3 marked “AGND”. Connect +6 V to J2 in the same manner. Turn on the power supply and then connect the USB cable with the SDP board to the USB port on the PC. Note: Do not connect the USB cable to the mini USB connect on the SDP board before turning on the dc power supply for the EVAL-CN0225-SDPZ.
Test
After setting up the power supply and connecting it to the EVAL-CN0225-SDPZ circuit board, launch the evaluation software and connect the USB cable from the PC to the USB mini-connector on the SDP board. The software will be able to communicate to the SDP board if the Analog Devices System Development Platform driver is listed in the Device Manager.
Once USB communications are established, the SDP board can be used to send, receive, and capture serial data from the EVAL-CN0225-SDPZ board.
The data in this circuit note was generated using an Agilent 81150A differential signal source
Information regarding the SDP board can be found at www.analog.com/SDP.

