概览
设计资源
评估硬件
产品型号带"Z"表示符合RoHS标准。评估此电路需要下列选中的电路板
- EVAL-CN0407-SDPZ ($1470.07) Pico-Ammeter Test System
- EVAL-SDP-CS1Z ($57.67) Eval Control Board
器件驱动器
软件(如C代码和/或FPGA代码等)用于与元件的数字接口通信。
AD717x / AD411x IIO Sigma-Delta ADC Linux Driver
AD7173 GitHub Linux Driver Source Code
优势和特点
- 飞安测量
- 静电计级输入放大器
- 输入偏置电流:20fA(最大值,85°C)
- 24位Σ-Δ型ADC
产品类别
领域和技术
所用产品
参考资料
- 
                                                                
                                                                    
                                                                                                                                            CN-0407:超高灵敏度飞安测量平台 (Rev. 0)2017/4/24PDF548 K
- 
                                                            
                                                                    AnalogDevices-F042024/12/12
- 
                                                            
                                                                    sample_iTunes2024/12/12
- 
                                                            
                                                                    Valeria2024/12/12
- 
                                                                
                                                                    
                                                                                                                                            FET输入放大器中的电流噪声2020/2/1
电路功能与优势
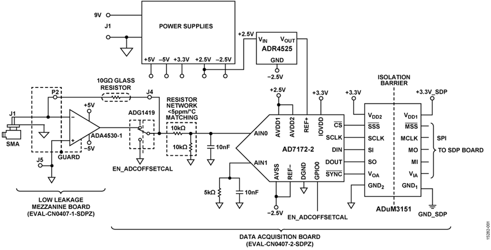
图1中的系统功能图显示了一个用于飞安级电流测量的精密模拟前端。这个解决方案非常适合化学分析仪和实验室级仪器使用,其中需要超高灵敏度模拟前端来对光电二极管、光电倍增管、法拉第筒等电流输出传感器进行信号调理。可以使用该解决方案的应用包括质谱分析、色谱分析和库仑分析。
EVAL-CN0407-SDPZ为实际应用提供了一个参考设计,它将系统划分为一个低泄漏夹层板和一个数据采集板。输入信号调理利用夹层板上的ADA4530-1实现。ADA4530-1是一款静电计级放大器,其输入偏置电流非常低,在85°C时最大值为20 fA。片上集成一个保护环缓冲器,用以防止输入引脚电流泄漏至印刷电路板(PCB)。放大器默认配置为跨阻模式,采用10 GΩ玻璃电阻和金属屏蔽体,防止漏电流进入电路板上的任何高阻抗路径。此外,夹层板含有未焊接的电阻和电容焊盘,方便用户利用表贴反馈电阻开发原型产品和实现其他输入配置。
数据采集板采用AD7172-224位Σ-Δ型模数转换器(ADC),由9 V单直流电源供电。板载电源输出两块PCB所需的全部电压。该板通过SDP-S板(EVAL-SDP-CS1Z)连接到PC,并采用数字隔离防止来自USB总线或接地环路的噪声影响低电流测量。

电路描述
低泄漏夹层板(EVAL-CN0407-1-SDPZ)
夹层板(EVAL-CN0407-1-SDPZ)基于FR-4和Rogers 4350B混合层压板制作,以使漏电流尽可能低。外面两层为陶瓷(Rogers 4350B),内层为标准玻璃环氧树脂薄片(FR-4)。当湿度较大时,相比于玻璃或环氧树脂材料,Rogers 4350B材料可提供优异的绝缘电阻。它还能使漏电流最小,介电弛豫时间比玻璃或环氧树脂电介质要短得多。有关介电弛豫的更多信息,请参阅ADA4530-1数据手册。
图2显示了电路板各层的堆叠情况。所有敏感走线皆位于顶层,且被保护走线、过孔和平面包围。

采用玻璃电阻的跨阻放大器

图3为夹层板详细原理图,其中ADA4530-1配置为跨阻放大器(TIA),采用默认的10 GΩ玻璃电阻。在此配置中,一条实心线从SMA连接器的中心引脚焊接到−IN焊盘。SMA输入连接器的中心引脚与外屏蔽体之间有聚四氟乙烯 (PTFE)电介质。该连接器安装在夹层板底部,PTFE核心和中心引脚通过顶部突出。由于连接是用架空线通过突出的中心引脚连接到板顶部的焊盘,因此所有关键的高阻抗走线皆位于板顶部,板底部的屏蔽体因而也就不需要。顶部有金属屏蔽体以防止静电干扰。
默认情况下,夹层板上的器件按照表1所示进行配置和预装。
| 元件 | 值 | 
| R1 | 0 Ω | 
| R2, R3, R4, R6 | 开路 | 
| R5 | 0 Ω | 
| 反馈电阻 | 10 GΩ玻璃电阻位于主板的特氟龙支柱上。一个引脚(高阻抗引脚)插入夹层板上的单针插座P2中,另一个引脚焊接到数据采集板上的J4(这是一个低阻抗节点)。 | 
采用10 GΩ反馈电阻且输出电压范围为4.96 V时,对应的电流输入范围为±496 pA。
采用SMT电阻的跨阻放大器配置
对于不需要玻璃电阻所提供的低漏电流性能的应用,可以使用R2,后者支持0805、1206、1210和2510四种尺寸的SMT电阻。跨阻放大器配置如图4所示。
在该配置中,从夹层板上的P2中移除玻璃电阻引脚,用R2处的电阻代替。在该配置中,一个较小金属屏蔽体(单独提供)刚好贴合在夹层板上,使其尺寸更小。另外可以将夹层板移出来进行单独评估,或作为最终系统的一部分与数据采集板分开评估。

高阻抗电压输出传感器的缓冲器配置
夹层板还有焊盘可用来将放大器配置为缓冲器或同相放大器,以支持高阻抗电压输出传感器。为配置该板执行电压调理功能,应将一条实心线从SMA连接器的中心引脚连接到+IN焊盘,并使用表2所示的设置。
| 元件 | 值 | 
| R1, R5, R6 | 开路 | 
| R2, R3 | 所需增益对应的值 | 
| R4 | 0 Ω | 
利用表2中的设置,SMA屏蔽体连接到保护电压。使用Poke-Home连接器J5(夹层板底部)将接地基准电压连接到电路。
当该板配置为电压缓冲模式时,如图5所示,受ADA4530-1共模输入电压范围限制,输出范围大约是−4.96 V至+3.5 V。如果配置放大器的闭环增益大于1,那么必须限制输入范围以维持放大器输入的共模范围。

数据采集板(EVAL-CN0407-2-SDPZ)
数据采集板(EVAL-CN0407-2-SDPZ)包含电源管理、数字隔离、24位ADC和精密基准电压源。除了与夹层板对接之外,此板还与SDP-S板对接,进而通过USB接口连接到PC。关于数据采集板的详细原理图和布局,请参阅CN-0407设计支持包(www.analog.com/CN0407-DesignSupport)。
电源管理
图6为位于数据采集板上的电源管理部分的简图。外部9 V直流电源连接到管式连接器J1,为夹层板、ADC和数字隔离部分供电。电源输入端包括瞬态过压保护和防反接功能。三个低噪声线性稳压器ADP7118分别为ADA4530-1产生5 V电压,为AD7172-2 ADC的模拟前端产生2.5 V电压,为数字输入/输出电路和隔离器产生3.3 V电压。 SDP-S板为该板的隔离部分供电。

板载LED可指示电源是否接通,系统是否正常工作。某些应用可能使用低灵敏度的光传感器,故评估软件有一个在电路板采集数据时关闭DS1的选项。
基于ADP2442构建的反相降压稳压器接受直流输入,生成大约−5.8 V电压。开关控制器以固定频率模式(强制PWM)工作,相对效率较低(相比于跳脉冲模式),但开关频率维持在接近1 MHz的恒定值,因而很容易将其滤除。整个系统从负电源消耗的电流小于5 mA,故较低电源效率不是问题。
反相降压稳压器的输出为两个负电源线性稳压器ADP7182供电,以便为AD7172-2提供−2.5 V电压,为ADA4530-1提供−5 V电压。
关于数据采集板的详细原理图和布局,包括电源管理电路,请参阅CN-0407设计支持包(www.analog.com/CN0407-DesignSupport)。
ADC和基准电压源
夹层板的输出电压范围最大为±5 V,而AD7172-2 ADC的输入范围为±2.5 V。10 kΩ/10 kΩ匹配电阻分压器将夹层板输出电压衰减两倍。为使ADC引起的偏置误差最小,ADG1419 单刀双掷(SPDT)模拟开关将电阻分压器输入短接至地,并允许软件测量ADC和电阻分压器引起的失调误差。当使能失调消除功能时,软件会将测得的失调从读数中减去。剩下的失调全部是由ADA4530-1电路引起的。
来自AD7172-2的GPIO0数字线路(EN_ADCOFFSETCAL)控制ADG1419开关的位置。软件写入寄存器GP_DATA0,导致GPIO0输出0或1。该输出以−2.5 V为基准,故ADG1419的接地引脚连接到−2.5 V,而不是地。
ADR4525为ADC提供一个低噪声、高精度基准电压源。ADC前端由±2.5 V电源供电,故ADR4525 GND引脚也连接到−2.5 V电源。此连接在AD7172-2的REF+和REF−引脚之间产生2.5 V基准电压。
触发输入和触发输出
EVAL-CN0407-SDPZ板含有触发输入和触发输出控制,用以简化电路板与外部设备的连接。触发输入和触发输出信号均使用标准TTL电平。
当通过软件使能触发输入时,系统等到触发输入信号的上升沿出现后,便开始采集数据。类似地,当使能触发输出时,系统输出一个上升沿时便开始采集数据。
夹层板的清洁和操作
只能握住夹层板的边缘,切勿触碰SHIELD1屏蔽轮廓线内的区域。
若要对夹层板上的器件进行再加工,必须适当清洁该板以清除焊剂、含盐水分、尘土等污染物,以维持其低泄漏性能。污染物可能会严重降低其飞安测量性能。
有效的清洁程序包括如下步骤:
- 通过洁净室级别的异丙醇对电路板进行超声波浴,持续15分钟。超声波清洗使用高频率的超声波,可在清洗液中创建气穴。此过程有助于清除板表面和难以触及的焊接器件下方区域上的污染物。下一个清洁步骤需要使用新鲜的异丙醇。
- 用镊子将板从超声波浴中移出。使用异丙醇冲洗板以清除污染残留物。
- 将板浸没于异丙醇中并用酸刷轻轻擦洗。重点擦洗U1引脚、J1和保护环之间的区域,以及屏蔽轮廓线内的区域。
- 使用异丙醇冲洗板。
- 最后再用异丙醇冲洗一次板的顶部和底部。
- 用压缩的干燥空气吹干电路板。在U1引脚、到J1的输入走线和保护环周围区域吹入空气。同时要向J1和U1下方吹入压缩空气。
- 确保板完全干燥,在125°C烤箱中烘烤板15分钟。
- 清洁之后,记住将金属屏蔽体放在板上。金属屏蔽体有助于防止外物接触到保护区域。
电路评估与测试
本电路使用EVAL-CN0407-SDPZ评估板和SDP-S系统演示平台(EVAL-SDP-CS1Z)评估板。
评估软件与SDP-S板通信以获取EVAL-CN0407-SDPZ的数据。
设备要求
需要以下设备:
- 带USB端口的Windows®XP、Windows Vista(32位)或Windows 7(32位)PC
- EVAL-CN0407-SDPZ评估板,包括低泄漏夹层板(EVAL-CN0407-1-SDPZ)和数据采集板(EVAL-CN0407-2-SDPZ)
- SDP-S板(EVAL-SDP-CS1Z)
- 9 V直流电源或壁式电源适配器
- EVAL-CN0407-SDPZ评估软件,可从以下网址下载:ftp://ftp.analog.com/pub/cftl/CN0407/
另外,建议使用高质量同轴电缆组件以将所需信号连接到电路板。
测试设置的功能框图
图7所示为测试设置的功能框图。

开始使用
下载评估软件(网址位于ftp://ftp.analog.com/pub/cftl/CN0407/),然后运行setup.exe文件进行安装。
将EVAL-CN0407-SDPZ和SDP-S板连在一起,并通过USB电缆将SDP-S板连接到PC。将9 V直流电源连接到EVAL-CN0407-SDPZ板,并加载名为CN0407 Evaluation Software的用户界面安装程序软件,该软件位于Program Files -> Analog Devices下。一旦USB通信建立,SDP-S板就可以发送、接收、采集来自EVAL-CN0407-SDPZ的串行数据。
SDP-S用户指南(UG-291)含有关于SDP-S板的详细信息。
应用笔记AN-1373提供了关于低电流测量的更多信息。
运行评估软件
评估软件有一个Sampled Data(采样数据)选项卡,可显示时域和频域数据,以及一个 Configuration(配置)选项卡,可设置触发、失调校正、板配置、手动校准等参数。
Configuration(配置)选项卡
图8所示为Configuration (配置)选项卡。Triggering (触发)部分以图形方式说明了触发功能。选中所需的复选框以使能触发输入或触发输出,并输入触发输入信号、触发输出信号与ADC开始采集数据之间的延迟。选中Offset Cancellation(失调消除)框可测量并消除ADC输入失调和输入偏置电流引起的偏置误差。

Board Configuration(板配置)位于Amplifier Configuration & Calibration Parameters(放大器配置和校准参数)部分,设置板配置以使其匹配夹层板上的放大器配置。交货时放大器配置为跨阻模式,默认设置为Current Input(电流输入)。在这种模式下,反馈电阻控制是可见的,允许将其更改为与出厂配置值不同的值。默认设置为10 GΩ。Full Scale Input Range(满量程输入范围)值代表系统的满量程输入,折合到输入端,基于反馈电阻或指定增益(配置为电压缓冲器时)的值来计算。
除失调补偿外,用户还可以提供增益和失调值来对系统应用手动校准。默认情况下,Offset Adjustment(失调调整)设置为0,Gain Adjustment(增益调整)设置为1。评估软件中呈现的数据对应于以下公式:
输出测量结果 = (原始读数 + 失调调整) × 增益调整
LED Configuration(配置)选项卡中的Configuration (LED配置)控制板载LED。单击General Purpose LED(通用LED)会开启或关闭对应的LED,即DS2(参见CN-0407设计支持包中的相应详细原理图)。单击General Purpose LED(通用LED)是验证系统是否在与评估软件通信的快捷方法。此外,若选中Turn off Board LEDs During Sampling(采样期间关闭板载LED),则当ADC正在采集数据时,电源(DS1)和通用LED (DS2)会关闭。使用光电二极管或其他光传感器时,关闭板载LED可改善测量。
Sampled Data(采样数据)选项卡

Sample Rate(采样速率)下拉框用于选择ADC输出数据速率,其范围为0.83 SPS到867.3 SPS。
选择所需采样速率之后,选择采集数据时长(单位为秒)。此选择决定屏幕上显示多少数据及存储器中保留多少数据。单击Start Sampling(开始采样)即开始采集数据。若输出数据速率为19.99 SPS或更慢,显示画面会以滚动窗口进行连续更新。若输出数据速率大于19.99 SPS,则图表的更新速率等于采集窗口的持续时间。屏幕底部的状态栏会倒数距离下一次更新的剩余时间。
在Continuous (连续)采集中,系统持续采集数据,直至用户单击Stop Sampling(停止采样)。在Single (单次)采集中,系统在达到指定的Buffer Size(缓冲器大小)后停止采样。
位于Start Sampling(开始采样)按钮之上的指示器会显示时域信息,如信号的直流值和标准差等。测量直流输入时,标准差等于信号的有效值噪声。
Sampled Data(采样数据)选项卡下方显示来自系统的频域数据。右边的控件将频域图配置为功率谱或功率谱密度。用户还可以配置窗口类型,使能平均值计算,配置要平均的数目。当显示功率谱图时,请使用Y轴定标控件将Y轴单位设置为满量程的dB或线性单位(伏特或安培,取决于板配置)。
单击Save Data To CSV File(数据另存为CSV文件)可将当前时域和频域图表保存为两个逗号分隔文件。
系统测试
接通外部电源,启动评估软件。如果设备管理器中列出了Analog Devices系统开发平台驱动程序,软件便能与EVAL-CN0407-SDPZ通信。一旦USB通信建立,SDP-S板就可以发送、接收、采集来自EVAL-CN0407-SDPZ的串行数据。
要测量系统噪声,务必将屏蔽体安装在板上,并且切勿将任何东西连接到输入SMA连接器。为实现优质性能,请将整个总成放在接地的金属箱内。
在Configuration (配置)选项卡中,选中Offset Cancellation(失调消除)框,并确保将系统配置为采用10 GΩ电阻的Current Input(电流输入)模式。在Sampled Data(采样数据)选项卡中,从下拉框中选择所需的采样速率,然后单击Start Sampling(开始采样)。10 GΩ电阻的热噪声可能是系统的主要噪声;因此,为获得优质性能,应选择可接受的最低采样速率。例如,图10显示了以0.83 SPS采样120分钟时的系统噪声。相应的有效值噪声为1.4 fA,直流值为−150 aA。

图11和图12为EVAL-CN0407-SDPZ照片,包括低泄漏夹层板和数据采集板。


 
                             
                         
                         
                                                 
                                                
