
数据采集
数据采集系统可以准确地捕获电子器件和传感器生成的信号,以进行实时处理、硬件在环仿真、自动测试和数据记录。
价值和优势
ADI公司是全球知名的数据转换和信号处理技术供应商,提供适用于不同的外形尺寸和传感器接口的各种数据采集系统解决方案。其中包括用于精密信号采集的高分辨率Σ-Δ和逐次逼近ADC、适用于波形数字化转换器的高速流水线A/D转换器,以及用于模拟输出和信号生成的精密DAC和直接数字频率合成器。我们还提供用于高性能信号调理和ADC驱动的高速精密放大器,以及用于可靠、高通道数系统的故障保护开关。
支持精密信号采集
支持高性能信号合成和输出驱动
通过故障保护开关、通道保护器和数字隔离技术提高稳健性
互动式信号链

参考设计










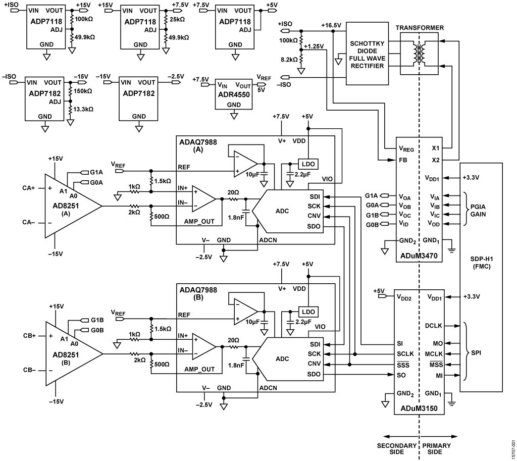
集成μModule数据采集系统的库隔离、2通道、16位、500 kSPS同步采样信号链
设计工具
培训与支持
培训与教程
文件和下载
UG1541: ADuCM410 Development System Getting Started Tutorial User Guide
1.11 M
SCP-LT8362-S-EVALZ - Demo Board
2.17 M
SCP-LT8410-EVALZ - Demo Manual
1.54 M
ZIP
ADAQ798x Evaluation Software
274.22 M
Assembly
345.19 K
XLSX
Bill of Materials
22.93 K
Layout
949.91 K
Schematic
313.98 K
IBS
ADAQ7980/ADAQ7988 IBIS Model
297.53 K
UG-1060: Evaluating the ADAQ7980 16-Bit, 1 MSPS, μModule® Data Acquisition System in LGA
1.81 M
Essentials Guide to Data Conversion
3.68 M
MT-075: 高速ADC用差分驱动器概述
183 kB
MT-074: 精密ADC用差分驱动器
249 kB
MT-076:差分驱动器分析
95 kB
MT-101:去耦技术
954 kB
MT-022: ADC架构III:Σ-Δ型ADC基础
289 kB
MT-021:ADC架构II:逐次逼近型ADC
3799 kB
AN-202: IC放大器用户指南:去耦、接地及其他一些要点
0
Industrial Battery Chargers Overview
2.09 M
Selected Reference Designs: Test and Measurement Solutions
5.88 M
Low Power Precision Data Acquisition Signal Chain for Space Constrained Applications
1.03 M
精密产品与信号链解决方案:选型指南2019
13.38 M
AN-1359:采用ADP5070的低噪声、双电源解决方案为单电源系统中的精密双极性DAC AD5761R供电
1.61 M
{{modalTitle}}
{{modalDescription}}
{{dropdownTitle}}
- {{defaultSelectedText}} {{#each projectNames}}
- {{name}} {{/each}} {{#if newProjectText}}
-
{{newProjectText}}
{{/if}}
{{newProjectTitle}}
{{projectNameErrorText}}