MAX6391

量产

双电压微处理器监控电路,带有顺序复位输出

产品技术资料帮助

ADI公司所提供的资料均视为准确、可靠。但本公司不为用户在应用过程中侵犯任何专利权或第三方权利承担任何责任。技术指标的修改不再另行通知。本公司既没有含蓄的允许,也不允许借用ADI公司的专利或专利权的名义。本文出现的商标和注册商标所有权分别属于相应的公司。

Viewing:

概述

  • 1.58V至4.63V预置VCC复位门限(主机电源)
  • 用户可调的RESET IN2监视电压低至625mV (第二路电源)
  • 固定(最小140ms) /RESET1延时
  • 固定(最小140ms)或用户可调/RESET2延时周期
  • 确保VCC = 1V时复位有效
  • 低有效漏极开路输出或推挽式/漏极开路组合输出
  • 内部漏极开路上拉电阻(用于连接外部VOH电压)
  • 手动复位输入(仅MAX6392)
  • VCC瞬时短路负压保护
  • 15µA典型电源电流
  • 少量外部元件
  • 微型8引脚SOT23封装
  • MAX6391/MAX6392微处理器(µP)监控电路为多元件或双电压系统提供顺序逻辑复位输出。每个器件可以监视两路电源电压和产生两个顺序复位输出,用来控制系统部件的通、断次序。与离散的IC或分离元件相比,MAX6391/MAX6392提高了系统的可靠性、降低了电路的复杂度和成本。

    MAX6391/MAX6392监视VCC主机电源,当VCC跌落到所选择的工厂预置复位门限以下时产生/RESET1和/RESET2复位。只要VCC低于门限,RESET1将保持复位状态,并且在VCC高于门限之后继续维持复位140ms (最小)。

    RESET IN2用于监视第二路复位电源,并且可由外部电阻分压网络调节。当VCC或RESET IN2低于所选择的门限时,/RESET2产生复位;当VCC和RESET IN2高于所选择的门限时,/RESET2将持续保持复位状态140ms (最小)或由电容设置的延时周期。系统上电时,RESET2总是在/RESET1之后解除复位;系统断电时,RESET2总是在/RESET1之前保持复位。

    MAX6391包含两个内部上拉电阻用于/RESET1和/RESET2 (漏极开路输出可在外部连接所希望的上拉电压)。MAX6392包含一个低有效手动复位输入(MR),能够将/RESET1 (推挽式)和RESET2 (漏极开路)置为复位状态。

    MAX6391/MAX6392采用微型8引脚SOT23封装,工作于-40°C至+85°C扩展级温度范围。

    应用

    • 计算机:台式机、工作站和服务器
    • 控制器
    • 精确的µP监控
    • 工业设备
    • 多电压监视
    • 打印机
    • 服务器与工作站
    • 机顶盒

    MAX6391
    双电压微处理器监控电路,带有顺序复位输出
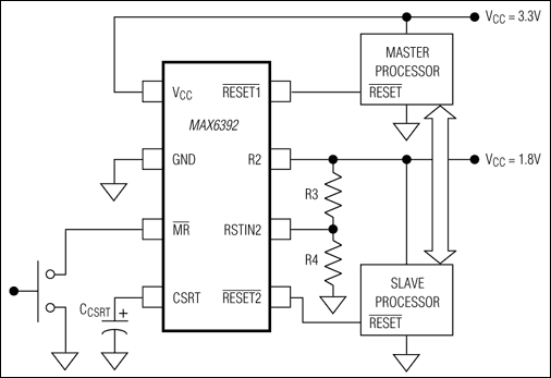
    MAX6391、MAX6392:典型工作电路
    添加至 myAnalog

    将产品添加到myAnalog 的现有项目或新项目中(接收通知)。

    创建新项目
    提问

    参考资料

    了解更多
    添加至 myAnalog

    Add media to the Resources section of myAnalog, to an existing project or to a new project.

    创建新项目

    软件资源

    找不到您所需的软件或驱动?

    申请驱动/软件

    硬件生态系统

    部分模型 产品周期 描述
    电源系统管理(PSM)和时序控制器 2
    MAX6819 量产 SOT23封装、电源排序器
    MAX6820 量产 SOT23封装、电源排序器
    监控电路和复位器IC 5
    MAX6305 量产 5引脚、多输入、可编程复位IC
    MAX6313 5引脚、多输入、可编程复位IC
    MAX6826 量产 双路、超低电压、SOT23封装、微处理器监控电路,带有手动复位及看门狗定时器
    MAX6831 量产 双路、超低电压、SOT23封装、微处理器监控电路,带有手动复位及看门狗定时器
    MAX6351 量产 双/三电压微处理器监控电路
    Modal heading
    添加至 myAnalog

    将产品添加到myAnalog 的现有项目或新项目中(接收通知)。

    创建新项目

    最新评论

    需要发起讨论吗? 没有关于 MAX6391的相关讨论?是否需要发起讨论?

    在EngineerZone®上发起讨论

    近期浏览