MAX3643

不推荐用于新设计

155Mbps至2.5Gbps突发模式激光驱动器

具有2ns的突发通/断时间,适合任何PON ONT应用

产品技术资料帮助

ADI公司所提供的资料均视为准确、可靠。但本公司不为用户在应用过程中侵犯任何专利权或第三方权利承担任何责任。技术指标的修改不再另行通知。本公司既没有含蓄的允许,也不允许借用ADI公司的专利或专利权的名义。本文出现的商标和注册商标所有权分别属于相应的公司。

Viewing:

概述

  • 10mA至85mA调制电流
  • 1mA至70mA偏置电流
  • 监视二极管采样和保持
  • 45ps输出转换时间
  • 2ns开启/关闭时间
  • 参考电压发生器
  • LVPECL高速输入(数据,突发模式使能)

MAX3643突发模式激光驱动器可为PON突发模式ONT应用提供偏置和调制电路驱动。该器件专为低成本APC (AMC,如果需要)环路的外部控制器而设计。高速差分突发使能控制使驱动器可以在小于2ns的时间内将激光二极管由全暗(关断)状态转换到完全开启状态。BEN无效时,调制电流和偏置电流的典型值均为5µA。

通过MODSET和BIASSET输入,可设置激光调制电流(范围:10mA至85mA)和偏置电流(范围:1mA至70mA)。该器件的采样保持电路可以在很短的PON突发模式下获取监视二极管输出,如果需要的话,控制器可以用镜像到LVCMOS输出的BEN高速信号控制APC/AMC环路。

MAX3643突发模式激光驱动器采用4mm x 4mm、24引脚、薄型QFN封装,工作温度范围为-40°C至+85°C。

应用

  • 1.25Gbps IEEE EPON ONT模块
  • A/B/GPON ONT模块,速率高达2.5Gbps

MAX3643
155Mbps至2.5Gbps突发模式激光驱动器
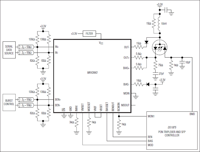
MAX3643:典型应用电路
添加至 myAnalog

将产品添加到myAnalog 的现有项目或新项目中(接收通知)。

创建新项目
提问

参考资料

了解更多
添加至 myAnalog

Add media to the Resources section of myAnalog, to an existing project or to a new project.

创建新项目

硬件生态系统

部分模型 产品周期 描述
接口收发器和隔离器 1
MAX3656 不推荐用于新设计 155Mbps至2.5Gbps突发模式激光驱动器
Modal heading
添加至 myAnalog

将产品添加到myAnalog 的现有项目或新项目中(接收通知)。

创建新项目

评估套件

MAX3643EVKIT

MAX3643评估板

特性和优点

  • 完全安装并经过测试
  • 可调节激光偏置电流
  • 可调节激光调制电流
  • +3.3V单电源工作

产品详情

MAX3643评估板(EV kit)是已安装的演示电路板,用于演示155Mbps至2.5Gbps突发模式激光驱动器MAX3643的光特性。评估板的过孔允许连接同轴激光器封装和BIDI封装器件。

应用

  • 1.25Gbps IEEE EPON ONT模块
  • 155/622/1244Mbps A/B/GPON ONT模块

MAX3643EVKIT
MAX3643评估板

最新评论

需要发起讨论吗? 没有关于 MAX3643的相关讨论?是否需要发起讨论?

在EngineerZone®上发起讨论

近期浏览