MAX34565

量产

12V热插拔开关,提供TDFN封装

高度集成的自保护电子开关,确保设备安全插入、拔出12V背板

产品技术资料帮助

ADI公司所提供的资料均视为准确、可靠。但本公司不为用户在应用过程中侵犯任何专利权或第三方权利承担任何责任。技术指标的修改不再另行通知。本公司既没有含蓄的允许,也不允许借用ADI公司的专利或专利权的名义。本文出现的商标和注册商标所有权分别属于相应的公司。

Viewing:

概述

  • 为12V电源提供完备的热插拔控制功能
  • 集成功率MOSFET
  • 无需大功率RSENSE电阻
  • 可调节电流限制
  • 可调整输出电压摆率
  • 热故障报警指示
  • 输出过压限制
  • 内置热保护
  • 内置电荷泵
  • 提供闭锁版器件

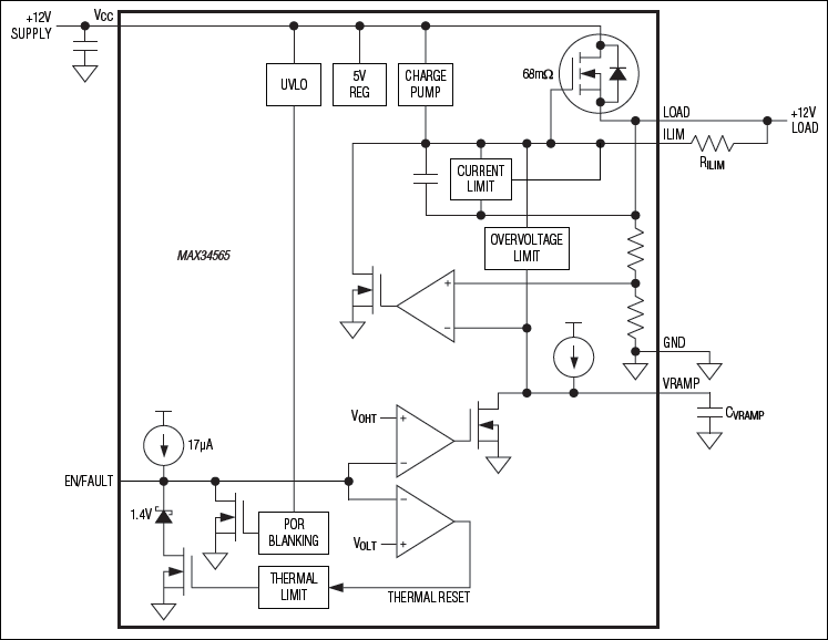
MAX34565是一款用于12V电源的热插拔控制器。该器件为完备的集成方案,包括控制12V电源通断所需的MOSFET。带电插入期间,器件控制电源电压的上升速度(dV/dt)并将电流限制在用户控制的范围内。该器件还限制输出电压,以保护后续器件不受过压事件的影响。MAX34565提供闭锁版本。

应用

  • 基站
  • null
  • PCI/PCI Express®
  • RAID/硬盘驱动器
  • 服务器
  • 交换机/路由器

MAX34565
12V热插拔开关,提供TDFN封装
MAX34565: Functional Diagram
添加至 myAnalog

将产品添加到myAnalog 的现有项目或新项目中(接收通知)。

创建新项目
提问

参考资料

了解更多
添加至 myAnalog

Add media to the Resources section of myAnalog, to an existing project or to a new project.

创建新项目

软件资源

找不到您所需的软件或驱动?

申请驱动/软件

硬件生态系统

部分模型 产品周期 描述
保护开关和控制器 2
DS4560 量产 12V热插拔开关
MAX34561 量产 12V/5V热插拔开关
Modal heading
添加至 myAnalog

将产品添加到myAnalog 的现有项目或新项目中(接收通知)。

创建新项目

评估套件

MAX34565EVKIT

MAX34565评估板

特性和优点

  • 快速评估MAX34565
  • 完全安装并经过测试
  • 即插即用
  • 可调节电流门限
  • 支持开尔文和直接电流检测
  • 关键信号提供测试点
  • PCB安装孔

产品详情

MAX34565评估板(EV kit)可有效简化对MAX34565 12V热插拔开关的评估。所提供的评估板安装了15Ω限流电阻(R2),该电阻可更改为12Ω至30Ω不同阻值,以满足不同应用。评估板提供开尔文检流布局,也可通过在R3处增加0Ω跳线更改为直接检流布局。
注意:用于MAX34565评估板的PCB也支持MAX34564的评估,两款器件具有相同的外形尺寸。PCB板丝印显示为MAX34564,如果PCB上方带有白色标签,则表示板上安装的是MAX34565,而非MAX34564。

应用

  • 基站
  • null
  • PCI/PCI Express®
  • RAID/硬盘驱动器
  • 服务器
  • 交换机/路由器

MAX34565EVKIT
MAX34565评估板

最新评论

需要发起讨论吗? 没有关于 MAX34565的相关讨论?是否需要发起讨论?

在EngineerZone®上发起讨论

近期浏览