MAX3325

量产

3V、双路RS-232收发器,带有LCD电源及对比度控制器

+3V RS-232收发器,能够为LCD显示器提供供电/偏置

产品技术资料帮助

ADI公司所提供的资料均视为准确、可靠。但本公司不为用户在应用过程中侵犯任何专利权或第三方权利承担任何责任。技术指标的修改不再另行通知。本公司既没有含蓄的允许,也不允许借用ADI公司的专利或专利权的名义。本文出现的商标和注册商标所有权分别属于相应的公司。

Viewing:

概述

  • +3.0V至+3.6V单电源供电
  • 在3V系统中提供11mA电流和5.0V稳压输出
  • 6位DAC,带上/下接口,用于LCD对比度调整
  • 可选择正或负LCD偏置
  • 符合EIA-232E规范,支持250kbps的数据速率
  • 1µA关断模式
  • 使用0.22µF小电容——无需电感
  • 提供温度传感器,用于LCD对比度补偿
  • 简单灵活的设计程序,适用于各种LCD显示器

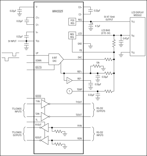
MAX3325是一款集成两个发射器、两个接收器的RS-232收发器,带LCD电源,具有温度补偿对比度控制功能。它适用于小型3V仪器,需满足其以下要求:为逻辑或LCD显示器提供5V电源、提供可调偏置信号以进行对比度调整、提供LCD温度补偿,以及提供RS-232接口以实现串行通信。

5V电源是一个稳压电荷泵,后接一个低压差(LDO)线性稳压器,能够为5V LCD电源提供11mA电流。

MAX3325内置6位数模转换器(DAC),可提供64个对比度级别,还内置一个温度传感器,用于补偿LCD对比度随环境温度的变化。LCD对比度设计支持-5V至+2V的任何电压。

MAX3325是250kbps RS-232收发器,符合所有EIA-232E规范,输入电压范围为+3.0V至+3.6V。RS-232部分和LCD电源电路都可以独立地置于关断状态,从而能够调整电池供电设备的功耗。MAX3325采用28引脚SSOP和窄体DIP封装。

 

应用

  • GPS接收器
  • 手持式医疗设备
  • 手持终端
  • 工业测试设备
  • PDA和掌上型电脑

MAX3325
3V、双路RS-232收发器,带有LCD电源及对比度控制器
MAX3325:典型工作电路
添加至 myAnalog

将产品添加到myAnalog 的现有项目或新项目中(接收通知)。

创建新项目
提问

参考资料

了解更多
添加至 myAnalog

Add media to the Resources section of myAnalog, to an existing project or to a new project.

创建新项目

硬件生态系统

部分模型 产品周期 描述
接口收发器和隔离器 8
MAX3222 量产 3.0V至5.5V、低功耗、1Mbps、真RS-232收发器
MAX3222E 量产 ±15kV ESD保护、电流低至10nA、3.0V至5.5V供电、速率高达1Mbps的真RS-232收发器
MAX3224 量产 1µA电源电流、1Mbps、3.0V至5.5V、RS-232收发器,提供AutoShutdown Plus
MAX3224E 量产 ±15kV ESD保护、1µA、1Mbps、3.0V至5.5V、RS-232收发器,提供AutoShutdown Plus
MAX3225 量产 1µA电源电流、1Mbps、3.0V至5.5V、RS-232收发器,提供AutoShutdown Plus
MAX3225E 推荐用于新设计 ±15kV ESD保护、1µA、1Mbps、3.0V至5.5V、RS-232收发器,提供AutoShutdown Plus
MAX3232 量产 3.0V至5.5V、低功耗、1Mbps、真RS-232收发器
MAX3232E 量产 ±15kV ESD保护、电流低至10nA、3.0V至5.5V供电、速率高达1Mbps的真RS-232收发器
Modal heading
添加至 myAnalog

将产品添加到myAnalog 的现有项目或新项目中(接收通知)。

创建新项目

最新评论

需要发起讨论吗? 没有关于 MAX3325的相关讨论?是否需要发起讨论?

在EngineerZone®上发起讨论

近期浏览