MAX2022
量产高动态范围、直接上/下变频、1500MHz至3000MHz正交调制器/解调器
高线性度、低噪声、2GHz ZIF调制器,能够处理4载波WCDMA Tx
- 产品模型
- 2
概述
- 1500MHz至3000MHz RF频率范围
- 1500MHz至3000MHz LO频率范围
- 功率可调:通过外部电流设置电阻选择工作在低功耗/低性能模式
- 36引脚、6mm x 6mm TQFN封装,在小尺寸封装中提供较高隔离度
- 调制器工作(2140MHz):- 符合四载频WCDMA 65dBc ACLR
- 23.3dBm典型OIP3
- 51.5dBm典型OIP2
- 45.7dBc典型边带抑制
- -40dBm典型LO泄漏
- -173.2dBm/Hz典型输出噪声,无需RF输出滤波器
- 宽带基带输入
- 具有DC耦合输入,可直接与发射DAC接口,无需昂贵的I/Q缓冲放大器
 
- 解调器工作(1890MHz): - 39dBm典型IIP3
- 58dBm典型IIP2
- 9.2dB典型转换损耗
- 9.4dB典型NF
 
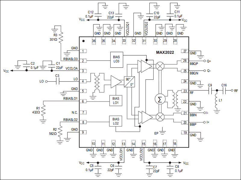
MAX2022低噪声、高线性度、直接变换正交调制器/解调器,设计用于单路和多路载波的1500MHz至3000MHz UMTS/WCDMA、LTE/TD-LTE、cdma2000®和DCS/PCS基站应用。与传统的基于IF的双变频系统相比,直接变换结构具有很好的特性,可以显著地降低发射机或接收机成本、元件数量以及功耗。
除具有优异的线性度和噪声性能之外,MAX2022还具有非常高的集成度。该器件包括两个用于调制或解调同相正交信号的匹配无源混频器、三个LO混频放大驱动器以及一个LO正交分频器。片内集成不平衡变压器,支持单端RF与LO连接。此外,器件还具有基带输入匹配特性,可直接与发送DAC接口,无需昂贵的I/Q缓冲放大器。
MAX2022工作于+5V单电源,采用紧凑的、带有裸焊盘的、36引脚TQFN封装(6mm x 6mm)。在-40°C至+85°C扩展级温度范围内,器件的电气性能可有效保证。
应用
- 数字与扩频通信系统
- 固定宽带无线接入
- 微波链路
- 军用系统
- PHS/PAS基站
- 预校正发送器
- 个人移动无线装置(PMR)
- 单载波与多载波cdmaOne™和cdma2000基站
- 单载波与多载波DCS 1800/PCS 1900 EDGE基站
- 单载波与多载波WCDMA/UMTS和LTE/TDLTE基站
- 无线本地环路(WLL)
参考资料
数据手册 2
可靠性数据 1
技术文章 3
ADI 始终高度重视提供符合最高质量和可靠性水平的产品。我们通过将质量和可靠性检查纳入产品和工艺设计的各个范围以及制造过程来实现这一目标。出货产品的“零缺陷”始终是我们的目标。查看我们的质量和可靠性计划和认证以了解更多信息。
| 产品型号 | 引脚/封装图-中文版 | 文档 | CAD 符号,脚注和 3D模型 | 
|---|---|---|---|
| MAX2022ETX+ | 36-LFCSP-6X6X0.75 | ||
| MAX2022ETX+T | 36-LFCSP-6X6X0.75 | 
这是最新版本的数据手册
软件资源
找不到您所需的软件或驱动?
申请驱动/软件硬件生态系统
评估套件
最新评论
需要发起讨论吗? 没有关于 MAX2022的相关讨论?是否需要发起讨论?
在EngineerZone®上发起讨论