MAX17527A

推荐用于新设计

具有过压、欠压、反向极性、接地失效保护功能的 5.5V 至 60V、6A 功率限制器

产品技术资料帮助

ADI公司所提供的资料均视为准确、可靠。但本公司不为用户在应用过程中侵犯任何专利权或第三方权利承担任何责任。技术指标的修改不再另行通知。本公司既没有含蓄的允许,也不允许借用ADI公司的专利或专利权的名义。本文出现的商标和注册商标所有权分别属于相应的公司。

Viewing:

概述

  • 强大的保护功能可减少系统停机时间
    • 宽输入电源电压范围:+5.5V - +60V
    • 在整个温度范围内,3A 至 6A 的可编程限流值精度为 ±4%
    • 在整个温度范围内,0.6A 至 6A 的可编程限流值精度为 ±5%
    • 对于 2 类应用,100W、24V 时的功率限制精度值为 ±7%。
    • 输入电压反向极性保护(使用外部 nFET)
    • 双级反向电流保护(使用外部 nFET),108ns 快速响应时间
    • 低 RON 内部 nFET (30mΩ)
    • 输出电压反向极性容限
    • 接地失效保护
  • 灵活的设计可最大限度地提高重用率并减少重新认证
    • 可调 UVLO 和 OVLO 阈值
    • ±3% SETI 电流读数精度
    • 可编程过流响应:连续、自动重试和闩锁模式
    • 逻辑电平使能输入 (EN)
    • 受保护的外部 nFET 栅极驱动
    • 开漏故障指示器,FLAG
    • 启动期间连续限流值
    • 热折返限流值
  • 缩小解决方案尺寸
    • 20 引脚 5mm x 5mm TQFN-EP 封装
    • 集成 nFET,可满足通用保护要求

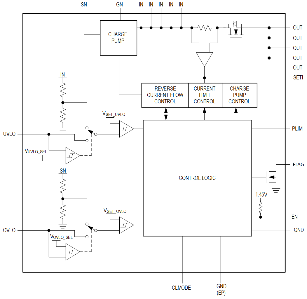
MAX17527A 为系统提供可调保护边界,防止发生输入电压故障和过流故障。此外,MAX17527A 还提供可编程功率限制功能。输入电压故障(正极性)通过具有低导通电阻(典型值为 30mΩ)的内部 nFET 提供高达 +60V 的保护。该套件使用内部或外部分压器,提供固定或可编程过压保护 (OVLO) 以及欠压保护 (UVLO) 阈值。通过将 OVLO 和/或 UVLO 引脚连接到 GND,可以调用工厂预设的内部固定阈值。输入欠压保护可在 5.5V 至 59V 之间编程设置,而过压保护可在 6V 至 60V 之间独立编程设置。

输入反向极性保护通过由 MAX17527A 控制的外部 nFET 来实现。反向极性电压保护的幅度取决于工作负载总线电压 (VOUT) 和外部 nFET 的电压阻断能力。例如,对于低至 -55V 输入范围 (VOUT = 30V) 的保护,需要一个额定电压为 85V 的外部 nFET。可选的反向电流保护也需要使用外部 nFET。如果不需要反向极性保护和反向电流保护,必须将 SN 接至 IN,GN 必须悬空。MAX17527A 支持由于输出端子接线不正确而导致的意外输出反向极性应用。

在 SETI 引脚和 GND 之间连接一个电阻器,可以对套件的限流值进行编程设置。限流值可在 0.6A 至 6.0A 范围内进行编程设置。当通过套件的电流达到或超过设定的限流值时,对内部 nFET 的电阻进行调制即可实现限流。该套件提供三种限流模式:连续、自动重试和闩锁模式。

在正常工作模式下,SETI 引脚电流与套件电流成正比。与限流值编程电阻(在 SETI 和 GND 之间)配合使用,SETI 引脚可提供与套件电流成正比的电压。该电压可由监控系统读取,从而记录套件的瞬时电流。

通过连接到 PLIM 引脚的分压器对输入或输出电压进行采样,可以在输入电源侧或输出负载侧实现功率限制功能。当外部电压超过编程阈值时,功率限制功能会发挥作用,降低编程设定的限流值。该套件可通过主监控系统的使能输入 EN 导通或关断。因此,主监控系统可导通或关断对连接负载的供电。

该套件提供接地失效保护,在发生接地失效故障事件期间,即安全接地保险丝在冗余安全应用中断开时,能够安全地关闭套件操作。

该套件提供状态通告信号 (FLAG),用于指示操作和故障信号。FLAG 是开漏引脚,需要使用外部上拉电阻来达到适当的系统接口电压。该套件还提供内部热关断保护以防止功耗过大。

应用

  • 接地失效保护
  • UL1310 2 类功率限制器

MAX17527A
具有过压、欠压、反向极性、接地失效保护功能的 5.5V 至 60V、6A 功率限制器
MAX17527A Simplified Application Diagram MAX17527A Typical Operating Circuit MAX17527A Pin Description MAX17527A Simplified Block Diagram
添加至 myAnalog

将产品添加到myAnalog 的现有项目或新项目中(接收通知)。

创建新项目
提问

参考资料

了解更多
添加至 myAnalog

Add media to the Resources section of myAnalog, to an existing project or to a new project.

创建新项目

软件资源

找不到您所需的软件或驱动?

申请驱动/软件

评估套件

eval board
MAX17527AEVKITB

评估:MAX17527A – 具有过压、欠压、反极性保护功能的 5.5V 至 60V、6A 功率限制器

特性和优点

  • 宽输入电压范围:5.5V 至 60V
  • 输入端子上提供 TVS 二极管 (D1)
  • 输出端子上提供 TVS 和续流二极管(D3 和 D4)
  • 安装了一个外部 nFET
  • 评估欠压保护 (UVLO)、过压保护 (OVLO)、三种限流类型和限流阈值
  • 演示内部 UVLO 编程为 12.4V
  • 演示内部 OVLO 编程为 36.2V
  • 可保护电源或负载的有源功率限制
  • 可通过跳线配置限流值
  • 可通过跳线配置限流值类型
  • 具有故障指示信号 (FLAG)
  • 经过验证的 PCB 布局
  • 全面装配且经过测试

产品详情

MAX17527A 评估套件(EV 套件)是一款全面装配并经过测试的电路板,用于演示高精度可调功率限制器 MAX17527A,该套件集成 30mΩ 场效应晶体管 (FET),采用 20 引脚 5mm x 5mm TQFN-EP 封装。该评估套件经过配置,可演示可调过压 (OV)、欠压 (UV)、过流 (OC)、不同的限流类型、反向输出电压和功率限制特性。此外,该 EV 套件还配有一个外部 N 通道场效应晶体管 (nFET),用于评估反向输入电压和反向电流保护。

MAX17527AEVKITB
评估:MAX17527A – 具有过压、欠压、反极性保护功能的 5.5V 至 60V、6A 功率限制器
MAX17527A EV Kit Photo

最新评论

需要发起讨论吗? 没有关于 MAX17527A的相关讨论?是否需要发起讨论?

在EngineerZone®上发起讨论

近期浏览