MAX15101

量产

小尺寸、1A低压差线性稳压器,2.7mm × 1.6mm封装

尺寸最小的1.7V至5.5V、1A LDO (100mV最大压差)

产品技术资料帮助

ADI公司所提供的资料均视为准确、可靠。但本公司不为用户在应用过程中侵犯任何专利权或第三方权利承担任何责任。技术指标的修改不再另行通知。本公司既没有含蓄的允许,也不允许借用ADI公司的专利或专利权的名义。本文出现的商标和注册商标所有权分别属于相应的公司。

Viewing:

概述

  • 1.7V至5.5V供电范围
  • 1A时确保100mV压差
  • 整个输出电压、负载和温度范围内确保±1.6%的输出精度
  • 从0.6V至5.2V产生可调节的稳压输出
  • 折返式限流保护
  • 热关断保护
  • 低噪声:15μVRMS (典型值)
  • 1.6mm x 2.7mm小尺寸WLP封装

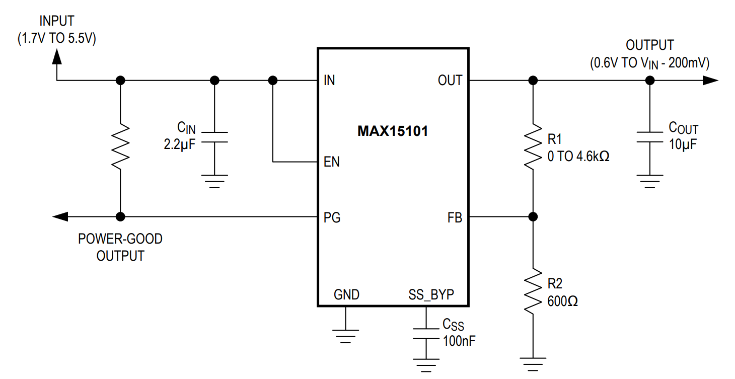
MAX15101是一款小尺寸、低压差线性稳压器,优化用于网络、数据通信和服务器等系统。1.7V至5.5V输入供电时,稳压器可提供高达1A的负载电流,输出精度±1.6%。输出电压可调,最低可达0.6V,并在满负荷下确保小于100mV的压差。内部P沟道开关采用折返式限流,带有热关断保护。

MAX15101带有一个外部旁路输入,以降低噪声。这个旁路输入还可作为软启动控制,使能输入和电源就绪指示可用于控制上电顺序。

MAX15101提供1.6mm × 2.7mm WLP封装,工作在-40°C至+85°C温度范围。

应用

  • 基站
  • 网络
  • PLL电源
  • 服务器
  • 电信/数据通信

MAX15101
小尺寸、1A低压差线性稳压器,2.7mm × 1.6mm封装
max15101 typical application circuit MAX15101: Functional Diagram
添加至 myAnalog

将产品添加到myAnalog 的现有项目或新项目中(接收通知)。

创建新项目
提问

参考资料

了解更多
添加至 myAnalog

Add media to the Resources section of myAnalog, to an existing project or to a new project.

创建新项目

软件资源

找不到您所需的软件或驱动?

申请驱动/软件

评估套件

MAX15103EVKIT

MAX15101、MAX15102和MAX15103评估板

特性和优点

  • 1.7V至5.5V输入电压范围
  • 输出电流
    • MAX15101:1A
    • MAX15102:2A
    • MAX15103:3A
  • 输出电压范围:0.6V至(VIN - 200mV)
  • 3A时确保200mV低压差
  • 使能输入/电源就绪输出
  • 经过验证的PCB布局
  • 完全安装并经过测试

产品详情

MAX15101/MAX15102/MAX15103评估板(EV kit)提供经过验证的设计,用于评估MAX15101/MAX15102/MAX15103小尺寸、晶片级封装(WLP)、低压差线性稳压器,器件可提供1A、2A或3A电流。负载电流为1A (MAX15101)、2A (MAX15102)或3A (MAX15103)时,评估板可提供1.5V输出电压。评估板提供使能输入和电源就绪输出,工作在1.7V至5.5V电源。当器件工作在输入电源范围的高压区域时,请参考相应IC数据资料的工作区间和功耗部分。

应用

  • 基站
  • 网络
  • PLL电源
  • 服务器
  • 电信/数据通信

MAX15101EVKIT

MAX15101、MAX15102和MAX15103评估板

特性和优点

  • 1.7V至5.5V输入电压范围
  • 输出电流
    • MAX15101:1A
    • MAX15102:2A
    • MAX15103:3A
  • 输出电压范围:0.6V至(VIN - 200mV)
  • 3A时确保200mV低压差
  • 使能输入/电源就绪输出
  • 经过验证的PCB布局
  • 完全安装并经过测试

产品详情

MAX15101/MAX15102/MAX15103评估板(EV kit)提供经过验证的设计,用于评估MAX15101/MAX15102/MAX15103小尺寸、晶片级封装(WLP)、低压差线性稳压器,器件可提供1A、2A或3A电流。负载电流为1A (MAX15101)、2A (MAX15102)或3A (MAX15103)时,评估板可提供1.5V输出电压。评估板提供使能输入和电源就绪输出,工作在1.7V至5.5V电源。当器件工作在输入电源范围的高压区域时,请参考相应IC数据资料的工作区间和功耗部分。

应用

  • 基站
  • 网络
  • PLL电源
  • 服务器
  • 电信/数据通信

MAX15102EVKIT

MAX15101、MAX15102和MAX15103评估板

特性和优点

  • 1.7V至5.5V输入电压范围
  • 输出电流
    • MAX15101:1A
    • MAX15102:2A
    • MAX15103:3A
  • 输出电压范围:0.6V至(VIN - 200mV)
  • 3A时确保200mV低压差
  • 使能输入/电源就绪输出
  • 经过验证的PCB布局
  • 完全安装并经过测试

产品详情

MAX15101/MAX15102/MAX15103评估板(EV kit)提供经过验证的设计,用于评估MAX15101/MAX15102/MAX15103小尺寸、晶片级封装(WLP)、低压差线性稳压器,器件可提供1A、2A或3A电流。负载电流为1A (MAX15101)、2A (MAX15102)或3A (MAX15103)时,评估板可提供1.5V输出电压。评估板提供使能输入和电源就绪输出,工作在1.7V至5.5V电源。当器件工作在输入电源范围的高压区域时,请参考相应IC数据资料的工作区间和功耗部分。

应用

  • 基站
  • 网络
  • PLL电源
  • 服务器
  • 电信/数据通信

MAX15103EVKIT
MAX15101、MAX15102和MAX15103评估板
MAX15101EVKIT
MAX15101、MAX15102和MAX15103评估板
MAX15102EVKIT
MAX15101、MAX15102和MAX15103评估板

最新评论

需要发起讨论吗? 没有关于 MAX15101的相关讨论?是否需要发起讨论?

在EngineerZone®上发起讨论

近期浏览