MAX14950

量产

PCI Express均衡器/转接驱动器

超小尺寸均衡器/接收器,有效改善Gen 3.0应用中的PCIe信号完整性

产品技术资料帮助

ADI公司所提供的资料均视为准确、可靠。但本公司不为用户在应用过程中侵犯任何专利权或第三方权利承担任何责任。技术指标的修改不再另行通知。本公司既没有含蓄的允许,也不允许借用ADI公司的专利或专利权的名义。本文出现的商标和注册商标所有权分别属于相应的公司。

Viewing:

概述

  • 优化支持III代(8.0GT/s)和II代(5.0GT/s)数据速率,兼容于I代设备(2.5GT/s)
  • 接收检测允许全透明,无需软件操作
  • 均衡功能支持长达30英寸的FR4布线
  • 输入/输出回波损耗满足PCIe III代(8.0GT/s)需求
  • 电路空闲状态检测
  • 超低延迟:160ps (典型值)传输延迟
  • 随机抖动≤ 0.5psRMS (最大值)
  • 确定性抖动≤ 10.5psP-P (典型值)
  • 四电平可编程输入均衡
  • 八电平可编程输出去加重
  • 片上50Ω输入/输出端接
  • +3.3V单电源供电
  • 所有引脚提供±5kV人体模式(HBM)保护
  • 节省空间的3.5mm × 9.0mm、TQFN封装
  • 引脚兼容于MAX4950 PCIe II代转接驱动器/均衡器

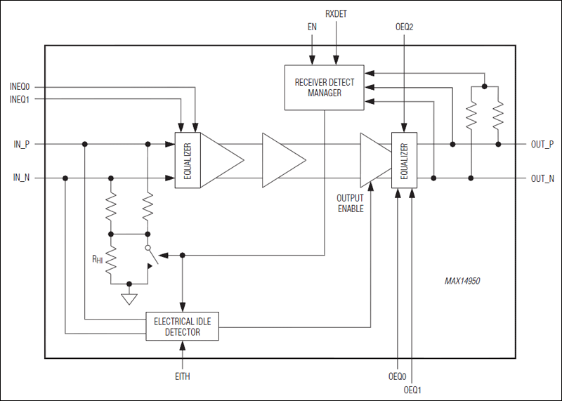
MAX14950是四通道均衡器/转接驱动器,通过其接收器的可编程输入均衡和可编程转接驱动电路提高PCI Express® (PCIe)信号完整性。输出电路能够恢复板上去加重损耗、补偿电路板损耗。该器件有助于优化PCIe部件的布局,支持带状线、印制电路微带线以及100Ω平衡电缆传输。

器件适用于PCIe,每个通道提供电路空闲和接收检测功能。器件优化用于PCIe III代(8.0GT/s) 和II代(5.0GT/s)数据速率,同时也支持I代数据速率(2.5GT/s)。

MAX14950采用小尺寸、42引脚(3.5mm x 9.0mm) TQFN无铅封装,优化布局并可满足最小空间要求。器件规定工作在0°C至+70°C温度范围。

应用

  • 通信交换机
  • 台式计算机/笔记本电脑
  • 服务器
  • 存储

MAX14950
PCI Express均衡器/转接驱动器
MAX14950:典型工作电路
添加至 myAnalog

将产品添加到myAnalog 的现有项目或新项目中(接收通知)。

创建新项目
提问

参考资料

了解更多
添加至 myAnalog

Add media to the Resources section of myAnalog, to an existing project or to a new project.

创建新项目

评估套件

MAX14950EVKIT

MAX14950评估板

特性和优点

  • 提供SMA输入/输出的眼图测试电路
  • 提供校准线
  • 经过验证的PCB布局
  • 完全安装并经过测试

产品详情

MAX14950评估板(EV kit)提供经过验证的设计,用于评估MAX14950四通道PCI Express® (PCIe)均衡器/转接驱动器。器件包括4级可编程输入均衡和8级可编程输出去加重/预加重。

评估板PCB已安装MAX14950CTO+,器件采用无铅(3.5mm x 9.0mm)、42引脚、TQFN封装,带有裸焊盘。

应用

  • 通信交换机
  • 台式计算机
  • 工业PC
  • 服务器/存储
  • 测试设备

MAX14950EVKIT
MAX14950评估板

最新评论

需要发起讨论吗? 没有关于 MAX14950的相关讨论?是否需要发起讨论?

在EngineerZone®上发起讨论

近期浏览