LTC2926
推荐用于新设计MOSFET 控制型电源跟踪器
- 产品模型
- 8
概述
- 灵活的电源跟踪和排序
- 可调的斜坡速率、偏移和延时
- 可利用串联 MOSFET 来控制三个电源
- 集成型远端采样开关
- FAULT 输入 / 输出
- STATUS 输出 / 电源良好输入
- 采用 20 引脚窄体 SSOP 封装和 20 引脚 QFN (4mm x 5mm) 封装
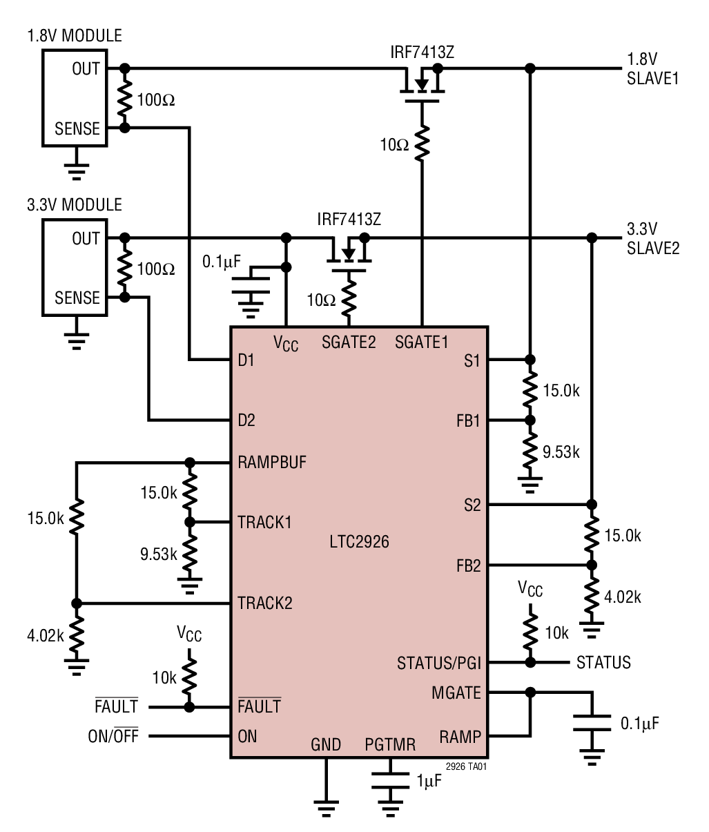
LTC®2926 提供了一款可对多达三个电源轨进行跟踪和排序的简单解决方案。每个通道一个N 沟道 MOSFET 和少量的电阻器可把负载电压电源配置成同时斜坡上升和下降,或配合电压偏移、延时或不同的斜坡速率。
自动远端采样开关补偿 MOSFET 两端的电压降。LTC2926 提供了两个集成型开关以及一个用于控制任选的附加外部 N 沟道 MOSFET 检测开关的信号。
LTC2926 包括用于和其他器件通信的 I/O 信号。状态输出在电源跟踪和排序已完成之后被置为有效。在一个可调超时周期之后,电源良好输入端上的低电压将引起负载断接。故障 I/O 上的一个低电压将引起立即的负载断接。在它被复位之前,一个故障闭锁将阻止电源跟踪并使负载保持在断接状态。
Applications
- VCORE 和 VI/O 电源跟踪
- 微处理器、DSP 和 FPGA 电源
- 服务器
- 通信系统
参考资料
数据手册 1
可靠性数据 1
用户手册 1
技术文章 1
新闻 1
ADI 始终高度重视提供符合最高质量和可靠性水平的产品。我们通过将质量和可靠性检查纳入产品和工艺设计的各个范围以及制造过程来实现这一目标。出货产品的“零缺陷”始终是我们的目标。查看我们的质量和可靠性计划和认证以了解更多信息。
| 产品型号 | 引脚/封装图-中文版 | 文档 | CAD 符号,脚注和 3D模型 |
|---|---|---|---|
| LTC2926CGN#PBF | 20-Lead SSOP (Narrow 0.15 Inch) | ||
| LTC2926CGN#TRPBF | 20-Lead SSOP (Narrow 0.15 Inch) | ||
| LTC2926CUFD#PBF | 20-Lead QFN (4mm x 5mm x 0.75mm w/ EP) | ||
| LTC2926CUFD#TRPBF | 20-Lead QFN (4mm x 5mm x 0.75mm w/ EP) | ||
| LTC2926IGN#PBF | 20-Lead SSOP (Narrow 0.15 Inch) | ||
| LTC2926IGN#TRPBF | 20-Lead SSOP (Narrow 0.15 Inch) | ||
| LTC2926IUFD#PBF | 20-Lead QFN (4mm x 5mm x 0.75mm w/ EP) | ||
| LTC2926IUFD#TRPBF | 20-Lead QFN (4mm x 5mm x 0.75mm w/ EP) |
| 产品型号 | 产品生命周期 | PCN |
|---|---|---|
|
10月 3, 2024 - 24_0235 (QSOP/SSOP PKG) Migrating Bottom Trace Code Marking to Top Side Laser Marking |
||
| LTC2926CGN#PBF | 量产 | |
| LTC2926CGN#TRPBF | 量产 | |
| LTC2926IGN#PBF | 量产 | |
| LTC2926IGN#TRPBF | 量产 | |
|
8月 10, 2022 - 22_0177 Laser Top Mark Conversion for QSOP20_24_28 Assembled in ADPG [PNG] and UTL |
||
| LTC2926CGN#PBF | 量产 | |
| LTC2926CGN#TRPBF | 量产 | |
| LTC2926IGN#PBF | 量产 | |
| LTC2926IGN#TRPBF | 量产 | |
这是最新版本的数据手册
软件资源
找不到您所需的软件或驱动?
申请驱动/软件硬件生态系统
工具及仿真模型
LTspice
LTspice中提供以下器件型号:
- LTC2926
LTspice®是一款强大高效的免费仿真软件、原理图采集和波形观测器,为改善模拟电路的仿真提供增强功能和模型。
评估套件
最新评论
需要发起讨论吗? 没有关于 LTC2926的相关讨论?是否需要发起讨论?
在EngineerZone®上发起讨论