LTC2923
推荐用于新设计电源跟踪控制器
- 产品模型
- 8
概述
- 灵活的电源跟踪
- 跟踪电源电压上升和下降
- 电源排序
- 电源稳定性不受影响
- 在未采用串联 FET 的情况下可控制两个电源
- 利用一个串联 FET 可控制第三个电源
- 可调的斜坡速率
- 电子电路断路器
- 采用 10 引脚 MS 封装和 12 引脚 (4mm x 3mm) DFN 封装
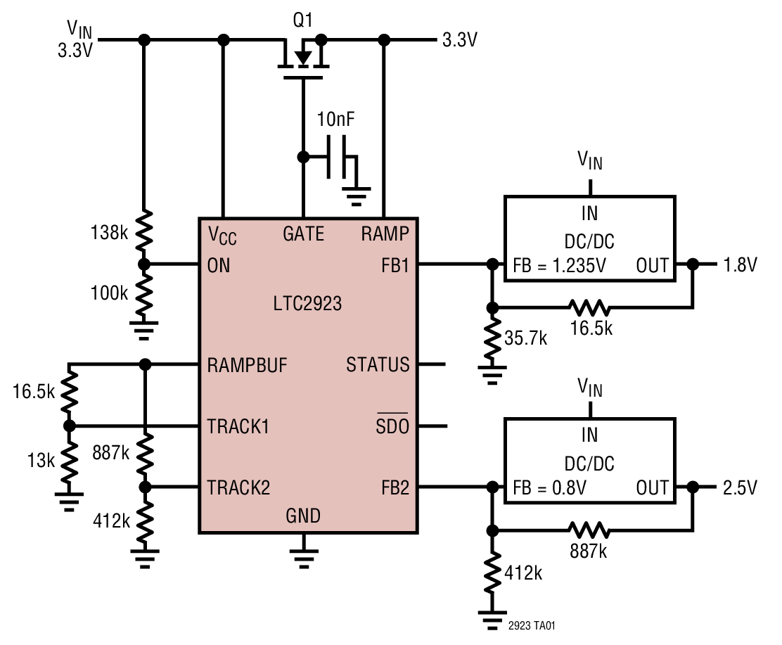
LTC®2923 提供了一款用于满足电源跟踪和排序要求的简单解决方案。通过选择少量的电阻器,可把电源配置成同时斜坡上升和下降,或配合电压偏移、延时或不同的斜坡速率。
通过把电流引入两个独立开关稳压器的反馈节点,LTC2923 可使其输出执行跟踪,并不增加任何传输元件损耗。由于以一种开环方式控制电流,因此 LTC2923 不会影响电源的瞬态响应或稳定性。此外,它在上电完成时呈高阻抗状态,因而实际上将其从 DC/DC 电路移除。
对于那些需要第三个电源的系统,一个电源可利用一个串联 FET 来控制。这个任选的串联 FET 还能控制一个不允许直接访问其反馈电阻器的电源 (例如:一个电源模块) 或一个其输出不能被强制至地电位的电源 (例如:一个三端线性稳压器)。当使用了该 FET 时,一个电子电路断路器负责提供针对短路情况的保护。
应用
- VCORE 和 VI/O 电源跟踪
- 微处理器、DSP 和 FPGA 电源
- 服务器
- 通信系统
参考资料
数据手册 1
可靠性数据 1
用户手册 1
设计笔记 1
技术文章 5
ADI 始终高度重视提供符合最高质量和可靠性水平的产品。我们通过将质量和可靠性检查纳入产品和工艺设计的各个范围以及制造过程来实现这一目标。出货产品的“零缺陷”始终是我们的目标。查看我们的质量和可靠性计划和认证以了解更多信息。
| 产品型号 | 引脚/封装图-中文版 | 文档 | CAD 符号,脚注和 3D模型 |
|---|---|---|---|
| LTC2923CDE#PBF | 12-Lead DFN (4mm x 3mm w/ EP) | ||
| LTC2923CDE#TRPBF | 12-Lead DFN (4mm x 3mm w/ EP) | ||
| LTC2923CMS#PBF | 10-Lead MSOP | ||
| LTC2923CMS#TRPBF | 10-Lead MSOP | ||
| LTC2923IDE#PBF | 12-Lead DFN (4mm x 3mm w/ EP) | ||
| LTC2923IDE#TRPBF | 12-Lead DFN (4mm x 3mm w/ EP) | ||
| LTC2923IMS#PBF | 10-Lead MSOP | ||
| LTC2923IMS#TRPBF | 10-Lead MSOP |
| 产品型号 | 产品生命周期 | PCN |
|---|---|---|
|
6月 5, 2024 - 24_0004 Epoxy Change from Henkel 8290 to 8290A for MSOP (3) |
||
| LTC2923CMS#PBF | 量产 | |
| LTC2923CMS#TRPBF | 量产 | |
| LTC2923IMS#PBF | 量产 | |
| LTC2923IMS#TRPBF | 量产 | |
|
2月 4, 2020 - 20_0130 Laser Top Mark Conversion for 10-Lead MSOP Packages Assembled in ADPG and UTAC |
||
| LTC2923CMS#PBF | 量产 | |
| LTC2923CMS#TRPBF | 量产 | |
| LTC2923IMS#PBF | 量产 | |
| LTC2923IMS#TRPBF | 量产 | |
这是最新版本的数据手册
软件资源
找不到您所需的软件或驱动?
申请驱动/软件硬件生态系统
工具及仿真模型
LTspice
LTspice中提供以下器件型号:
- LTC2923
LTspice®是一款强大高效的免费仿真软件、原理图采集和波形观测器,为改善模拟电路的仿真提供增强功能和模型。
评估套件
最新评论
需要发起讨论吗? 没有关于 LTC2923的相关讨论?是否需要发起讨论?
在EngineerZone®上发起讨论