LT4250
推荐用于新设计负 48V 热插拔控制器
- 产品模型
- 12
概述
- 允许线路板在带电的 -48V 背板上安全地插入和拔出
- 电路断路器防止电压阶跃和电流尖峰
- 可设置的浪涌电流和短路电流限值
- 引脚与 LT1640L / LT1640H 兼容
- 可在 -18V 至 -80V 电源范围内工作
- 可设置过压保护
- 可设置欠压闭锁
- 电源良好控制输出
- 与 Bell-Core 兼容的 ON / OFF 门限
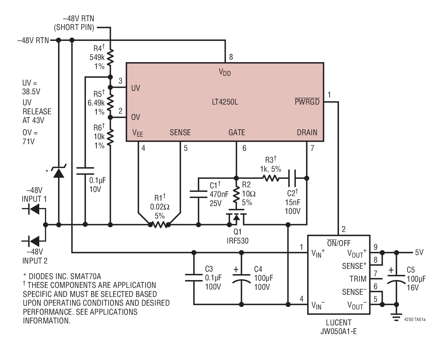
LT®4250L / LT4250H 是 8 引脚、负 48V 热插拔 (Hot Swap™) 控制器,允许电路板在带电的背板上安全地插入和拔出。通过控制一个外部 N 沟道通路晶体管的门极电压,浪涌电流可被限制在一个可设置的数值上。如果输入电压小于可设置的欠压门限或大于过压门限,则该通路晶体管会被关断。可设置的电流限值保护系统不受短路的破坏。在一个 500us 的限时之后,电流限值启动电子电路断路器。PWRGD (LT4250L) 或 PWRGD (LT4250H) 信号可被用于直接使能一个电源模块。LT4250L 专为具有低使能输入的模块而设计,LT4250H 则专为高使能输入的模块而设计。
LT4250L / LT4250H 采用了 8 引脚 PDIP 和 SO 封装。
Applications
- 中心局交换机
- -48V分布式电源系统
- 负电源控制
参考资料
数据手册 1
可靠性数据 1
用户手册 1
设计笔记 1
技术文章 1
产品选型卡 1
ADI 始终高度重视提供符合最高质量和可靠性水平的产品。我们通过将质量和可靠性检查纳入产品和工艺设计的各个范围以及制造过程来实现这一目标。出货产品的“零缺陷”始终是我们的目标。查看我们的质量和可靠性计划和认证以了解更多信息。
| 产品型号 | 引脚/封装图-中文版 | 文档 | CAD 符号,脚注和 3D模型 |
|---|---|---|---|
| LT4250HCN8#PBF | 8-Lead PDIP (Narrow 0.3 Inch) | ||
| LT4250HCS8#PBF | 8-Lead SOIC (Narrow 0.15 Inch) | ||
| LT4250HCS8#TRPBF | 8-Lead SOIC (Narrow 0.15 Inch) | ||
| LT4250HIN8#PBF | 8-Lead PDIP (Narrow 0.3 Inch) | ||
| LT4250HIS8#PBF | 8-Lead SOIC (Narrow 0.15 Inch) | ||
| LT4250HIS8#TRPBF | 8-Lead SOIC (Narrow 0.15 Inch) | ||
| LT4250LCN8#PBF | 8-Lead PDIP (Narrow 0.3 Inch) | ||
| LT4250LCS8#PBF | 8-Lead SOIC (Narrow 0.15 Inch) | ||
| LT4250LCS8#TRPBF | 8-Lead SOIC (Narrow 0.15 Inch) | ||
| LT4250LIN8#PBF | 8-Lead PDIP (Narrow 0.3 Inch) | ||
| LT4250LIS8#PBF | 8-Lead SOIC (Narrow 0.15 Inch) | ||
| LT4250LIS8#TRPBF | 8-Lead SOIC (Narrow 0.15 Inch) |
| 产品型号 | 产品生命周期 | PCN |
|---|---|---|
|
10月 8, 2024 - 24_0234 Migrating Bottom Trace Code Marking to Top Side Laser Marking for PDIP Package |
||
| LT4250HCN8#PBF | 量产 | |
| LT4250HIN8#PBF | 量产 | |
| LT4250LCN8#PBF | 量产 | |
| LT4250LIN8#PBF | 量产 | |
|
10月 11, 2022 - 22_0241 Epoxy Change from Henkel 8290 to 8290A for PDIP Package |
||
| LT4250HCN8#PBF | 量产 | |
| LT4250HIN8#PBF | 量产 | |
| LT4250LCN8#PBF | 量产 | |
| LT4250LIN8#PBF | 量产 | |
|
8月 6, 2022 - 22_0172 Laser Top Mark Conversion for PDIP Packages Assembled in ADPG [PNG] |
||
| LT4250HCN8#PBF | 量产 | |
| LT4250HIN8#PBF | 量产 | |
| LT4250LCN8#PBF | 量产 | |
| LT4250LIN8#PBF | 量产 | |
|
10月 24, 2024 - 24_0246 Migrating Bottom Trace Code Marking to Top Side Laser Marking for SOIC_N Package |
||
| LT4250HCS8#PBF | 量产 | |
| LT4250HCS8#TRPBF | 量产 | |
| LT4250HIS8#PBF | 量产 | |
| LT4250HIS8#TRPBF | 量产 | |
| LT4250LCS8#PBF | 量产 | |
| LT4250LCS8#TRPBF | 量产 | |
| LT4250LIS8#PBF | 量产 | |
| LT4250LIS8#TRPBF | 量产 | |
|
10月 12, 2022 - 22_0255 Epoxy Change from Henkel 8290 to 8290A for 8-Lead SOIC Package (PCN part 2 of 2) |
||
| LT4250HCS8#PBF | 量产 | |
| LT4250HCS8#TRPBF | 量产 | |
| LT4250HIS8#PBF | 量产 | |
| LT4250HIS8#TRPBF | 量产 | |
| LT4250LCS8#PBF | 量产 | |
| LT4250LCS8#TRPBF | 量产 | |
| LT4250LIS8#PBF | 量产 | |
| LT4250LIS8#TRPBF | 量产 | |
|
6月 16, 2021 - 21_0026 Laser Top Mark for 8SOICN Assembled in ADPG, UTL and CRM |
||
| LT4250HCS8#PBF | 量产 | |
| LT4250HCS8#TRPBF | 量产 | |
| LT4250HIS8#PBF | 量产 | |
| LT4250HIS8#TRPBF | 量产 | |
| LT4250LCS8#PBF | 量产 | |
| LT4250LCS8#TRPBF | 量产 | |
| LT4250LIS8#PBF | 量产 | |
| LT4250LIS8#TRPBF | 量产 | |
这是最新版本的数据手册
软件资源
找不到您所需的软件或驱动?
申请驱动/软件硬件生态系统
| 部分模型 | 产品周期 | 描述 |
|---|---|---|
| 保护开关和控制器 2 | ||
| LTC4252 / LTC4252A | 负电压热插拨控制器 | |
| LTC4251 | 推荐用于新设计 | 采用 SOT-23 封装的负电压热插拨控制器 |
工具及仿真模型
LTspice
LTspice中提供以下器件型号:
- LT4250H
- LT4250L
LTspice®是一款强大高效的免费仿真软件、原理图采集和波形观测器,为改善模拟电路的仿真提供增强功能和模型。
评估套件
最新评论
需要发起讨论吗? 没有关于 LT4250的相关讨论?是否需要发起讨论?
在EngineerZone®上发起讨论