–48V Backplane Impedance Analyzer Takes the Guesswork Out of Sizing Clippers and Snubbers
–48V Backplane Impedance Analyzer Takes the Guesswork Out of Sizing Clippers and Snubbers
by
Mitchell Lee
2004-11-01
It comes as something of a surprise to most engineers that the –48V power distributed on a backplane exhibits a decidedly inductive impedance. Considering bypass capacitors are often excluded from the backplane, coupled with the lengthy path back to the –48V battery or power supply source, it seems unavoidable. The consequences of an inductive driving point impedance are twofold: first, for reasons entirely cosmetic, the ringing associated with insertion and other transient events are undesirable. Second, input reaction to high dI/dt conditions presents correspondingly high input voltage surges, placing the Hot Swap MOSFET as well as the operation of the Hot Swap controller at risk.
To mitigate these effects a network comprising a clamping element in parallel with a snubber is often found in successful circuit implementations, as seen in Figure 1. D3 serves to clamp input reaction and the R8-C8 snubber eliminates ringing1. Figure 2 shows the before-and-after results of adding clamping and snubbing, under conditions of insertion and circuit breaker action.

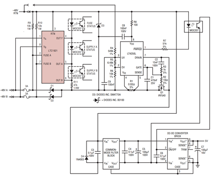
Figure 1. This 75W, –48V telecom supply monitor and Hot Swap controller includes a clamp (D3) to control high voltage surges, and a snubber (R8-C8) to eliminate voltage ringing after transient events, like card insertion. It is important to take the backplane impedance into account when sizing these components.

Figure 2. The before-and-after of adding clamping and snubbing to a hot swapped card, plugged into a –48V power distributed bus, under conditions of insertion and circuit breaker action.
Before
Without a clamp and a snubber, MOSFET Q1’s drain-source capacitance COSS resonates with little loss against the inductance of the –48V backplane distribution bus. The presence of Schottky diodes D1 and D2 complicate matters, but at best the diode in line with the lowest magnitude input voltage adds capacitance in parallel with COSS, and at worst the active diode peak detects the input ring, storing the energy (and high voltage) on COSS. Because COSS exhibits a strong voltage dependency, the peak ring voltage at insertion can avalanche the MOSFET or the LT4250. The 200V transient input rating of the LTC1921 generally keeps it out of harm’s way. The energy available at the peak voltage is limited, and rarely is the source of destruction.
If the circuit breaker function of the LT4250 is invoked by a sustained overload, the inductance of the –48V wiring is loaded with ½Li2, which represents a potentially destructive energy. The energy is high enough to drive something, usually the MOSFET, into avalanche as shown by the flattened portion of the waveform. Once the input current drops to zero, the remaining energy rings off in a manner not dissimilar to the insertion phase of operation.
After
The addition of a clamping diode and R-C snubber eliminates the aforementioned high voltage transients. At insertion, ringing is eliminated and overshoot controlled by the R8-C8 snubber of Figure 1. Input reaction during a circuit breaker event is clamped to a safe level by D3, a transient suppression diode. Subsequent ring-off and attendant noise burst is again controlled by the snubber.
To quantify the stored energy and to optimally size the snubber and clamping components, one must know something about the magnitude of inductance in the –48V feed. Measuring this impedance is problematic, given the risk inherent in connecting a sensitive, costly piece of test equipment such as an HP4815A to a multi-kW –48V supply bus. Fortunately there is an easier risk-free way to get the required information, using a simple oscillator circuit where the unknown inductance resonates with a known capacitance. In all but extreme cases this method gives results adequate for quantifying the inductance of the –48V feed.
Simple Test Oscillator
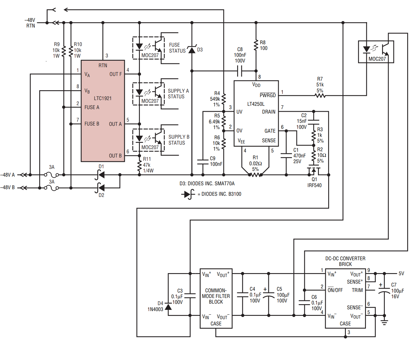
Figure 3 shows a test circuit that, with the aid of a frequency meter2, can measure the inductance of the –48V supply line. The circuit is essentially a Colpitts oscillator, where both the resonating inductance and power are furnished by the –48V bus. The capacitive arm of the oscillator comprises C1 and C2, with the tap at the junction of C1 and C2 feeding the emitter of Q1. Coupling is set to accommodate inductances down to ≈100nH. Base components provide bias and bypassing, while R3 and R4 establish an emitter current of approximately 11mA, operating the transistor in a region of favorable frequency. Two resistors are utilized in the emitter circuit to distribute dissipation and permit use of common quarter-watt units. A tiny, off-the-shelf current transformer couples signal to a 50Ω termination at a frequency counter.

Figure 3. Test oscillator for evaluating –48V driving point inductance.
Measurements are made by plugging the test circuit into a –48V backplane, picking up –48V BATT and –48V RTN and measuring the oscillator frequency. The loop inductance between these two points together with the circuit capacitance determines the frequency of oscillation.
It is important to transformer couple the output signal so that the frequency counter is not grounded to –48V RTN. First, there is concern about DC ground loops since –48V RTN is not earth or chassis ground. Second, if the –48V RTN is contaminated with noise, it could contaminate the oscillator frequency measurement. Third, –48V RTN contributes its own share of inductance, and this would be disturbed by the introduction of the frequency counter’s ground at that point. Transformer coupling eliminates these issues.
Use
The oscillator circuit is most usefully constructed on a small circuit board complete with a backplane power connector and a BNC for frequency counter attachment. This assembly is then plugged into the backplane to measure the inductance of the –48V feed. Characterization of various slots and backplanes proceeds quickly as the test circuit is moved from one connector to the next and the frequency logged. The measured inductance varies widely depending on the presence of adjacent cards or noise filters, distance to the power source, backplane and bus bar construction and so on.
Inductance is calculated from the measured frequency of oscillation using the basic relation

where ω is the radian frequency of oscillation and CO is the oscillator’s total equivalent capacitance at the collector of Q1.
The capacitance CO is roughly

For example, a measurement taken on the author’s test oscillator produced the following results (a rearrangement of equation (1)):

Note that for the purposes of designing snubbers and selecting transient clamps, a value of CO = 1.8nF yields acceptable results when calculating L.
Calibration
Accumulated tolerances in oscillator components, as well as the performance of the transistor, affect the value of CO and therefore the accuracy of the previous calculations. While the approximate value of 1.8nF is entirely adequate for snubber designs, a potentially more exacting figure for the “correlation” capacitance is easily computed (without the need for a standard inductor) using the following method.
First, attach a 1µH to 10µH inductor between the collector of Q1 and a –48V bench supply (see Figure 4). To eliminate erradic readings caused by test lead inductance, bypass the –48V supply at the inductor. Measure the resulting frequency, f1. Now add a capacitor CX of 1nF to 4.7nF to Q1’s collector and measure the new frequency, f2. The two operating conditions are related by manipulating equation (1) to eliminate inductance. Thus



Figure 4. Attaching CX to the circuit of Figure 3 for testing oscillator capacitance.
The author’s setup measured f1 = 2.9376MHz and f2 = 1.5663MHz (CX = 4.7nF); from equation (5) CO was apparently 1.866nF, or about 3.5% higher than calculated from equation (2) and the components’ marked values.
This calibration method is independent of the test inductor, but limited by the accuracy of the extra capacitor, CX. A 5% silver mica unit is sufficient to give verification of equation (2). This figure improves if CX is first measured with an accurate capacitance meter to establish a more exacting value.
Calibration for Advanced Users
A series of measurements made with several CX calibration “standards” can help statistically improve the accuracy of CO, or at least increase the user’s faith in the perceived value. Again no “standard” inductor is necessary, only a fixed unit that doesn’t change value between readings.
A series of such measurements taken by the author are shown in Table 1, and the data are plotted in Figure 5. It is easy to see the straight-line relationship between total oscillator capacitance (CO + CX) and 1/ω2, and it is that relationship which allows us to graphically deduce CO from the x-axis intercept.
| CX (nF) | f (MHz) | 1/ω2 (Radians–2) |
| 0 | 2.9376 | 2.9353 • 10–15 |
| 1 | 2.4004 | 4.3962 • 10–15 |
| 2.2 | 2.0132 | 6.2498 • 10–15 |
| 3.3 | 1.7742 | 8.0470 • 10–15 |
| 4.7 | 1.5663 | 10.325 • 10–15 |
In this case there is fair graphical agreement with the values calculated from equations (2) and (5), as the line appears to cross zero at ≈1.8nF. A curve-fitting utility in the graphing program predicted an intercept of 1.813nF.
This method is really just an extension of the calculation made in equation (5); it’s just that equation (5) was a 2-point approximation, while here we have extended it to 5 points.
Measuring Inductance and Capacitance
A second purpose for plotting oscillator capacitance against 1/ω2 is that it also resolves distributed capacitance inherent in the backplane and wiring harness.
Using the method of Table 1 and Figure 5 as a starting point, suppose the oscillator is now connected to a backplane and the same sequence of measurements made as CX varies. To facilitate measurements, several CX capacitors are mounted on the test oscillator card and selected with a switch or jumpers. A new set of data as plotted in Figure 6 results.

Figure 5. Graphical extrapolation of oscillator capacitance and oscilator capacitance from a series of frequency measurements with different external capacitors.

Figure 6. Graphical extrapolation of backplane capacitance and oscilator capacitance from a series of frequency measurements with different external capacitors.
Again, with the aid of a straight edge or curve-fitting utility, the x-axis intercept is found to be 3.081nF. This value is the sum of the oscillator’s built-in capacitance CO, plus the capacitance contributed by the backplane and wiring harness. Removing CO, we find that

Note that the inductance calculation uses the frequency value found at CX = 0, but uses the projected capacitance of 3.081nF at 1/ω2 = 0.
Snubber Design
For Hot Swap controller circuits such as shown in Figure 1, it is well to size the snubbing capacitance C8 to be 10 times all other circuit capacitances combined. In Figure 1, capacitance is contributed by circuit board traces (small, usually neglected), D3 (400pF), and perhaps one of the input diodes (100pF in D2, for example). The largest contributor is Q1, weighing in at 1500pF under zero bias, and 250pF at 50V. Assuming 500pF as the effective value, the total capacitance to be snubbed in Figure 1 is approximately 1nF, leading us to a value of 10nF for the snubbing capacitor. If we include the backplane capacitance measured in Figure 6, a value of 10 • 2.268nF or ≈22nF is adequate.
The snubbing resistor R8 is sized so that the circuit Q is a conservative 0.1 and the effects of circuit capacitance are nullified. Q is given by the equation

Setting Q = 0.1 and rearranging equation (6) for our special case with C8 = 22nF and L = 1.6µH gives

This is where our measurement of “L” comes in handy—to compute the damping necessary to control Q. With standard values of R8 = 82Ω and C8 = 22nF, ringing is eliminated and overshoot is limited to less than 100VPK during initial insertion on a 48V supply.
Nevertheless, R8 and C8 have different values in Figure 1. C8 has been increased in value to serve as a hold up capacitor in the event the input supply collapses, thereby guaranteeing operation of the LT4250 circuit breaker and MOSFET shut-off. The operating Q of C8 and R8 in Figure 1 is ≈0.04.
Input Clamp, D3
Again referring to Figure 1, D3 is sized to handle the energy stored in the backplane and wiring harness inductance. Sticking with 1.6µH, suppose the peak input current reached 50A during a zero-ohm failure of C3. The energy stored in the –48V input inductance is given by

Examination of the SMAT70A data sheet reveals that this device handles in excess of 200mJ; thus it is adequate for this application.
The presence of distributed capacitance on the backplane and in the –48V wiring harness plays an interesting role. First, the snubber must be oversized to account for the hindrance of this extra capacitance as we saw in earlier calculations (equation (7)). Second, the distributed capacitance helps the clamp D3 by absorbing some of the inductive energy, although 1.268nF absorbs less than 5µJ in this example. From this we can conclude that any distributed “parasitic” capacitance affects the snubber design long before there is any need to account for it in the selection of a clamp.
Conclusion
The test oscillator described here is suitable for measuring backplane and wiring harness inductance in –48V systems in the range of 100nH to 100µH or more. Parasitic capacitance can be measured as well, over a range of less than 100pF to 5nF or more. If the circuit refuses to oscillate you can assume that either the inductance is well damped, or it is shunted by large value capacitances.
Notes
- This subject is treated in some detail in the LTC1647 data sheet, Figures 9, 10, and 11 inclusive.
- An hp 5210A Frequency Meter or any common counter gives adequate accuracy for most measurements.