ADM1070

量产

-48 V热插拔控制器,采用SOT-23封装,内置线性电流限制特性

产品技术资料帮助

ADI公司所提供的资料均视为准确、可靠。但本公司不为用户在应用过程中侵犯任何专利权或第三方权利承担任何责任。技术指标的修改不再另行通知。本公司既没有含蓄的允许,也不允许借用ADI公司的专利或专利权的名义。本文出现的商标和注册商标所有权分别属于相应的公司。

Viewing:

概述

  • 支持将电路板安全插入-48 V带电背板,或从带电背板移除
  • 典型电源范围为-36 V至-80 V
  • 能够耐受高达-200 V的瞬变电压(受外部元器件限制)
  • 精确可编程线性电流限制,可控制浪涌
  • 电流限制具有可编程超时
  • 电流限制超时后可自动重启
  • 连续7次自动重启后关断
  • 提供默认时序,无需振荡器电容
  • 单引脚欠压/过压检测
  • 可编程欠压/过压时间滤波器
  • 6引脚SOT-23小型封装
  • 欲了解更多信息,请参考数据手册

ADM1070 -48 V热插拔控制器设计用于中央交换局应用。它采用节省空间的SOT-23封装,仅占用8引脚SOIC解决方案25%的电路板面积。该器件采用线性电流控制方法,可保护电源免受涌入电流(电路板插入)和短路电流(电路板故障)损坏。在因板卡换位而需要调节电压级数时,ADM1070也能提供保护。在所有情况下,它都会限制电流。

应用

  • 中央交换局开关
  • -48 V 分布式电源系统
  • 负电源控制
  • ADM1070
    -48 V热插拔控制器,采用SOT-23封装,内置线性电流限制特性
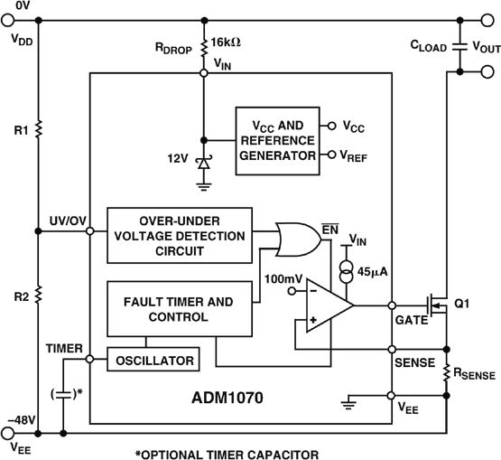
    ADM1070 Typical Application Diagram ADM1070 Functional Block Diagram
    添加至 myAnalog

    将产品添加到myAnalog 的现有项目或新项目中(接收通知)。

    创建新项目
    提问

    参考资料

    了解更多
    添加至 myAnalog

    Add media to the Resources section of myAnalog, to an existing project or to a new project.

    创建新项目

    软件资源

    找不到您所需的软件或驱动?

    申请驱动/软件

    最新评论

    需要发起讨论吗? 没有关于 ADM1070的相关讨论?是否需要发起讨论?

    在EngineerZone®上发起讨论

    近期浏览