AD9518-2

推荐用于新设计

6路输出时钟发生器,集成2.2 GHz VCO

产品技术资料帮助

ADI公司所提供的资料均视为准确、可靠。但本公司不为用户在应用过程中侵犯任何专利权或第三方权利承担任何责任。技术指标的修改不再另行通知。本公司既没有含蓄的允许,也不允许借用ADI公司的专利或专利权的名义。本文出现的商标和注册商标所有权分别属于相应的公司。

Viewing:

概述

  • 低相位噪声锁相环(PLL)
    • 片内VCO的调谐频率范围为2.05 GHz至2.33 GHz
    • 可选外部VCO/VCXO,最高达2.4 GHz
    • 1路差分或2路单端参考输入
    • 参考监控功能
    • 自动恢复和手动基准电压源切换/保持模式
    • 支持最高250 MHz的LVPECL、LVDS或CMOS基准
    • 可编程PFD路径延迟
    • 可选数字或模拟锁定检测
  • 3对1.6 GHz LVPECL输出
    • 每对输出共用1至32分频器和粗调相位延迟
    • 加性输出抖动:225 fs均方根值
    • 通道间偏斜成对输出小于10 ps
  • 上电时所有输出自动同步
  • 提供手动输出同步
  • 采用48引脚LFCSP封装

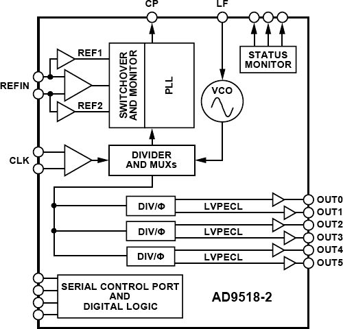
AD9518-2提供多路输出时钟分配功能,具有亚皮秒级抖动性能,并且集成片内PLL和VCO。片内VCO的调谐频率范围为2.05 GHz至2.33 GHz。也可以使用最高2.4 GHz的外部VCO/VCXO。

AD9518-2强调低抖动和相位噪声以实现数据转换器的优质性能,同时能够满足其他应用所需的严格相位噪声和抖动要求。

AD9518-2具有六个LVPECL输出(三对)。LVPECL输出的工作频率可达1.6 GHz。

对于需要额外输出、晶体参考输入、零延迟或EEPROM的应用以便在启动时自动配置,提供AD9520AD9522

此外,AD9516AD9517类似于AD9518,但具有不同的输出组合。

每对输出均有分频器,其分频比和粗调延迟(或相位)均可以设置。LVPECL输出的分频范围为1至32。

AD9518-2提供48引脚LFCSP封装,可以采用3.3 V单电源供电。将电荷泵电源(VCP)与5V电压相连时,可以使用外部VCO,它需要更宽的电压范围。独立的LVPECL电源可以为2.5 V至3.3 V(标称值)。

AD9518-2的额定工作温度范围为–40°C至+85°C工业温度范围。

应用

  • 低抖动、低相位噪声时钟分配
  • 10/40/100 Gb/s网络线路卡,包括SONET、同步以太网、OTU2/3/4
  • 前向纠错(G.710)
  • 为高速ADC、DAC、DDS、DDC、DUC、MxFE提供时钟
  • 高性能无线收发器
  • 自动测试设备(ATE)和高性能仪器仪表

1在本数据手册中泛指AD9518系列的所有器件。但是,使用AD9518-2时,它仅指AD9518系列的该特定器件。

AD9518-2
6路输出时钟发生器,集成2.2 GHz VCO
AD9518-2 Functional Block Diagram AD9518-2 Pin Configuration
添加至 myAnalog

将产品添加到myAnalog 的现有项目或新项目中(接收通知)。

创建新项目
提问

参考资料

了解更多
添加至 myAnalog

Add media to the Resources section of myAnalog, to an existing project or to a new project.

创建新项目

软件资源


硬件生态系统

部分模型 产品周期 描述
比较器 1
LTC6957 低相位噪声、双输出缓冲器 / 驱动器 / 逻辑转换器
锁相环(PLL)频率合成器 1
ADF4002 推荐用于新设计 鉴相器/PLL频率合成器
Modal heading
添加至 myAnalog

将产品添加到myAnalog 的现有项目或新项目中(接收通知)。

创建新项目

工具及仿真模型

ADIsimCLK设计与评估软件

ADIsimCLK是一款专门针对ADI公司的超低抖动时钟分配和时钟产生产品系列而开发的设计工具。无论是在无线基础设施、仪器仪表、网络、宽带、自动测试设备领域,还是在其它要求可预测时钟性能的应用,ADIsimCLK都能帮助您迅速开发、评估和优化设计。

打开工具

AD9587-x IBIS Models 1


评估套件

EVAL-AD9518-2

AD9518- 2评估板

特性和优点

  • 采用6 V壁式适配器和板载LDO稳压器,电源连接简便
  • LDO可轻松旁路以便测量电源
  • 8个交流耦合差分LVPECL SMA连接器
  • 2个交流耦合LVPECL差分接头
  • 2个直流耦合差分LVDS SMA连接器,可重新配置到四个CMOS SMA连接器
  • 2个直流耦合LVDS差分接头,可重新配置到四个CMOS连接器
  • SMA连接器用于
    2个参考输入
    电荷泵输出
    时钟分配输入
  • 通过USB接口连接PC
  • 基于Microsoft Windows的评估软件,具有简单的图形用户界面
  • 板载PLL环路滤波器
  • 通过I/O接头轻松访问数字I/O和诊断信号
  • 诊断信号通过状态LED显示

产品详情

AD9516-x、AD9517-x和AD9518-x均为低噪声PLL时钟频率合成器,集成了VCO、时钟分频器和多达14个输出。AD9516具有自动保持和灵活的参考输入电路,支持非常平稳的参考时钟切换。AD9516系列还提供用于外部VCXO的必要配置。

AD9516评估板是一款紧凑、易于使用的平台,可用来评估AD9516的全部特性。AD9516、AD9517和AD9518的不同之处在于封装尺寸和输出数量。AD9517和AD9518的评估软件主窗口反映了较少输出,但所有器件的操作均相同。

请将本用户指南与AD9516、AD9517和AD9518数据手册配合使用。

EVAL-AD9518-2
AD9518- 2评估板

最新评论

需要发起讨论吗? 没有关于 AD9518-2的相关讨论?是否需要发起讨论?

在EngineerZone®上发起讨论

近期浏览