AD608

量产

低功耗混频器/限幅器/RSSI 3 V接收机IF子系统

产品技术资料帮助

ADI公司所提供的资料均视为准确、可靠。但本公司不为用户在应用过程中侵犯任何专利权或第三方权利承担任何责任。技术指标的修改不再另行通知。本公司既没有含蓄的允许,也不允许借用ADI公司的专利或专利权的名义。本文出现的商标和注册商标所有权分别属于相应的公司。

Viewing:

概述

  • 混频器
    1 dB压缩点:−15 dBm
    IP3:−5 dBm
    转换增益:24 dB
    输入带宽:>500 MHz
  • 对数/限幅放大器
    RSSI范围:80 dB
    相位稳定度:±3°(80 dB范围内)
  • 低功耗
    3 V电源时为21 mW
    CMOS兼容关断模式:300 μW(典型值)
    使能/禁用时间:200 ns

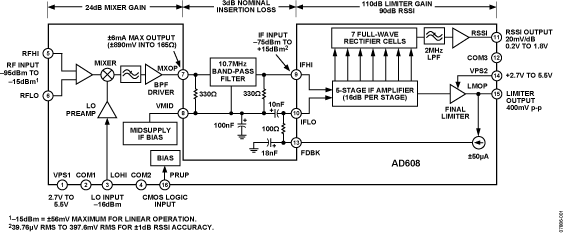
AD608提供一个低功耗、低失真、低噪声混频器和一个采用逐次检测技术的完整单芯片对数/限幅放大器。此外,AD608提供80 dB动态范围的高速接收信号强度指示(RSSI)输出以及硬限幅输出。RSSI输出来自一个二极点后解调低通滤波器,提供0.2 V至1.8 V的可加载输出电压。AD608采用2.7 V至5.5 V单电源供电,3 V工作电压下的典型功耗为21 mW。

RF和本振(LO)带宽均超过500 MHz。在典型的IF应用中,AD608可以接受240 MHz表面声波(SAW)滤波器的输出,以24 dB的转换增益(ZIF = 165 Ω)将其下变频到标称10.7 MHz IF频率。AD608的对数/限幅放大器部分可以处理低频(LF)至30 MHz的任何IF信号。

混频器为双平衡吉尔伯特混频器,在−95 dBm至−15 dBm的RF输入范围内线性工作,三阶交调截点标称值为−5 dBm。片上LO前置放大器只需要−16 dBm的LO驱动。混频器的电流输出驱动一个反向端接的业界标准10.7 MHz、330 Ω混频器。

对数调整的标称动态范围为:当IF放大器的正弦输入为−75 dBm时,输出为+0.2 V;当输入为+5 dBm时,输出为+1.8 V。超出此范围时,对数一致性典型值为±1 dB。对数斜率与电源电压成比例。反馈环路自动将第一级的输入失调电压抵消至微伏以下水平。

AD608限幅器提供400 mV p-p下的硬限幅信号输出。限幅放大器相对于该输出的电压增益超过100 dB。转换时间为11 ns;对于−75 dBm至+5 dBm范围内的信号,10.7 MHz时相位稳定在±3°以内。

AD608由CMOS逻辑电平电压输入使能,响应时间为200 ns。禁用时,待机功耗在400 ns内降至300 μW。

采用2.7 V至5.5 V电源时,额定温度范围为−25°C至+85°C的工业温度范围;采用3.0 V至5.5 V电源时,额定温度范围为−40°C至+85°C该器件采用16引脚塑封SOIC封装。

AD608
低功耗混频器/限幅器/RSSI 3 V接收机IF子系统
AD608 Functional Block Diagram AD608 Pin Configuration
添加至 myAnalog

将产品添加到myAnalog 的现有项目或新项目中(接收通知)。

创建新项目
提问

参考资料

了解更多
添加至 myAnalog

Add media to the Resources section of myAnalog, to an existing project or to a new project.

创建新项目

软件资源

找不到您所需的软件或驱动?

申请驱动/软件

工具及仿真模型

ADIsimRF

ADIsimRF是一款简单易用的RF信号链计算工具。可以计算和导出多达50级的信号链级联增益、噪声、失真和功耗并绘制其曲线。ADIsimRF还包括丰富的ADI射频和混合信号元件的器件模型数据库。

打开工具

ADIsimPLL™

ADIsimPLL可以对ADI公司最新的高性能PLL产品进行快速、可靠的评估。它是目前最全面的PLL频率合成器设计和仿真工具,可实现所有对PLL性能有显著影响的重要非线性效应仿真。ADIsimPLL可以免去设计过程中的至少一项重复劳动,从而加快上市速度。

打开工具

评估套件

EVAL-AD608

AD608 评估板

产品详情

EVAL-AD608EBZ是一款配置齐全、基于FR4的4层评估板。它拥有RF输入、LO输入、限幅器输出、鉴频器输入、RSSI输出、采用单端设置的上电连接。通过VPOS和GND测试点线夹引线可获得+3V/7.3 mA电源;工作电压范围为+2.7至+5.5V。

EVAL-AD608
AD608 评估板

最新评论

近期浏览