HMC977
推荐用于新设计I/Q下变频器,采用SMT封装,20 - 28 GHz
- 产品模型
- 2
概述
- 转换增益:14 dB(典型值)
- 镜像抑制:典型值21 dBc(20 GHz至26.5 GHz时)
- 2× LO至RF隔离:45 dB(典型值,20 GHz至26.5 GHz时)
- 噪声系数:2.5 dB(典型值,20 GHz至26.5 GHz时)
- 输入IP3:1 dBm(典型值,20 GHz至26.5 GHz时)
- LO驱动范围:2 dBm至6 dBm
- 24引脚4 mm x 4 mm LFCSP封装
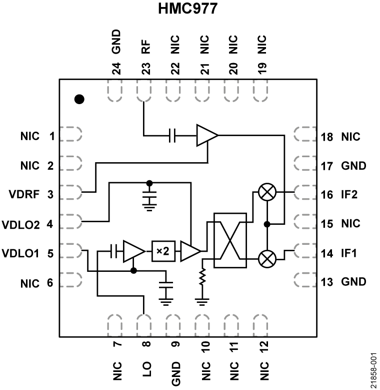
HMC977LP4E是一款紧凑型GaAs MMIC I/Q下变频器,采用符合RoHS标准的无引脚SMT封装。 该器件提供14 dB的小信号转换增益、2.7 dB的噪声系数和21 dBc的镜像抑制性能。 HMC977LP4E采用LNA,后接由有源x2倍频器驱动的镜像抑制混频器。 该镜像抑制混频器使得LNA之后无需使用滤波器,并可消除镜像频率下的热噪声。 它具有I和Q混频器输出,所需外部90°混合型器件用于选择所需边带。 HMC977LP4E是混合型镜像抑制混频器下变频器组件的小型替代器件,兼容表贴制造技术。
应用
- 点对点和点对多点无线电
- 军用雷达、EW和ELINT
- 卫星通信
参考资料
产品选型指南 1
质量文档 3
磁带和卷轴规格 1
ADI 始终高度重视提供符合最高质量和可靠性水平的产品。我们通过将质量和可靠性检查纳入产品和工艺设计的各个范围以及制造过程来实现这一目标。出货产品的“零缺陷”始终是我们的目标。查看我们的质量和可靠性计划和认证以了解更多信息。
| 产品型号 | 引脚/封装图-中文版 | 文档 | CAD 符号,脚注和 3D模型 |
|---|---|---|---|
| HMC977LP4E | 24-Lead QFN (4mm x 4mm w/ EP) | ||
| HMC977LP4ETR | 24-Lead QFN (4mm x 4mm w/ EP) |
| 产品型号 | 产品生命周期 | PCN |
|---|---|---|
|
3月 29, 2023 - 22_0048 Addition of ASE Korea as an Alternate Assembly Site for Select LFCSP Products |
||
| HMC977LP4E | 量产 | |
| HMC977LP4ETR | 量产 | |
|
9月 4, 2015 - 15_0172 HMC977LP4E Data Sheet Specification Change |
||
| HMC977LP4E | 量产 | |
| HMC977LP4ETR | 量产 | |
这是最新版本的数据手册
软件资源
找不到您所需的软件或驱动?
申请驱动/软件工具及仿真模型
S-参数 1
ADIsimRF
ADIsimRF是一款简单易用的RF信号链计算工具。可以计算和导出多达50级的信号链级联增益、噪声、失真和功耗并绘制其曲线。ADIsimRF还包括丰富的ADI射频和混合信号元件的器件模型数据库。
打开工具