Easy Drive Delta-Sigma ADCs Deliver Powerful Features and Reduce Design Effort
Easy Drive Delta-Sigma ADCs Deliver Powerful Features and Reduce Design Effort
著者
Mark Thoren
2007年03月01日
Introduction
Easy Drive™ delta-sigma ADCs are rich in features but easy to use. The Easy Drive feature simplifies or eliminates active amplification or filtering at the inputs. Even the software interface is significantly less complicated than other ADCs (see sidebar on page 6). Overall, much of the traditional complexity around an ADC, such as external components and software timing, is simply gone, saving significant design time.
Table 1 lists the features of the 18 available Easy Drive devices, including 1-, 4- or 16-channel versions with I2C or SPI interfaces. The 24-bit devices suit very high performance applications, while 16-bit devices are more general-purpose. A programmable gain amplifier (PGA) is available on the 16-bit devices for intermediate requirements or where several input ranges need to be accommodated.
| Part Number | # Input | Interface | Bits | Temp | PGA | 2× | Package |
| LTC2480 | 1 | SPI | 16 | ✓ | ✓ | ✓ | 3mm × 3mm DFN |
| LTC2481 | 1 | I2C | 16 | ✓ | ✓ | ✓ | 3mm × 3mm DFN |
| LTC2482 | 1 | SPI | 16 | 3mm × 3mm DFN | |||
| LTC2483 | 1 | I2C | 16 | 3mm × 3mm DFN | |||
| LTC2484 | 1 | SPI | 24 | ✓ | ✓ | 3mm × 3mm DFN | |
| LTC2485 | 1 | I2C | 24 | ✓ | ✓ | 3mm × 3mm DFN | |
| LTC2486 | 2/4 | SPI | 16 | ✓ | ✓ | ✓ | 3mm × 4mm 14DFN |
| LTC2487 | 2/4 | I2C | 16 | ✓ | ✓ | ✓ | 3mm × 4mm 14DFN |
| LTC2488 | 2/4 | SPI | 16 | 3mm × 4mm 14DFN | |||
| LTC2489 | 2/4 | I2C | 16 | 3mm × 4mm 14DFN | |||
| LTC2492 | 2/4 | SPI | 24 | ✓ | ✓ | 3mm × 4mm 14DFN | |
| LTC2493 | 2/4 | I2C | 24 | ✓ | ✓ | 3mm × 4mm 14DFN | |
| LTC2494 | 8/16 | SPI | 16 | ✓ | ✓ | ✓ | 5mm × 7mm QFN |
| LTC2495 | 8/16 | I2C | 16 | ✓ | ✓ | ✓ | 5mm × 7mm QFN |
| LTC2496 | 8/16 | SPI | 16 | 5mm × 7mm QFN | |||
| LTC2497 | 8/16 | I2C | 16 | 5mm × 7mm QFN | |||
| LTC2498 | 8/16 | SPI | 24 | ✓ | ✓ | 5mm × 7mm QFN | |
| LTC2499 | 8/16 | I2C | 24 | ✓ | ✓ | 5mm × 7mm QFN |
Easy Drive Technology Simplifies Measurement of High Impedance Sensors
Delta-Sigma ADCs, with their high accuracy and high noise immunity, are ideal for directly measuring many types of sensors. Nevertheless, input sampling currents can overwhelm high source impedances or low bandwidth, micropower signal conditioning circuits. Easy Drive solves this problem by balancing the input currents, thus simplifying or eliminating the need for signal conditioning circuits.
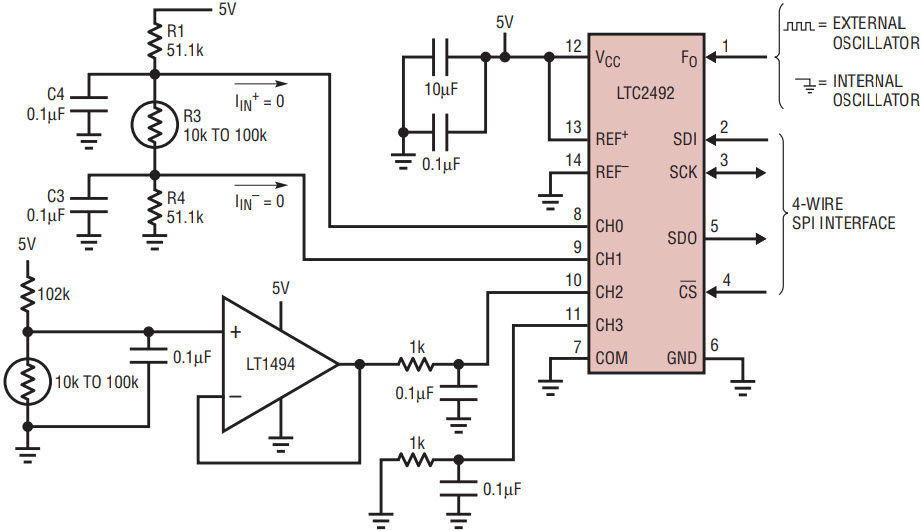
A common application for a delta-sigma ADC is thermistor measurement. Figure 1 shows two examples of thermistor digitization benefiting from Easy Drive technology. The first circuit (applied to input channels CH0 and CH1) uses two equal reference resistors that set the input common mode voltage equal to the reference common mode voltage and balance the differential input source resistance. If reference resistors R1 and R4 are exactly equal, the input current is zero and no errors result. If these resistors have a 1% tolerance, the maximum error in measured resistance is 1.6Ω due to a shift in common mode voltage, far less than the 1% error of the reference resistors themselves. No amplifier is required, making this an ideal solution in micropower applications.

Figure 1. Easy Drive ADCs simplify measurement of high impedance sensors.
Easy Drive also enables very low power, low bandwidth amplifiers to drive the input of the LTC2492. As shown in Figure 1, CH2 is driven by an LT1494. The LT1494 has excellent DC specs for an amplifier with 1.5µA supply current, offering maximum offset voltage of 150µV and an open loop gain of 100,000. However, its 2kHz bandwidth makes it unsuitable for driving conventional delta-sigma ADCs. Adding a 1kΩ, 0.1µF filter solves this problem by providing a charge reservoir that supplies the LTC2492 instantaneous current, while the 1kΩ resistor isolates the capacitive load from the LT1494. The input sampling current of conventional delta-sigma ADCs leads to DC errors as a result of incomplete settling in the external RC network. Linear Technology’s Easy Drive technology cancels the differential input current. By balancing the negative input (CH3) with a 1kΩ-0.1µF RC network, errors due to the common mode input current are cancelled.
Complete Easy Drive Delta-Sigma Family
Easy Drive ADCs are at home in a vast array of applications. The 24-bit, 16-channel LTC2498 with integrated temperature sensor is ideal for high performance data acquisition systems. It can directly digitize thermocouples without any signal conditioning and provide cold junction compensation. It can also directly measure low level strain gage outputs. At the same time it can handle industrial sensor voltages with the addition of a simple resistive divider—no active circuitry required.
The 16-bit, 16-channel devices are suitable for measuring voltages and currents on large circuit boards that have several high current supplies. Up to 16 ground referred measurements can be taken if the COM pin is grounded to a common point for all supplies. Using the inputs deferentially (up to 8 differential input channels) allows high side sensing of current shunts as long as the shunt common mode voltage is less than or equal to the ADCs’ supply voltage. Differential measurements also allow voltages to be sensed remotely, eliminating errors due to large ground currents.
Another big advantage of using a delta-sigma ADC for power supply measurements is the very strong rejection of noise and switching transients. The ADC’s internal SINC4 filter, in conjunction with a simple 1-pole filter at the ADC input, is adequate to attenuate switching power supply noise below the ADC noise floor. What is left is an extremely accurate measurement of the DC value of the power supply voltage or current.
The single channel LTC2482 is ideal for cost sensitive applications such as portable medical devices and consumer products. Don’t be fooled by its relatively low cost—it is essentially a perfect 16-bit ADC that shares the same 600nV input noise floor as the 24-bit parts. This means it would also be ideal for a 4½ digit handheld or bench-top voltmeter with a ±1 count linearity specification.
Automatic Offset Calibration of External Buffers/Amplifiers
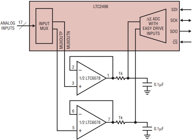
In addition to the Easy Drive input current cancellation, the 16-channel Easy Drive ADCs allow an external amplifier to be inserted between the multiplexer output and the ADC input (see Figure 2). This is useful in applications where balanced source impedances are not possible or where the source impedance is very high. One pair of external buffers/amplifiers can be shared between all 17 analog inputs. The LTC2498 performs an internal offset calibration every conversion cycle in order to remove the offset and drift of the ADC. This calibration is performed through a combination of front end switching and digital processing. Since the external amplifier is placed between the multiplexer and the ADC, it is inside this correction loop. This results in automatic removal of the offset and offset drift of the external amplifier.

Figure 2. External buffers provide high impedance inputs and amplifier offsets are automatically cancelled.
The LTC6078 is an excellent amplifier for this function. It operates with supply voltages as low as 2.7V and its voltage noise level is a low 18nV/√Hz. The LTC2498’s Easy Drive inputs allow an RC network to be added directly to the output of the LTC6078. The capacitor reduces the magnitude of the current spikes seen at the input to the ADC and the resistor isolates the capacitor load from the op amp output enabling stable operation.
Software Interface
The simplicity of the analog interfacing requirements of Linear Technology’s Easy Drive ADCs is matched by the simplicity of their serial interface. The No Latency architecture eliminates the annoyance of having to discard readings after switching channels on the multichannel devices. The start of conversion is directly controlled by the serial interface, so external signal conditioning or sensor excitation can be switched in at the proper time. The implicit offset and gain calibration that takes place in every conversion eliminates the need for complicated internal register set or calibration cycles. Communication for both the SPI and I2C interface parts is a simple read/write operation where data from one conversion is read as the configuration for the next channel is programmed into the ADC.
Figure 3 shows the data input/output operation for the LTC2498. This is the SPI-interface ADC with the most channels and features—other SPI parts have similar interfaces.

Figure 3. SPI interface, configuration and data output timing
Figure 4 shows the data input/output operation for the LTC2499. Likewise, this is the most feature-laden I2C part—other I2C parts have similar interfaces. Figure 5 shows the details of writing the channel and configuration to the input registers.

Figure 4. I2C conversion sequence

Figure 5. I2C configuration and data output timing
To help the software/firmware designer get started, see the side bar for C code drivers for basic communications with the LTC2448 and LTC2449. These functions can be easily ported to any C compiler and can easily be adapted to the other Easy Drive ADCs.
Sample Code Drivers for Basic Communications with the LTC2448 and LTC2449
//Make sure this structure applies in the
//context of the following functions.
struct fourbytes // Define structure of four consecutive bytes
{ // To allow byte access to a 32-bit int or float.
int8 te0; //
int8 te1; // The make32() function in some compilers will
int8 te2; // also work, but a union of 4 bytes and a 32-bit int
int8 te3; // is more portable because it is standard C.
}
// Some defines for I2C communication
#define READ 0x01 // bitwise OR with address for read or write
#define WRITE 0x00
/***************************************************************
Blocking version of read_LTC2498() function. When called, it will wait for the LTC2498 to finish converting and then read data. The longest this function should ever take to return is the maximum conversion time of the LTC2498. It is a good idea to use a watchdog when your program has blocking functions like this.
The spi_readwrite() function simultaneously reads and writes an 8-bit byte from the SPI port. Most compilers that support processors that have a hardware SPI port have a similar function.
As a starting point, configure the SPI port for data transitions on the falling clock edge, valid on the rising edge.
Arguments: channel - channel to program for the next conversion
config - configuration bits for next conversion
Returns: 32 bit word from the LTC2498 when the conversion finishes
****************************************************************/
Int32 read_LTC2498(char channel, char config);
{
//Create a union of the four-byte structure and a 32-bit
//signed integer.
union // adc_code.bits32 all 32 bits
{ // adc_code.by.te0 byte 0
signed int32 bits32; // adc_code.by.te1 byte 1
struct fourbytes by; // adc_code.by.te2 byte 2
} adc_code; // adc_code.by.te3 byte 3
output_low(CS_); // Lower Chip Select, enabling serial port
while(input(SDO)); // Wait for SDO to go low. You can also put a
// timeout here in case something bad happens
adc_code.by.te3 = spi_readwrite(channel);
adc_code.by.te2 = spi_readwrite(config);
adc_code.by.te1 = spi_readwrite(0);
adc_code.by.te0 = spi_readwrite(0);
return adc_code.bits32;
} // end of read_LTC2498()
/***************************************************************
Non-blocking version of read_LTC2498() function. When called, it will see if the LTC2498 has finished converting. If so, data will be read and returned. If not, zero will be returned. Since all zeros is NOT a valid code from the LTC2498, the calling program can ignore the return result if zero.
Arguments: channel - channel to program for the next conversion
config - configuration bits for next conversion
Returns: 32 bit word from the LTC2498 if conversion is done, zero if not.
****************************************************************/
Int32 read_LTC2498(char channel, char config);
{
//Create a union of the four byte structure and a 32 bit
//signed integer.
union // adc_code.bits32 all 32 bits
{ // adc_code.by.te0 byte 0
signed int32 bits32; // adc_code.by.te1 byte 1
struct fourbytes by; // adc_code.by.te2 byte 2
} adc_code; // adc_code.by.te3 byte 3
output_low(CS_); // Lower Chip Select, enabling serial port
while(input(SDO)); // Wait for SDO to go low. You can also put a timeout here in case something bad happens
adc_code.by.te3 = spi_readwrite(channel);
adc_code.by.te2 = spi_readwrite(config);
adc_code.by.te1 = spi_readwrite(0);
adc_code.by.te0 = spi_readwrite(0);
return adc_code.bits32;
} // end of read_LTC2498()
/***************************************************************
Non-blocking read_LTC2499() function.
the i2c_xxxx() functions do the following:
void i2c_start(void): generate an i2c start or repeat start condition
void i2c_stop(void): generate an i2c stop condition
char i2c_read(boolean): return 8 bit i2c data while generating an ack or nack
boolean i2c_write(): send 8 bit i2c data and return ack or nack from slave device
These functions are very compiler specific, and can use either a hardware i2c port or software emulation of an i2c port. This example uses software emulation.
A good starting point when porting to other processors is to write your own i2c functions. Note that each processor has its own way of configuring the i2c port, and different compilers may or may not have built-in functions for the i2c port.
Arguments: addr - LTC2499 I2C address
channel - channel to program for the next conversion
config - configuration bits for next conversion
Returns: 32 bit word from the LTC2499 if conversion is done, zero if not.
*****************************************************************/
signed int32 read_LTC2499(char addr, char channel, char config)
{
union // adc_code.bits32 all 32 bits
{ // adc_code.by.te0 byte 0
signed int32 bits32; // adc_code.by.te1 byte 1
struct fourbytes by; // adc_code.by.te2 byte 2
} adc_code; // adc_code.by.te3 byte 3
//Start communication with LTC2481:
i2c_start();
if(i2c_write(addr | WRITE))// If no acknowledge, return zero
{
i2c_stop();
return 0;
}
i2c_write(channel);
i2c_write(config);
i2c_start();
i2c_write(addr | READ);
adc_code.by.te3 = i2c_read();
adc_code.by.te2 = i2c_read();
adc_code.by.te1 = i2c_read();
qadc_code.by.te0 = i2c_read();
i2c_stop();
return adc_code.bits32;
} // End of read_LTC2499()3
/***************************************************************
Note: you can create a non-blocking version of this function by repeatedly attempting to write the LTC2499 address, sending a stop condition if there is no acknwoledge to keep the bus free. When the LTC2499 acknowledges, read the data and return.
****************************************************************/
Try this Trick!
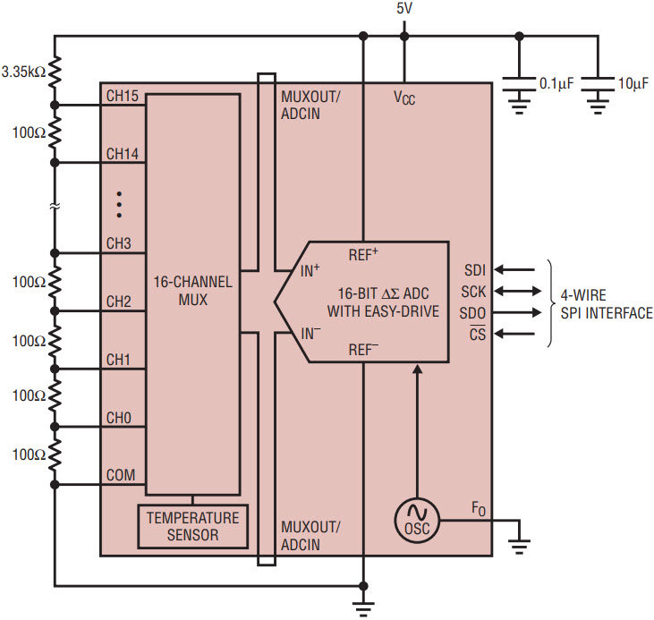
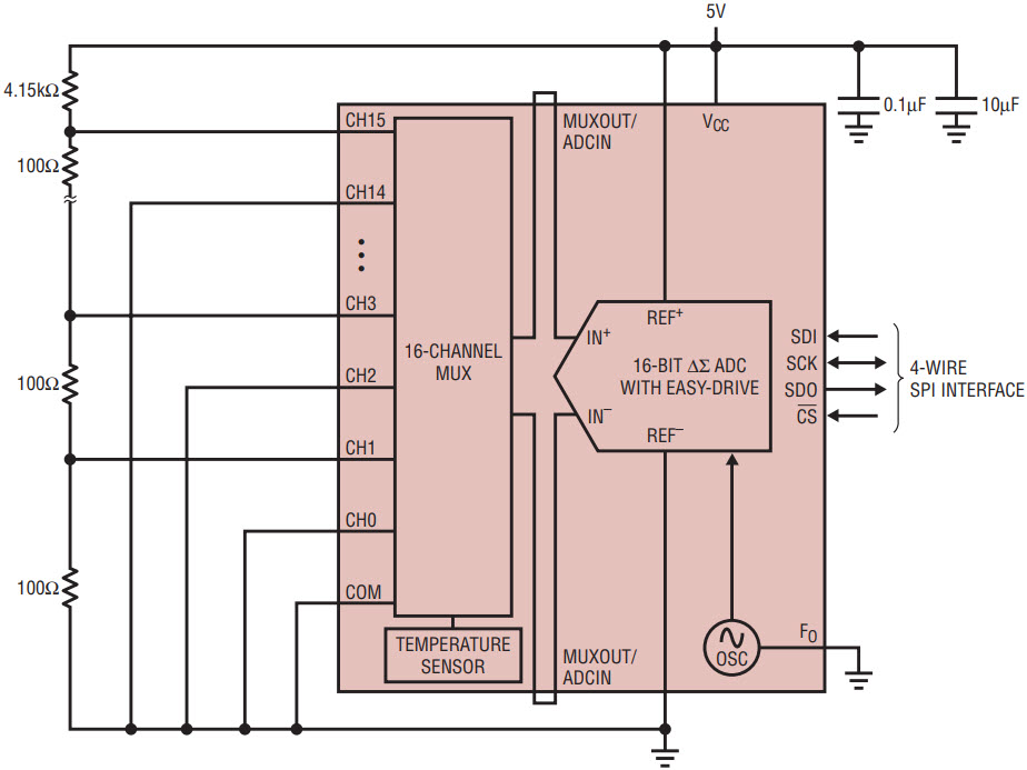
While the Easy Drive serial interface is easy to program—just read the data for sample N while programming the channel for sample N+1—it can still be tricky to figure out what was just read when looking at a microcontroller’s registers through a debugger. Here is a hardware trick that can significantly reduce code design headaches. Figure 6 shows a simple circuit that applies a known voltage to each single-ended input. With the values shown, CH0 has a voltage of 101mV, CH1 202mV, and so on up to CH15, which produces 1.616V. Figure 7 shows the equivalent circuit for differential inputs. Use this setup to quickly sort out which SDI word is associated with each input channel.

Figure 6. Use this setup to quickly sort out which SDI word is associated with each input channel.

Figure 7. Use this setup to quickly sort out which SDI word is associated with each differential input channel.
著者について
Mark Thoren joined Linear Technology (now part of Analog Devices) in 2001 as an applications engineer supporting precision data converters. He’s since held various roles in mixed-signal applications including developing ev...
この記事に関して
製品
製造中
PGA、Easy DriveおよびI2Cインタフェース付き16ビット2/4チャネル・デルタシグマ ADC
製造中
Easy Drive入力電流キャンセル機能およびI2Cインターフェイス付き16ビット2/4チャネル・デルタシグマ ADC
製造中
PGAおよびEasy Drive入力電流キャンセル機能付き16ビット2/4チャネル・デルタシグマ ADC
マイクロパワー、高精度、デュアル/クワッドCMOSレール・トゥ・レール入出力オペアンプ
Easy Drive入力電流キャンセル機能およびI2Cインタフェース付き24ビット8/16チャネル・デルタシグマADC
Easy Drive入力電流キャンセル機能付き24ビット8/16チャネル・デルタシグマ ADC
Easy Drive入力電流キャンセル機能付き24ビット2/4チャネル・デルタシグマ ADC
Easy Drive入力電流キャンセル機能付き16ビット デルタシグマ ADC
速度/分解能を選択可能な24ビット高速8チャネル/16チャネル デルタシグマ ADC
速度/分解能を選択可能な24ビット高速8チャネル/16チャネル デルタシグマ ADC
最大1.5μA、シングル/デュアル/クワッド高精度レール・トゥ・レール入力および出力オペアンプ
Easy Drive入力電流キャンセル回路内蔵の16ビットΔΣ A/Dコンバータ
Easy Drive入力電流キャンセル機能付き24ビット・デルタシグマ ADC
Easy Drive入力電流キャンセル機能およびI2C インタフェース付き16ビット・デルタシグマADC
16-Bit ADC with Easy Drive Input Current Cancellation and I2C Interface
Easy Drive 入力電流キャンセル機能およびI2Cインタフェース付き24ビット・デルタシグマADC
Easy Drive入力電流キャンセル機能付き16ビット8/16チャネル・デルタシグマ ADC
Easy Drive入力電流キャンセル機能およびI2Cインターフェイス付き16ビット8/16チャネル・デルタシグマ ADC
Easy Drive入力電流キャンセル機能付き16ビット2/4チャネル・デルタシグマ ADC
Easy Drive入力電流キャンセル機能およびI2Cインタフェース付き24ビット2/4チャネル・デルタシグマ ADC
PGAおよびEasy Drive入力電流キャンセル機能付き16ビット8/16チャネル・デルタシグマ ADC
PGA、Easy DriveおよびI2Cインターフェイス付き16ビット8/16チャネル・デルタシグマ ADC