概要
設計リソース
評価用ボード
型番に"Z"が付いているものは、RoHS対応製品です。 本回路の評価には以下の評価用ボードが必要です。
- DEMO-AD5700D2Z ($121.82) Complete 4 mA to 20 mA Loop Powered Field Instrument with HART Interface
デバイス・ドライバ
コンポーネントのデジタル・インターフェースとを介して通信するために使用されるCコードやFPGAコードなどのソフトウェアです。
機能と利点
- Complete 4mA to 20mA loop powered field instrument
- HART compliant interface
- Registered by HART Communication Foundation (HFC)
- Low power, small footprint
製品カテゴリ
マーケット & テクノロジー
使用されている製品
参考資料
-
CN-0267:HART インターフェースを備えたフル機能の4 MA~20 MA ループ電源フィールド計測器2013/02/18PDF1109 kB
回路機能とその特長
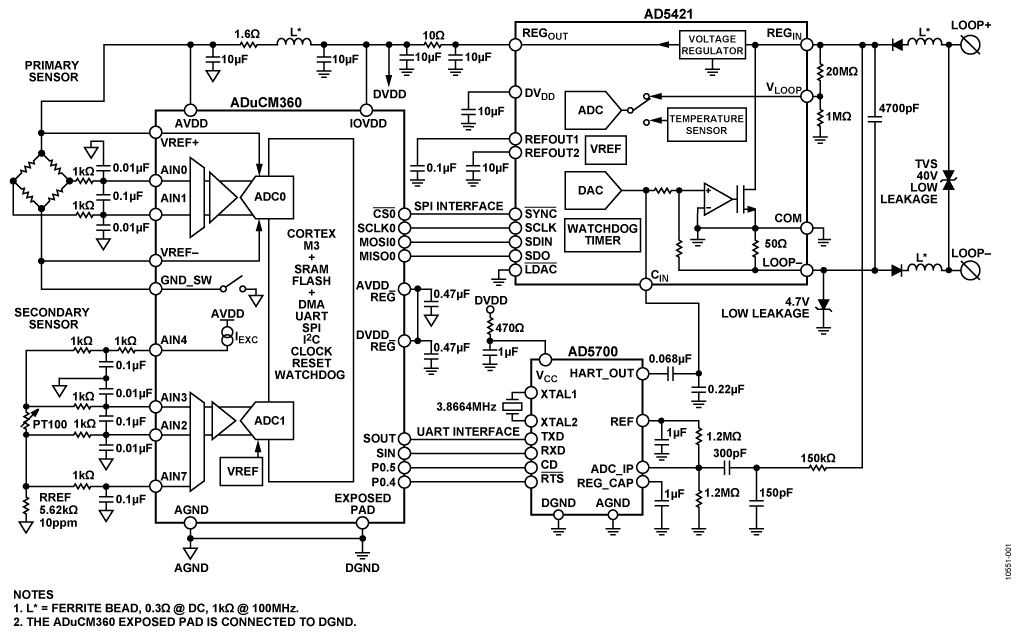
図 1 に示す回路は、4 mA~20 mA のアナログ出力とHART® (Highway Addressable Remote Transducer)インターフェースを備 えた、スマート機能搭載の工業用ループ電源フィールド計測器の 全体像です。HART はデジタル双方向通信方式で、標準の4 mA~ 20 mA アナログ電流信号上で、1 mAp-p の周波数シフトキー (FSK)で信号を変調します。これによって、リモート・キャリ ブレーション、故障の取調べ、プロセス変数の送信など、温度制 御や圧力制御等のアプリケーションに必要な機能を実現するこ とができます。
この回路は、HCF(HART Communication Foundation)による適 合試験と検証が行われた、登録済みの回路です。正式に登録さ れているため、この回路のコンポーネントの一部もしくはすべて を安心して回路設計にご利用いただけます。
この回路は、ADUCM360(超低消費電力の高精度アナログ・マイ クロコントローラ)、AD5421(16 ビットの4 mA~20 mA ループ 電源D/A コンバータ(DAC))、 AD5700(業界で最も消費電力 が少なく最も小型のHART 対応IC モデム)を使用しています。


回路説明
アナログ・フロントエンド・インターフェース
ADuCM360アナログ・フロントエンドには、2個の高性能24ビット・シグマ・デルタ(ΣΔ)A/Dコンバータ(ADC)が組み込まれています。また、そのほかにも、プログラマブル・ゲイン計装アンプ、高精度バンドギャップ・リファレンス、プログラマブル電流ソース、プログラマブル・マルチプレクサなど多くの機能が組み込まれています。このフロントエンドを使用すれば、圧力センサー・ブリッジ、抵抗温度センサー、熱電対といった複数のアナログ・センサーや、工業用に使われているその他さまざまなタイプのセンサーに直接接続することができます。
図1に示す回路は、プライマリにブリッジタイプのセンサーとセカンダリに抵抗タイプの温度センサーの接続例を示していますが、フレキシブルなADuCM360フロントエンドを使用すれば、ほかにもさまざまな構成が可能であり、あらゆるタイプの高精度アナログ・センサー・アプリケーションに対応することができます。
プライマリセンサー入力
ADuCM360オンチップADC(ADC0)はフィールド計測器の プライマリセンサーの測定を行います。これは、図1ではブリッジ・トランスデューサとして示されています。センサーは、システムの電磁干渉耐性を改善するために、RCフィルタ・ネットワーク経由でアナログ入力ピンAIN0とAIN1に接続します。フィルタのコモンモード帯域幅は約16 kHzで、差動モード帯域幅は800 Hzです。
ADuCM360のVREF+およびVREF電圧リファレンス入力はブリッジの励起電圧を検出し、これによってレシオメトリックモードで回路を動作させ、センサーの電源電圧の厳密な値に左右されることなく測定できます。オンチップ・グラウンド・スイッチはブリッジ電源を動的に分離でき、必要に応じてアプリケーションの消費電力を低減します。
セカンダリセンサー入力
この回路は、白金(Pt)の100 Ω測温抵抗体(RTD)をセカンダリセンサーとして使用しています。RTDはプライマリセンサーの温度を検出できるため、必要に応じてプライマリセンサーの温度補正を行うことができます。
ADuCM360のプログラマブル電流源は、AIN4ピン経由でRTDに電流を供給します。ADuCM360のADC1は、差動入力設定のAIN3ピンとAIN2ピンを使用して、RTDの電圧を測定します。RTDを流れる電流の正確な値は精密抵抗(PREF)によって検出され、AIN7ピンを使用してADC1が測定します。ADC1は、オンチップのバンドギャップ電圧リファレンスを使用します。
デジタル・データ処理、アルゴリズム、通信
すべてのフィールド計測器のデジタル機能はADuCM360の 32ビットARM Cortex™ M3 RISCプロセッサが提供します。このプロセッサには、128 kバイトの不揮発性フラッシュ/EEメモリ、8 kバイトのSRAM、そして有線(2×SPI、UART、I2C)通信ペリフェラルに対応した11チャンネルのダイレクト・メモリ・アクセス(DMA)コントローラが組み込まれています。
デモ・ソフトウェアは、初期化と設定、アナログ入力からのデータの処理、アナログ出力の制御、HART通信を行います。
アナログ出力
AD5421は、低消費電力の高精度16ビットDACと、4 mA~20 mAのループ電源を使用する出力ドライバを内蔵しており、フィールド計測器のアナログ出力に必要な、あらゆる機能を提供します。
AD5421は、SPIインターフェース経由でADuCM360コントローラに接続します。
AD5421には、4 mA~20 mAのループに関係するさまざまな診断機能も含まれています。補助ADCは、 VLOOPピンに接続した 20 MΩ/1 MΩ抵抗分圧器経由で、計測器のループ端子の電圧を測定することができます。また、このADCは、組込みセンサー経由でチップ温度を測定することもできます。ADuCM360コントローラはAD5421のすべての診断を設定して読み出すことができますが、AD5421を自律的に動作させることもできます。
一例を挙げると、コントローラとAD5421間の通信に失敗した場合、所定の時間が経過すると、AD5421は、そのアナログ出力を自動的に3.2mAのアラーム電流に設定します。このアラーム電流は、フィールド計測器が正常に動作しなかったことをホストに知らせます。
HART通信の乱れを防ぐために、出力電流の値が別の値へ変化するときいかなる変化もすべてソフトウェアが制御します(「アナログ変化率」の項を参照)。
HART通信
AD5700は、フル機能のHART FSKモデムを内蔵しています。このモデムは標準UARTインターフェース経由でADuCM360コントローラに接続し、送信要求(RTS)信号とキャリア検出(CD)信号が供給されます。
HART出力は0.068 μF/0.22 μFの容量分圧器によって必要な振幅にスケーリングされてAD5421のCINピンに送られます。ここで、DAC出力と結合し、出力電流を駆動して変調します。
HART入力は、簡単なパッシブRCフィルタ経由でLOOP+からAD5700のADC_IPピンに送られます。RCフィルタはHART復調器の第1段バンドパス・フィルタとして機能するほか、システムの電磁干渉耐性を向上させます。これは、過酷な工業環境下で使用される堅牢なアプリケーションにとって重要です。
AD5700低電力発振器は、3.8664 MHzの外部水晶発振器を直接XTAL1ピンとXTAL2ピンに接続して、HARTモデムのクロックを生成します。
出力保護
過渡電圧サプレッサ(TVS)は、4 mA~20 mA HARTインターフェースを過電圧から保護します。その電圧定格は、REGINピンの電圧がAD5421の絶対最大電圧60 Vを超えないようにする必要があります。TVSのリーク電流は、電流出力の精度に影響するおそれがあります。したがって、この部品を選ぶときは、所定のループ電圧と温度範囲におけるリーク電流に注意する必要があります。
ディプリーション型FETを外付けして使用すれば、AD5421のループ電圧を最大まで高めることができます。
回路は、ループ出力と直列に接続した2個のダイオードによって逆極性に対して保護されています。
ループと直列に配置したフェライトビーズは、4700 pFのコンデンサとともにシステムのEMC性能を改善します。HARTネットワークの仕様の関係上、ループ端子間にこれより大きい容量を使わないようにする必要があります。
低リークの4.7 Vツェナー・ダイオードは、AD5421のCOMピンとLOOPピンの間に誤って外部電圧がかかった場合に(たとえばADuCM360をプログラムしているときや回路のデバッグを行っているとき)、AD5421のオンチップ50 Ωループ検出抵抗を保護します。
電源とパワーマネジメント
センサー駆動電流を含むフィールド計測器の回路は、その全体が、4 mA~20 mAのループからの限られた量の電源で動作しなければなりません。これは、ループ電源を使用するあらゆるフィールド計測器に共通する課題です。図1に示す回路例は、低消費電力と高性能の両方を実現するソリューションです。このアプリケーションに使われている3つのICはすべて低消費電力設計であり、ICの内蔵機能を利用するこの回路は、柔軟なパワーマネジメント構造と最適なループ電源ソリューションを実現します。
AD5421は4 mA~20 mAのループ電圧を電源に使用し、ほかの回路に安定した低電圧を提供します。AD5421のREGOUT電圧は、回路の要求に応じ、ピンにより1.8 V~12 Vの範囲でプログラムできます。図1の回路では、使用入力センサー用の例として3.3 Vの電源電圧を使用しています。しかし、ADuCM360とAD5700の電源電圧範囲はさらに広いため、アプリケーションに合わせて異なる電源電圧を使用することができます。
REGOUT RCフィルタ(10 μF/10 Ω/10 μF)は、ループからセンサーのアナログ・フロントエンドに干渉しないようにします。また、回路、特にコントローラやデジタル回路から発生する干渉がループに逆流することも防止します。これは、信頼性の高いHART通信を実現する上で重要です。
AD5700 HARTモデムの電源は、追加のRCフィルタ(470 Ω/1 μF)を介して供給されます。ループ電源を使用するアプリケーションでは、このフィルタは非常に重要であり、これによってAD5700から発生する電流ノイズが4 mA~20 mAのループ出力に入り込まないようにします。このノイズを防止しないと、HART通信に悪影響が出ます。4 mA~20 mAループのノイズ性能は、サイレンス・テスト時におけるHARTの帯域内ノイズによって知ることができます。AD5700モデムは、8.2 pFの接地コンデンサをXTAL1ピンとXTAL2ピンに接続して外付けの水晶発振器を使用します。これは、消費電力を最も小さくする方法です。
ADuCM360は極めて柔軟な内部パワーマネジメント機能を備えており、すべての内部ブロックに電源とクロックを提供するさまざまなオプションを選択できます。ソフトウェアを利用すれば、特定の計測器アプリケーションに要求される機能と性能と電力の最適なバランスを実現することができます。ADuCM360の製品ページと、アプリケーション・ノートAN-1111を参照してください。
電源ノイズを最小限に抑えて低電圧センサー信号に関する性能を向上させるために、アナログ・フロントエンドのAVDDへの電源は別のフィルタ(10 μF/フェライトビーズ/1.6 Ω/10 μF)から供給します。
ADuCM360のGND_SWグラウンド・スイッチ・ピンはプライマリ、センサーの励起/電源を制御します。計測器の起動時は、スイッチ・オフがデフォルトです。このデフォルト設定により、適切な電源モードを含め、システムを完全に設定してから初めてセンサーがオンになり、それによって、4 mA~20 mAループ出力におけるパワーアップ時のスパイクを抑えます。
同様に、2次センサーの電源はADuCM360のプログラマブル電流源から供給されるため、ソフトウェアによって完全に制御できます。
ADuCM360用ソフトウェア
回路の機能と性能をデモする基本的なコード例は、 CN-0267 設計支援パッケージに含まれています。
このコード例には、ハードウェアの機能と能力を示すための基本的なHARTスレーブ・コマンド応答が含まれています。ただし、このコード例にはHART通信のプロトコル層は含まれていません。
バリエーション回路
ADuCM360には非常に柔軟な高性能のアナログ・フロントエンドが組み込まれており、12本のアナログ入力ピンと、電圧リファレンスおよびグラウンド・スイッチ用の追加ピンを備えています。そのため、抵抗ブリッジ・センサー、抵抗温度センサー、熱電対など、タイプの異なる複数のアナログ・センサーに直接接続することができます。したがって、このフィールド計測器ソリューションはほとんどあらゆるセンサー・フィールド計測器に使用できる為、温度補正型の圧力測定だけに限定する必要はありません。
アナログ・フロントエンドに必要なシグマ・デルタ(ΣΔ)ADCが1つだけのアプリケーションでは、ADuCM360の代わりにADuCM361を使用することができます。ADCが1つだけである点を除けば、ADuCM361はADuCM360のすべての機能を備えています。
トランジスタを外付けしたADuCM361のオンチップDACを使用すれば、4 mA~20 mA ループを制御できます。詳細については CN-0300 を参照してください。
AD5421 は、保護機能を介して直接ループに接続できます。あるいは、図2 に示すように、AD5421 とループ電源の間にディプリー ション型N チャンネルMOSFET を接続することができます。この構成で追加MOSEFT を使用すればAD5421 の電圧降下が約12 V になり、AD5421 パッケージで消費する電力が減少するため、4mA~20 mA アナログ出力の精度が向上します。また、ループ内 で許容できる最大電圧がMOSFET の定格レベルまで増大します。追加のMOSFET がHART 通信に影響を与えることはありません。

この回路では、AD5700 を3.8664 MHz の水晶発振器とともに使用しています。これは消費電力を最も低く抑えることができる構成です。あるいは、精度0.5 %の内部発信器を組み込んだAD5700-1を使用することもできます。内部発信器を使用すると、水晶発振器の場合と比較してモデムの電源電流が最大225 μA まで増加しますが、外付けの水晶発振器が不要になるためコストを削減でき、ボードの使用面積も少なくなります。
ループ電源を使用しないアプリケーションには、4 mA~20 mA DAC としてはAD5410、AD5420、AD5422、AD5755が最適です。
回路の評価とテスト
回路ハードウェア
図 1 に示した回路は、図3 に示す DEMO-AD5700D2 ZPC ボード に搭載されています。

DEMO-AD5700D2Z 回路基板には、システム評価を容易にするための追加機能がいくつか含まれています。0.1 インチ・ピッチの コネクタを使用しているため、オプションでプライマリセンサーとセカンダリセンサーを接続できます。また、HART 適合テスト に必要なHART RTS およびCD 用のテスト・ポイントが設けられています。
DEMO-AD5700D2Z のエッジにあるコネクタを使用すれば、ADuCM360 のシングルワイヤとUART でダウンロード/デバッグ信号にアクセスできるため、ソフトウェアの開発、コードのダウンロード、回路内でのデバッグやエミュレーションが容易になります。このコネクタと、DEMO-AD5700D2Z ボードに同梱されている小型のヘッダー・エクステンダは、EVAL-ADuCM360QSPZ 評価キットなど、アナログ・デバイセズのCortex-M3 をベースとしたすべての開発ツールに使用できます( 評価キットは、 DEMO-AD5700D2Z ボードには含まれていません)。
これらの機能は図1 の簡略図には含まれていませんが、CN-0267設計支援パッケージの完全な回路図には示されています。この設計支援パッケージにはフィールド計測器の完全なC コード例も含まれており、このコードを使用すれば、回路に含まれるすべてのハードウェア・ブロックと機能のあらゆる検証と評価、およびHART インターフェース機能の一部の検証を行うことができます。HART インターフェースの仕様とリソースの詳細については、HCF(HART Communication Foundation)にお問い合わせください。
HART 仕様への適合性
DEMO-AD5700D2Z は、HART 物理層テスト仕様(HCF_TEST-2、Revision 2.2)に指定された方法と装置を使用して、HART FSK 物理層仕様(HCF_SPEC-054、Revision 8.1)への適合性が確認されています。ボードはHCF に提出され、正式に登録されていま す。
登録された回路は、HFC(HART Communication Foundation)のウェブサイトの製品カタログにDEMO-AD5700D2Z という製品 名で掲載されています。
2 つのテストの結果は、サイレンス・テスト時の出力ノイズとアナログ変化率に関わるものでした。
サイレンス・テスト時の出力ノイズ
HART デバイスが送信を行っていない(サイレンス)ときは、ネットワークにノイズが混入しないようにする必要があります。過度 のノイズは、そのデバイス自体のHART 信号受信、またはネットワーク上のほかのデバイスの信号受信を妨げる恐れがありま す。
ループ内にある500 Ω 負荷の両側で測定した電圧ノイズに含まれる広帯域ノイズと相関ノイズの合計は、HART の拡張周波数帯 域において2.2 mV RMS を超えてはなりません。さらに、HART拡張周波数帯域外でも138 mV RMS を超えないようにする必要が あります。
ノイズは、True-RMS メーターを使用し、500 Ω 負荷の両側で測定しました。このノイズは、帯域外ノイズについては直接測定し、 帯域内ノイズについてはHCF_TOOL-31 フィルタを通して測定しました。また、ノイズ波形を確認するためにオシロスコープも 使用しました。
ノイズは不利な条件、つまり4 mA 出力電流で測定しています。測定したノイズ波形を図4 に、結果の概要を表1 に示します。

| Output Noise | Measured (mV) | Measured (mV) |
| Outside Extended Frequency Range | 4.13 | <138 |
| Inside Extended Frequency Range | 1.03 | <2.2 |
アナログ変化率テスト
最悪時のアナログ出力電流の変化は、HART の拡張周波数帯域に おいて500 Ω 負荷の両側で測定したときに、ピークで15 mV を 超える擾乱を発生しないものでなければなりません。
AD5421 DAC と出力ドライバは比較的高速です。したがって、要 求されるシステム仕様を満たすために、AD5421 に実装される ハードウェア・スルーレートの制限と、ADuCM360 ソフトウェ アによって実装されるデジタル・フィルタを組み合わせることに よって出力電流変化を制御します。
ハードウェア・スルーレートの制限は、AD5421 のCIN ピンに接 続した容量によって設定します。アナログ出力電流値に大きなス テップ変化が求められる場合は、ADuCM360 のソフトウェアが、 AD5421 DAC に送られる出力電流変化を複数の小さな後続ス テップに分割します。
このテストは、HCF_TOOL-31 フィルタを介して500 Ω 負荷に接 続したオシロスコープを使用して行いました。
結果を図5 に示します。波形CH1 は4 mA と20 mA の間の周期 的なステップを示しています。これは、500 Ω 負荷の両側で直接 測定したものです。波形CH2 は、HCF_TOOL-31 フィルタ出力か ら取り込んだ信号で、ピーク値150 mV の制限値内で10 倍に増 幅されています。

回路の消費電力
1 つは、AD5421 の内蔵電圧レギュレータの出力を測定する方法 です。
4 mA の最小アナログ出力電流と0.5 mA ピークのHART 出力AC 変調を考慮すると、ノーマル・モード動作における回路の最大消 費電流は3.5 mA 未満でなければなりません。AD5421 自体の動作 には最大0.3 mA の電流が必要です。したがって、AD5421 の REGOUT 出力として使用できる最大電流は約3.2 mA になります。
回路内の測定を容易にするために、DEMO-AD5700D2Z には、 REGOUT 出力フィルタの10 Ω 抵抗の両側にテスト・ポイント(T5、 T6)が設けられています(図6 を参照)。この設定により、抵抗 での電圧降下を測定して電流を計算することができ、電源電流を 遮断したり回路を停止したりする必要はありません。

結果は表2 に示すとおりです。測定条件を以下に示します。
- REGOUT = 3.3 V
- ADuCM360 のM3 コア・クロック = 2 MHz
- ADC は2 つとも毎秒50 サンプルで変換を実行
- ADC0 のバッファは両方ともオンで、ゲイン = 8
- ADC1 のバッファは両方ともオンで、ゲイン = 16
- RTD 励起電流 = 200 μA
- SPI とAD5421 はシリアル・クロック = 100 kHz で通信
- HART 通信
入力センサーを含め、使用するアナログ・ブロックとデジタル・ ブロックはすべて、最小4 mA のループ電流時に許容されるバ ジェット内で電源電流を消費します。
| Input Sensor | Voltage T5 to T6 Maximum (mV) | Current REGOUT Maximum (mA) |
| None |
24.4 | 2.44 |
| 24PCDFA6D (5 kΩ, 0.66 mA at 3.3 V) | 31.0 | 3.10 |
回路の消費電流を評価するもう1 つの方法では、HART 通信を行 いながら、アナログ出力電流を最小の4 mA に設定した状態で回 路が予想どおり機能するかどうかを検証しました。結果は、回路 が4 mA の電流を供給したことを示しており、HART 出力信号の 歪みは認められませんでした。
プライマリセンサーの入力性能
ADuCM360 は、大部分のアナログ・フロントエンドをチップ上 に内蔵しています。したがって、アナログ入力の性能は、主に ADuCM360 の仕様によって決定されます。
アナログ・フロントエンドとボード上のほかの回路の相互作用に よって影響を受ける可能性がある主な要素は、ノイズ・レベルで す。したがって、試験にあたっては、ノイズとそれに関係するシ ステムの分解能を中心としました。
デモは、HART 通信を介してプライマリアナログ入力からデータ (kPa 単位で圧力を表す)を転送する形で構成され、100 個のサン プルを取得して、性能を定量化するための基本的なデータ分析を 実施しました。2 つのテストの要領を以下に示します。
- 最初のテストは、標準圧力センサー(Honeywell 24PCDFA6D) をボード上に直接ハンダ付けして実施。
- 2 つめのテストは、図7 に示すように、固定抵抗と可変抵抗 のセットによって生成されたプライマリ入力信号を使用し て実施。

性能の概要を表3 に、信号プロットを図8 と図9 に示します。
| Parameter | Pressure Sensor | Resistive Network |
| Full Scale | 207 kPa | 246 kPa |
| Noise RMS | 1.3 Pa | 0.68 Pa |
| Peak-to-Peak Noise | 6.8 Pa | 3.6 Pa |
| Resolution Effective (rms) | 17.2 bit | 18.5 bit |
| Noise-Free Resolution (p-p) | 14.9 bit | 16.1 bit |


セカンダリセンサーの入力性能
このアナログ入力は、HART 通信経路を経由して温度を摂氏(°C) で伝送するように構成されています。分析は、性能を定量化する ために、100 個のサンプルからなる2 つのテストについて行いま した。
最初のテストはボード上の白金製100 Ω センサーを使用して行 い、2 番目のテストはボード上のセンサーを標準の(固定)100 Ω ± 1%抵抗に置き換えて実施しました。
性能の概要を表4 に、信号プロットを図10 と図11 に示します。
| Parameter | Pressure Sensor | Resistive Network |
| Noise RMS | 0.037°C | 0.033°C |
| Noise P-P | 0.19°C | 0.16°C |


