MAX846A

製造中

省コスト、あらゆるバッテリに対応したバッテリチャージャシステム

低コストµC用ユニバーサルチャージャまたはスタンドアロンLi+ (リチウムイオン)チャージャ

利用上の注意

本データシートの英語以外の言語への翻訳はユーザの便宜のために提供されるものであり、リビジョンが古い場合があります。最新の内容については、必ず最新の英語版をご参照ください。

なお、日本語版のデータシートは基本的に「Rev.0」(リビジョン0)で作成されています。そのため、英語版が後に改訂され、複数製品のデータシートがひとつに統一された場合、同じ「Rev.0」の日本語版のデータシートが異なる製品のデータシートとして表示されることがあります。たとえば、「ADM3307E」の場合、日本語データシートをクリックすると「ADM3311E」が表示されます。これは、英語版のデータシートが複数の製品で共有できるように1本化され、「ADM3307E/ADM3310E/ADM3311E/ADM3312E/ADM3315E」(Rev.J)と改訂されたからで、決して誤ってリンクが張られているわけではありません。和文化されたデータシートを少しでも有効に活用していただくためにこのような方法をとっておりますので、ご了解ください。

アナログ・デバイセズ社は、提供する情報が正確で信頼できるものであることを期していますが、その情報の利用に関して、あるいはその利用によって生じる第三者の特許やその他の権利の侵害に関して一切の責任を負いません。また、アナログ・デバイセズ社の特許または特許の権利の使用を明示的または暗示的に許諾するものでもありません。仕様は予告なしに変更する場合があります。本紙記載の商標および登録商標は、各社の所有に属します。

Viewing:

製品情報

  • マルチバッテリ対応充電器(リチウムイオン、NiMH、NiCd)
  • 電圧ループおよび電流ループが独立
  • リチウムイオンセル用の±0.5%内部リファレンス
  • 低価格:
    • スタンドアロンまたは低コストµCと併用
    • 内蔵1%リニアレギュレータによるµCの駆動
    • リニアレギュレータによるµC ADCへの リファレンス供給
    • 内蔵µCリセット
    • 低価格外付PNPトランジスタまたはPチャネルMOSFETを制御
  • パッケージ:省スペースの16ピンQSOP
  • 充電電流モニタ出力
  • オフ時のバッテリリーク電流は1µA以下

MAX846Aは、省スペースの16ピンQSOPに内蔵された、低価格マルチバッテリ対応のバッテリ充電器です。本ICを使用すると、1つの回路で様々な種類のバッテリ(リチウムイオン、NiMHまたはNiCdセル)を充電できます。

MAX846Aの最も単純なアプリケーションは、リチウムイオンセル充電用のスタンドアロン型電流制限付フロート電圧源です。また、低コストマイクロコントローラ(µC)と組み合わせてリチウムイオン、NiMHおよびNiCdセルを充電する汎用充電器を作成することもできます。

内蔵の0.5%精度のリファレンスにより、正確な電圧精度を要するリチウムイオンセルも安全に充電できます。低価格の外付PNPトランジスタ(またはP チャネルMOSFET)の制御に使用されている電圧レギュレーションループおよび電流レギュレーションループは互いに独立しているため、充電アルゴリズムがフレキシブルになっています。

MAX846Aは、1%、3.3V、20mAのリニアレギュレータを内蔵しています。このレギュレータはµCを駆動し、µCのA/Dコンバータにリファレンスを供給する能力を備えています。内蔵のリセット回路が不測の電圧降下発生時にコントローラヘ通知します。µCの機能は、電圧および電流を監視して充電アルゴリズムを変更するだけであるため、安価なµCを使用できます。

アプリケーション

  • 携帯電話
  • デスクトップクレードル充電器
  • ハンドヘルド機器(PDA、パームトップ)
  • Li+ (リチウムイオン)バッテリパック
  • Li+ (リチウムイオン)/ニッケル水素/ニッカド等あらゆるバッテリに対応したチャージャ
  • ノートブックコンピュータ

MAX846A
省コスト、あらゆるバッテリに対応したバッテリチャージャシステム
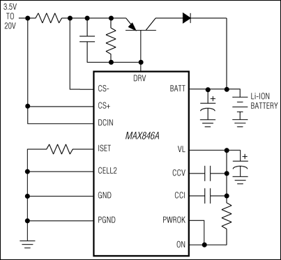
MAX846A:標準動作回路
myAnalogに追加

myAnalogの製品セクション(通知受け取り)、既存/新規プロジェクトに製品を追加する。

新規プロジェクトを作成
質問する
サポート

アナログ・デバイセズのサポート・ページはアナログ・デバイセズへのあらゆるご質問にお答えするワンストップ・ポータルです。


ドキュメント

さらに詳しく
myAnalogに追加

myAnalogのリソース・セクション、既存/新規プロジェクトにメディアを追加する。

新規プロジェクトを作成

ソフトウェア・リソース

必要なソフトウェア/ドライバが見つかりませんか?

ドライバ/ソフトウェアをリクエスト

ハードウェア・エコシステム

製品モデル 製品ライフサイクル 詳細
バッテリ・チャージャIC 3
MAX1640 製造中 可変出力、スイッチモード電流ソース、同期整流器付
MAX1647 製造中 あらゆるバッテリに対応したバッテリチャージャ
MAX745 製造中 スイッチモード、リチウムイオンバッテリチャージャ
マイクロコントローラ 1
MAX1782 製造中止 高性能スマートバッテリパックコントローラ
Modal heading
myAnalogに追加

myAnalogの製品セクション(通知受け取り)、既存/新規プロジェクトに製品を追加する。

新規プロジェクトを作成

評価用キット

MAX846AEVKIT

MAX846Aの評価キット

機能と利点

  • Liイオン充電用の0.5%内部リファレンス
  • バッテリに供給する電圧と電流の両方に対するレギュレーション
  • 1または2セル(選択可能)のLiイオンバッテリを充電
  • 内蔵1%、3.3V、低ドロップアウトリニアレギュレータ
  • オフ状態におけるバッテリからの漏れ電流:1µA (max)
  • パワーグッド機能
  • 表面実装部品
  • 完全実装および試験済み

製品詳細

MAX846Aの評価キット(EVキット)は、リチウムイオン(Liイオン)バッテリ用のスタンドアロン充電器です。充電レギュレータは、外部の低コスト、PNPパストランジスタを駆動する電圧ループおよび電流ループで構成されています。電圧レギュレーションモードで電流電圧コンバータが供給する電圧は、Liイオンバッテリを流れる電流に比例しています。フロート電圧と充電電流は、僅か2つの外付抵抗で設定できます。MAX846AのEVキットは、10Vの電源を使用して2個のLiイオンセルを800mAで充電する設定で出荷されています。

MAX846AのEVキットは、完全実装および試験済みの表面実装プリント基板です。

アプリケーション

  • 携帯電話
  • デスクトップクレードル充電器
  • ハンドヘルド機器(PDA、パームトップ)
  • Li+ (リチウムイオン)バッテリパック
  • Li+ (リチウムイオン)/ニッケル水素/ニッカド等あらゆるバッテリに対応したチャージャ
  • ノートブックコンピュータ

MAX846AEVKIT
MAX846Aの評価キット

最新のディスカッション

MAX846Aに関するディスカッションはまだありません。意見を投稿しますか?

EngineerZone®でディスカッションを始める

最近表示した製品