Portable Devices Need High-Performance Battery Chargers

2023年02月09日

Figure 1

   

Introduction

The proliferation of portable devices in recent years has underlined the need for small, efficient batteries and battery chargers. Great advances in battery technology have resulted, with lithium-ion (Li+) and lithium-polymer now among the more popular battery chemistries. To get the most performance from such batteries, designers have focused on the battery charger. In turn, chargers are keeping pace with battery technology, enabling the fullest use of a battery's capacity.

For notebook computers in which size, weight, and battery life are critical, the standard battery is a Li+ type. A recent offshoot of the Li+ chemistry uses polymers, which allow the battery to be molded into complex shapes. Lithium-polymer batteries are also popular for cell phones, handheld computers, and other small applications. Because Li+ and lithium-polymer chemistries are similar, their charging methods are nearly identical. Methods differ mainly in their termination voltage and charging current.

Traditional Charging Method

The traditional method of charging lithium-ion batteries is to apply constant current and constant voltage. Constant current is applied at the beginning of a typical full-charge cycle when the battery voltage is low. When the battery voltage rises to a specified limit, the charger switches to constant voltage and continues in that mode until the charging current declines to nearly zero. At that time, the battery is fully charged. During the constant-voltage phase, current drops exponentially due to the sum of battery resistance and any resistance in series with the battery (much like charging a capacitor through a resistor). Because current drops exponentially, a complete, full charge takes a long time.

In this method the limit for charging current need not be as accurate as the limit for charging voltage. However, the voltage limit is critical: Higher voltage enables the battery to store more energy, but excessive voltage damages the battery. Thus, typical Li+ chargers impose the voltage limit with accuracies better than 1%.

Even when charging at a constant high current (higher than 1C, where C is the battery capacity in ampere-hours), the constant-current charging time is small compared to the overall charging time. Constant-voltage mode, determined mostly by the battery's physical characteristics, takes most of the charging time. Thus, increasing the charging current has little effect on the overall charge time.

Linear Charging

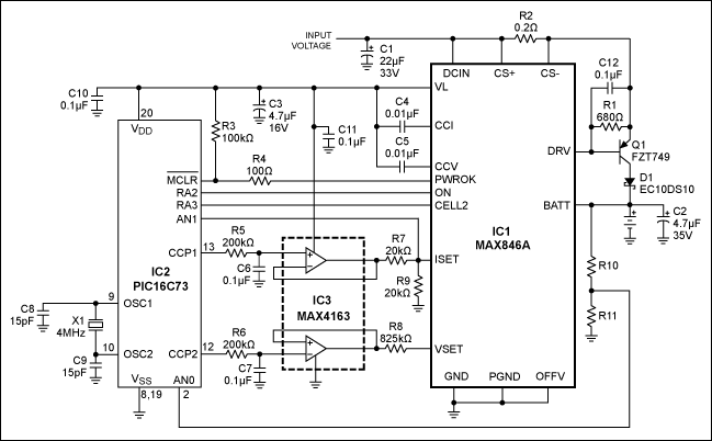
One way of charging Li+ batteries is with a linear charger (Figure 1), in which the source for charging voltage or current is usually the DC output of an AC adapter (wall cube). The controller MAX846A (IC1) drives an external pnp transistor to generate the charging voltage and current. The PIC® controller in this circuit (IC2) controls the charging voltage and current with its PWM outputs. By changing the charging voltage and current, this controller accommodates different battery types and chemistries.

Figure 1. A switch-mode charger, the MAX846A (IC1), and microcontroller (IC2) form a chemistry-independent battery charger.

Figure 1. A switch-mode charger, the MAX846A (IC1), and microcontroller (IC2) form a chemistry-independent battery charger.

In many systems, the extra PWM outputs on an existing controller can program the charger. It can be simplified further by programming the charging voltage and current with external resistors, if the charger is dedicated to a single battery type. Other linear chargers from Maxim include the MAX1501 stand-alone multichemistry charger and the MAX8856 Li+ battery charger.

Linear chargers are relatively small and simple, but their power dissipation is a drawback. Consider the following. The voltage of a typical Li+ battery ranges from 2.7V to 4.2V. To ensure sufficient input voltage to charge the battery to 4.2V, the source voltage must exceed 4.5V. Thus, the output from a typical inexpensive AC wall cube with 10% output-voltage tolerance must range from 4.5V to 5.5V. Maximum dissipation in the pnp pass transistor occurs at maximum input voltage and minimum battery voltage. For a typical 1A ±10% charging current, therefore, the charger's power dissipation can exceed 3W.

If this 3W is dissipated in a small portable device such as a cell phone or PDA, the resulting temperature rise can be considerable. It can affect the device electronics and may be undesirable to the end user. While the device power dissipation can be reduced with the use of an external battery charger or docking cradle, these options may not be available for all designs. In those cases, a switch-mode charger would be a more suitable option.

Switch-Mode Charging

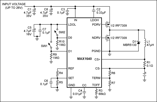
Figure 2. This switch-mode-charger, the MAX1640, exhibits high efficiency over a wide range of source voltage, battery voltage, and charging current

Figure 2. This switch-mode-charger, the MAX1640, exhibits high efficiency over a wide range of source voltage, battery voltage, and charging current

The MAX1640 in Figure 2 uses two external n-channel MOSFETs to chop the source voltage, which is then filtered to generate the required battery-charging current or voltage. These MOSFET pass elements act as switches. They are either on, passing the current with little voltage drop, or off, dropping the voltage with no current. This action greatly reduces power dissipation in the pass transistors (compared to that in a linear charger); the power dissipation shows little variation in response to changes in the source voltage, the battery voltage, and the charging current.

The circuit in Figure 2 reaches > 90% efficiency at a charge current of 1.5A and dissipates less power over the wide ranges of source voltage, battery voltage, and charging current. See the MAX1640 data sheet for more information about charging efficiency. Switch-mode chargers minimize power dissipation at the trade-off of greater size and complexity.

Constant-Current Pulse Charging

A new method for charging Li+ batteries is constant-current pulse charging which combines the benefits of both linear chargers and switch-mode chargers. Constant-current pulse charging limits the charge current by employing a current-limited wall cube. The wall-cube current is switched to the battery for constant-current charging. As battery voltage rises to the voltage limit, the current source is switched on and off, thereby supplying a required average current to the battery without exceeding the battery voltage.

Power dissipation in constant-current pulse-charging circuits is low because the switch is either on or off. This is similar to a switch-mode charger. Yet the circuit is simple (as is a linear charger) because no output filter is required. It can dissipate more power in the current-limit mode (depending on the wall cube used), but that has little effect on the battery or its load if the maximum safe temperature is not exceeded.

The p-channel MOSFET in a current-limited wall-cube charger circuit (Figure 3) switches the wall-cube current into the battery. Because the MAX1879 is available in a small µMAX® package and because the external MOSFET package can be as small as a SOT23, this circuit is smaller and less complex than a switching charger circuit. A complete charger requires only three capacitors in addition to the external MOSFET. (The LED, the Schottky, and the thermistor are all optional components.)

Figure 3. This Li+ charger, the MAX1879, has low power dissipation, yet requires less space than typical linear chargers for the same application

Figure 3. This Li+ charger, the MAX1879, has low power dissipation, yet requires less space than typical linear chargers for the same application

Conclusion

Battery charging circuitry grows more critical for getting the most from the battery as portable devices shrink and become more complex. By reducing power dissipation during charging and, in turn, minimizing the heat that affects a battery, you can improve the overall performance of the device and reduce stress on the battery. While conventional linear and switch-mode Li+ chargers still have a place, the current-limited pulse charger optimizes the size and the performance of portable devices.

myAnalogに追加

myAnalog のリソース セクション、既存のプロジェクト、または新しいプロジェクトに記事を追加します。

新規プロジェクトを作成

この記事に関して

製品

最新メディア 21
Title
Subtitle
さらに詳しく
myAnalogに追加

myAnalog のリソース セクション、既存のプロジェクト、または新しいプロジェクトに記事を追加します。

新規プロジェクトを作成