MAX1640

製造中

可変出力、スイッチモード電流ソース、同期整流器付

高速充電中も高精度電流源は低温を維持

利用上の注意

本データシートの英語以外の言語への翻訳はユーザの便宜のために提供されるものであり、リビジョンが古い場合があります。最新の内容については、必ず最新の英語版をご参照ください。

なお、日本語版のデータシートは基本的に「Rev.0」(リビジョン0)で作成されています。そのため、英語版が後に改訂され、複数製品のデータシートがひとつに統一された場合、同じ「Rev.0」の日本語版のデータシートが異なる製品のデータシートとして表示されることがあります。たとえば、「ADM3307E」の場合、日本語データシートをクリックすると「ADM3311E」が表示されます。これは、英語版のデータシートが複数の製品で共有できるように1本化され、「ADM3307E/ADM3310E/ADM3311E/ADM3312E/ADM3315E」(Rev.J)と改訂されたからで、決して誤ってリンクが張られているわけではありません。和文化されたデータシートを少しでも有効に活用していただくためにこのような方法をとっておりますので、ご了解ください。

アナログ・デバイセズ社は、提供する情報が正確で信頼できるものであることを期していますが、その情報の利用に関して、あるいはその利用によって生じる第三者の特許やその他の権利の侵害に関して一切の責任を負いません。また、アナログ・デバイセズ社の特許または特許の権利の使用を明示的または暗示的に許諾するものでもありません。仕様は予告なしに変更する場合があります。本紙記載の商標および登録商標は、各社の所有に属します。

Viewing:

製品情報

  • 効率:95%
  • 入力電圧範囲:+5.5V~+26V
  • 可変出力電圧範囲:2V~24V
  • 最大デューティサイクル:100% (低ドロップアウト)
  • 最大500kHzのPWM動作
  • 同期整流器(オプション)
  • パッケージ:16ピンQSOP
  • 電流検出精度:
    • 2% (MAX1641)
    • 5.3% (MAX1640)

MAX1640/MAX1641は、+5.5V~+26V入力で動作するCMOS可変出力スイッチモード電流ソースであり、マイクロプロセッサ制御バッテリ充電器に最適です。充電電流、最大出力電圧およびパルストリクル充電は、外付抵抗で設定します。オフ時間の設定によりスイッチング周波数を変更し、ノイズに敏感な回路において望ましくない高調波を抑制できます。MAX1640はハイサイド電流検出であるため、負荷を直接グランドに接続してグランド電位誤差を除去できます。MAX1641は、ローサイド電流検出を採用しています。

MAX1640/MAX1641ステップダウンパルス幅変調(PWM)コントローラでは、外部PチャネルMOSFETスイッチおよび(効率向上のためにオプションとして)外部NチャネルMOSFET同期整流器が使用されます。内部低ドロップアウトリニアレギュレータは、Nチャネル同期整流器のゲートドライブだけでなく、内部リファレンスおよび回路にも電源を供給します。

MAX1640/MAX1641は、省スペースの16ピンナローQSOPパッケージで提供されています。

アプリケーション

  • バックアップバッテリチャージャ
  • バッテリ駆動アプリケーション
  • 携帯電話
  • コードレス電話
  • ハンディターミナル
  • ラップトップ、ノートブック、およびパームトップコンピュータ
  • PCS電話
  • ポータブル民生用品

MAX1640
可変出力、スイッチモード電流ソース、同期整流器付
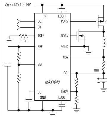
MAX1640、MAX1641:標準動作回路
myAnalogに追加

myAnalogの製品セクション(通知受け取り)、既存/新規プロジェクトに製品を追加する。

新規プロジェクトを作成
質問する
サポート

アナログ・デバイセズのサポート・ページはアナログ・デバイセズへのあらゆるご質問にお答えするワンストップ・ポータルです。


ドキュメント

さらに詳しく
myAnalogに追加

myAnalogのリソース・セクション、既存/新規プロジェクトにメディアを追加する。

新規プロジェクトを作成

ソフトウェア・リソース

必要なソフトウェア/ドライバが見つかりませんか?

ドライバ/ソフトウェアをリクエスト

ハードウェア・エコシステム

製品モデル 製品ライフサイクル 詳細
バッテリ・チャージャIC 3
MAX846A 製造中 省コスト、あらゆるバッテリに対応したバッテリチャージャシステム
MAX1647 製造中 あらゆるバッテリに対応したバッテリチャージャ
MAX745 製造中 スイッチモード、リチウムイオンバッテリチャージャ
マイクロコントローラ 1
MAX1782 製造中止 高性能スマートバッテリパックコントローラ
Modal heading
myAnalogに追加

myAnalogの製品セクション(通知受け取り)、既存/新規プロジェクトに製品を追加する。

新規プロジェクトを作成

評価用キット

MAX1640EVKIT

MAX1640、MAX1641の評価キット

機能と利点

  • 入力電圧範囲:5.5V~26V
  • 高精度電流レギュレーション:
    • 2% (MAX1641)
    • 5% (MAX1640)
  • 急速充電電流:最大1.5A
  • 最大500kHzのPWM動作
  • パルストリクル充電電流
  • 最大デューティサイクル100% (低ドロップアウト)
  • 同期整流器
  • 表面実装部品
  • 完全実装済み、試験済み

製品詳細

MAX1640の評価キット(EVキット)は、5.5V~26V入力で動作する可変スイッチモード電流ソースです。この製品は、マイクロプロセッサ制御バッテリ充電器用に設計されています。充電電流、最大電圧およびパルストリクル充電は、外部抵抗で設定されます。本EVキットは、出荷時に最大充電電圧(6セル)に設定されています。同期整流付きのステップダウンパルス幅変調器(PWM)として設定されているため、90%以上の効率で最大1.5Aの急速充電が可能です。MAX1640は、ハイサイド電流検出を使用しています。このため負荷を直接グランドに接続して、グランド電位誤差を排除することができます。MAX1641は、ローサイド電流検出となっています。

MAX1640のEVキットは、完全実装済み、試験済みの表面実装プリント基板です。本EVキットは、MAX1641の評価にも使用できます。

アプリケーション

  • バックアップバッテリチャージャ
  • バッテリ駆動アプリケーション
  • 携帯電話
  • コードレス電話
  • ハンディターミナル
  • ラップトップ、ノートブック、およびパームトップコンピュータ
  • PCS電話
  • ポータブル民生用品

MAX1640EVKIT
MAX1640、MAX1641の評価キット

最新のディスカッション

最近表示した製品