LTC3766

新規設計に推奨

高効率の2次側同期整流式フォワード・コントローラ

利用上の注意

本データシートの英語以外の言語への翻訳はユーザの便宜のために提供されるものであり、リビジョンが古い場合があります。最新の内容については、必ず最新の英語版をご参照ください。

なお、日本語版のデータシートは基本的に「Rev.0」(リビジョン0)で作成されています。そのため、英語版が後に改訂され、複数製品のデータシートがひとつに統一された場合、同じ「Rev.0」の日本語版のデータシートが異なる製品のデータシートとして表示されることがあります。たとえば、「ADM3307E」の場合、日本語データシートをクリックすると「ADM3311E」が表示されます。これは、英語版のデータシートが複数の製品で共有できるように1本化され、「ADM3307E/ADM3310E/ADM3311E/ADM3312E/ADM3315E」(Rev.J)と改訂されたからで、決して誤ってリンクが張られているわけではありません。和文化されたデータシートを少しでも有効に活用していただくためにこのような方法をとっておりますので、ご了解ください。

アナログ・デバイセズ社は、提供する情報が正確で信頼できるものであることを期していますが、その情報の利用に関して、あるいはその利用によって生じる第三者の特許やその他の権利の侵害に関して一切の責任を負いません。また、アナログ・デバイセズ社の特許または特許の権利の使用を明示的または暗示的に許諾するものでもありません。仕様は予告なしに変更する場合があります。本紙記載の商標および登録商標は、各社の所有に属します。

Viewing:

製品情報

  • Direct Flux Limitにより、飽和しないことを保証
  • 高速および高精度の平均電流制限
  • 出力がプリバイアスされていてもクリーンな起動が可能
  • 2次側制御により、高速過渡応答が可能
  • シンプルなセルフスタート・アーキテクチャ
  • 同期MOSFETの逆電流制限
  • PolyPhase®動作により、高電力設計を簡素化
  • 真のリモートセンス差動アンプ
  • リモートセンスの逆電圧保護
  • 高電圧リニア・レギュレータ・コントローラ
  • 内部LDOがVOUTからゲートドライブに電力を供給
  • 過温度/過電圧保護
  • 高さの低い4mm × 5mm QFNパッケージと細型28ピンSSOPパッケージ

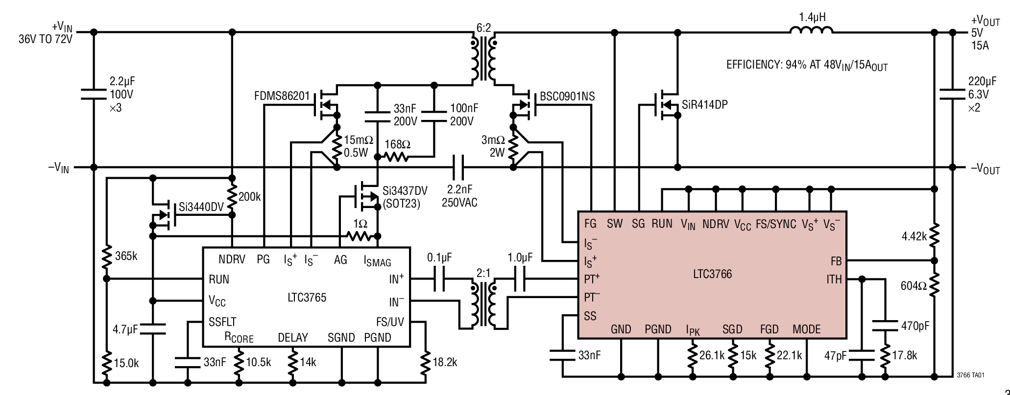
LTC3766は、同期整流式フォワード・コンバータ向けのPolyPhaseが可能な2次側コントローラです。このデバイスはLTC3765アクティブクランプ・フォワード・コントローラおよびゲート・ドライバと共に使用することで、マルチフェーズ動作の電力と2次側制御の速度を組み合わせた絶縁電源を構成します。

LTC3766は、アクティブ・クランプ・フォワード・コンバータの設計を簡素化するために設計されました。このデバイスはLTC3765と共に使用することにより、2次側制御アプリケーションで通常使用される個別のバイアス・レギュレータが不要となる堅牢なセルフスタート・コンバータを構成します。また、高精度の電流制限機能を備え、負荷がプリバイアスされていてもクリーンな起動が可能なので、高電力バッテリ・チャージャ・アプリケーションに最適です。

LTC3766は広範なリモートセンス機能と出力保護機能を備えており、同時にDirect Flux Limitによって過渡応答を遅らせることなくトランスの飽和を防ぎます。また、リニア・レギュレータ・コントローラとバイパスLDOを内蔵しているので、2次側バイアス電圧を容易に生成できます。


アプリケーション

  • 絶縁型48Vテレコム・システム
  • 絶縁型バッテリ・チャージャ
  • 車載システムと軍用システム
  • 産業用機器、アビオニクス機器および重機

LTC3766
高効率の2次側同期整流式フォワード・コントローラ
36V-72V to 5V/15A Active Clamp Isolated Forward Converter Product Package 1 Product Package 2
myAnalogに追加

myAnalogの製品セクション(通知受け取り)、既存/新規プロジェクトに製品を追加する。

新規プロジェクトを作成
質問する
サポート

アナログ・デバイセズのサポート・ページはアナログ・デバイセズへのあらゆるご質問にお答えするワンストップ・ポータルです。


ドキュメント

データシート

これは最新改訂バージョンのデータシートです。

さらに詳しく
myAnalogに追加

myAnalogのリソース・セクション、既存/新規プロジェクトにメディアを追加する。

新規プロジェクトを作成

ソフトウェア・リソース

必要なソフトウェア/ドライバが見つかりませんか?

ドライバ/ソフトウェアをリクエスト

ハードウェア・エコシステム

製品モデル 製品ライフサイクル 詳細
A/Dコンバータ(ADC) 1
LTC2991 新規設計に推奨 I2C インタフェース搭載のオクタル電圧、電流、温度モニタ
D/Aコンバータ(DAC) 1
LTC2654 製造中 最大10ppm/°C のリファレンスを内蔵したクワッド16/12ビット、レール・トゥ・レールDAC
スイッチング・レギュレータ & コントローラ 1
LTC3765 新規設計に推奨 アクティブ・クランプ・フォワード・コントローラおよびゲート・ドライバ
温度センサー 1
LTC2997 製造中 リモート/内部温度センサ
Modal heading
myAnalogに追加

myAnalogの製品セクション(通知受け取り)、既存/新規プロジェクトに製品を追加する。

新規プロジェクトを作成

ツールおよびシミュレーション

LTspice

LTspice®は、無料で提供される強力で高速な回路シミュレータと回路図入力、波形ビューワに改善を加え、アナログ回路のシミュレーションを容易にするためのモデルを搭載しています。

 


評価用キット

eval board
DC2199B-C

LTC3765EMSE/LTC3766EGN Isolated Demo Board | Forward Converter with Sync Rectification, 36V ≤ VIN ≤ 60V; VOUT = 56V @ 5.4A

製品詳細

Demonstration circuit 2199B-C is a 300W isolated forward converter with synchronous rectification featuring the LTC3765/LTC3766 chip-set. It produces a regulated 56V, 5.4A output from an input voltage range of 36V to 60V.



eval board
DC2199A-B

LTC3765EMSE/LTC3766EGN Isolated Demo Board | Forward Converter with Sync Rectification, 36V ≤ VIN ≤ 60V; VOUT = 24V @ 15A

製品詳細

Demonstration circuit 2199A-B is a 360W isolated forward converter with synchronous rectification featuring the LTC3765/LTC3766 chip-set. It produces a regulated 24V, 15A output from an input voltage range of 36V to 60V.



eval board
DC1739B-C

LTC3765EMSE/LTC3766EGN Isolated Demo Board | Forward Converter, 9V ≤ VIN ≤ 36V; VOUT = 12V @ 10A

製品詳細

Demonstration circuit 1739B-C is a 120W isolated forward converter with synchronous rectification featuring the LTC3765/LTC3766 chip set. This circuit demonstrates the high level of performance, efficiency, and small solution size attainable using this chipset in an active-clamp-reset forward converter power supply. It operates at 240kHz and produces a regulated 12V/10A output from an input voltage range of 9V to 36V. It has an eighth-brick footprint area.

eval board
DC2199A-A

LTC3765EMSE/LTC3766EGN Isolated Demo Board | Forward Converter, 36V ≤ VIN ≤ 60V; VOUT = 12V @ 30A

製品詳細

Demonstration circuit 2199A-A is a 360W isolated forward converter with synchronous rectification featuring the LTC3765/LTC3766. It produces a regulated 12V, 30A output from an input voltage range of 36V to 60V.



eval board
DC1739A-B

LTC3765EMSE/LTC3766EGN Isolated Demo Board | Forward Converter, 18V ≤ VIN ≤ 72V; VOUT = 12V @ 12.5A

製品詳細

Demonstration circuit 1739A-B is a 150W isolated forward converter with synchronous rectification featuring the LTC3765/LTC3766. This circuit demonstrates a high level of performance, efficiency, and small solution size attainable using these parts in an active-clamp-reset forward converter power supply. It operates at 240kHz and produces a regulated 12V, 12.5A output from an input voltage range of 18V to 72V, making it well suited for telecom, industrial, and other applications.

DC2199B-C
LTC3765EMSE/LTC3766EGN Isolated Demo Board | Forward Converter with Sync Rectification, 36V ≤ VIN ≤ 60V; VOUT = 56V @ 5.4A
DC2199B-C - Schematic
DC2199A-B
LTC3765EMSE/LTC3766EGN Isolated Demo Board | Forward Converter with Sync Rectification, 36V ≤ VIN ≤ 60V; VOUT = 24V @ 15A
DC2199A-B - Schematic
DC1739B-C
LTC3765EMSE/LTC3766EGN Isolated Demo Board | Forward Converter, 9V ≤ VIN ≤ 36V; VOUT = 12V @ 10A
DC1739B-C Evaluation Board DC1739B-C Evaluation Board - Top View DC1739B-C Evaluation Board - Bottom View DC1739B-C - Schematic
DC2199A-A
LTC3765EMSE/LTC3766EGN Isolated Demo Board | Forward Converter, 36V ≤ VIN ≤ 60V; VOUT = 12V @ 30A
DC2199A - Shematic
DC1739A-B
LTC3765EMSE/LTC3766EGN Isolated Demo Board | Forward Converter, 18V ≤ VIN ≤ 72V; VOUT = 12V @ 12.5A
DC1739A-B - Schematic

最新のディスカッション

最近表示した製品