AD9517-4

新規設計に推奨

クロック・ジェネレータ、12出力、1.6GHzのVCO内蔵

利用上の注意

本データシートの英語以外の言語への翻訳はユーザの便宜のために提供されるものであり、リビジョンが古い場合があります。最新の内容については、必ず最新の英語版をご参照ください。

なお、日本語版のデータシートは基本的に「Rev.0」(リビジョン0)で作成されています。そのため、英語版が後に改訂され、複数製品のデータシートがひとつに統一された場合、同じ「Rev.0」の日本語版のデータシートが異なる製品のデータシートとして表示されることがあります。たとえば、「ADM3307E」の場合、日本語データシートをクリックすると「ADM3311E」が表示されます。これは、英語版のデータシートが複数の製品で共有できるように1本化され、「ADM3307E/ADM3310E/ADM3311E/ADM3312E/ADM3315E」(Rev.J)と改訂されたからで、決して誤ってリンクが張られているわけではありません。和文化されたデータシートを少しでも有効に活用していただくためにこのような方法をとっておりますので、ご了解ください。

アナログ・デバイセズ社は、提供する情報が正確で信頼できるものであることを期していますが、その情報の利用に関して、あるいはその利用によって生じる第三者の特許やその他の権利の侵害に関して一切の責任を負いません。また、アナログ・デバイセズ社の特許または特許の権利の使用を明示的または暗示的に許諾するものでもありません。仕様は予告なしに変更する場合があります。本紙記載の商標および登録商標は、各社の所有に属します。

Viewing:

製品情報

  • 低位相ノイズ、PLL
    内蔵VCOのチューニング範囲1.45~1.80GHz、
    オプションの外付けVCO / VCXO(最大2.4GHz)、
    1個の差動 / 2個のシングルエンド・
    リファレンス入力、
    リファレンス監視機能
  • 1.6GHzのLVPECL出力の2つのペア
    各ペアでコース位相遅延を設定できる1~32分周器を共用、
    追加出力ジッタ:225fs rms、
    チャンネル間スキュー・ペア出力:<10ps
  • 2ペアの800MHz LVDSクロック出力
    各ペアでカスケード接続された2個の1~32分周器(コース位相遅延が設定可能)を共用、
    追加出力ジッタ:275fs rms、
    各LVDS出力のファイン遅延調整(ΔT)
  • 2つの250MHz CMOS出力(LVDS出力当たり2個)
  • パワーアップ時の全出力の自動同期

    |詳細はデータシートをご参照ください。

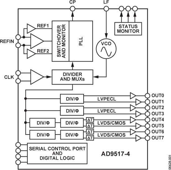
AD9517-4*は、ピコ秒以下のジッタ性能のマルチ出力クロック分配機能を備えており、PLLとVCOを内蔵しています。VCOのチューニング周波数レンジは1.45~1.80GHzです。オプションとして、外付けのVCO / VCXO(最大2.4GHz)を使用できます。

AD9517-4は、低ジッタと低位相ノイズに重点を置き、データ・コンバータの性能を最大限に高めます。位相ノイズ / ジッタ条件の厳しいその他のアプリケーションでも、このデバイスが役に立ちます。

AD9517-4には、4つのLVPECL出力(2つのペア)、4つのLVDS出力(2つのペア)が備わっています。各LVDS出力は2つのCMOS出力として再構成することができます。LVPECL出力は1.6GHzまで、LVDS出力は800MHzまで、CMOS出力は250MHzまで動作します。

追加の出力、クリスタル・リファレンス入力、遅延ゼロまたはスタートアップ時の自動構成するためのEEPROM、を必要とするアプリケーションのためにはAD9520とAD9522を使うことが可能となります。更にAD9516とAD9518はAD9517と同等ICですが、異なる組み合わせの出力を備えています。

それぞれの出力ペアには分周器があり、分周比とコース遅延(または位相)の両方を設定できます。LVPECL出力の分周比の指定範囲は1~32です。LVDS / CMOS出力では、最大1024までの分周比を設定できます。

AD9517-4は48ピンLFCSPを採用しており、3.3V単電源で動作します。外付けのVCOには拡張電圧範囲が必要ですが、チャージ・ポンプ電源(VCP)を5.5Vに接続することで対応できます。LVPECLには、2.5~3.3Vの別電源を利用できます。

AD9517-4の動作は-40~+85℃の工業用温度範囲で仕様が規定されています。

アプリケーション

  • 低ジッタ、低位相ノイズのクロック分配
  • ソネット、同期式イーサーネット、OUT2 / 3 / 4を含む10 / 40 / 100Gb / secネットワーク・ライン・カード
  • フォーワード・エラー・補正(G.710)
  • 高速ADC、DAC、DDS、DDC、DUC、MxFE用クロック
  • 高性能無線トランシーバ
  • ATE

* AD9517はAD9517ファミリーの全製品を意味しますが、AD9517-4と記す場合はAD9517ファミリーのその製品のみを指します。

AD9517-4
クロック・ジェネレータ、12出力、1.6GHzのVCO内蔵
AD9517-4 Functional Block Diagram AD9517-4 Pin Configuration
myAnalogに追加

myAnalogの製品セクション(通知受け取り)、既存/新規プロジェクトに製品を追加する。

新規プロジェクトを作成
質問する
サポート

アナログ・デバイセズのサポート・ページはアナログ・デバイセズへのあらゆるご質問にお答えするワンストップ・ポータルです。


ドキュメント

データシート 1

ユーザ・ガイド 1

アプリケーション・ノート 13

技術記事 6

評価用設計ファイル 4

さらに詳しく
myAnalogに追加

myAnalogのリソース・セクション、既存/新規プロジェクトにメディアを追加する。

新規プロジェクトを作成

ソフトウェア・リソース


ハードウェア・エコシステム

製品モデル 製品ライフサイクル 詳細
コンパレータ 1
LTC6957 位相ノイズの小さいデュアル出力バッファ/ドライバ/ロジック・コンバータ
フェーズ・ロック・ループ(PLL)シンセサイザ 1
ADF4002 新規設計に推奨 PLL周波数シンセサイザ/位相検出器
Modal heading
myAnalogに追加

myAnalogの製品セクション(通知受け取り)、既存/新規プロジェクトに製品を追加する。

新規プロジェクトを作成

ツールおよびシミュレーション

ADIsimCLK設計および評価用ソフトウェア

ADIsimCLKはアナログ・デバイセズの超低ジッタのクロック分配器とクロック生成製品向けに開発された設計ツールです。ADIsimCLKを使用すれば、ワイヤレス・インフラストラクチャ、計測器、ネットワーキング、ブロードバンド、ATE(自動試験装置)あるいはクロック性能が予測可能であることが求められるあらゆる分野のアプリケーションで、設計を迅速に開発、評価、最適化できます。

ツールを開く

AD9517-x IBIS Models 1


評価用キット

eval board
AD-FMCOMMS6-EBZ

AD-FMCOMMS6-EBZ評価用ボード

機能と利点

  • レシーバーの複雑さと必要なステージ数を低減し、性能を向上させると共に消費電力を抑える 
  • イメージ除去の問題と望まないミキシングを防止する 

製品詳細

AD-FMCOMMS6-EBZ評価用ボードは、AD9652デュアル16ビットA/Dコンバータ、ADL5566広ダイナミック・レンジRF/IFデュアル差動アンプ、およびADL5380直交復調器に基づく400MHz~4.4GHzのレシーバーです。

これは、ダイレクト・コンバージョン(ホモダインやゼロIFとも)レシーバー・アーキテクチャに対するI/Q復調アプローチです。複数の周波数変換を行えるスーパーへテロダイン・レシーバーに対し、ダイレクト・コンバージョン無線は1つの周波数変換のみを行います。周波数変換が1つであることは、以下の理由で有利です。

  • レシーバーの複雑さと必要なステージ数を低減し、性能を向上させると共に消費電力を抑える
  • イメージ除去の問題と望まないミキシングを防止する


このトポロジーにより、差動信号環境のイメージ除去と迅速な実装が実現します。ACDへのフルスケール入力を維持するための増幅ステージがあります。局部発振器とADCクロックがボード上に実装され、同じリファレンス信号を共有して不鮮明さを防止します。フォーム・ファクタはVITA57に準拠し、すべてのDC電源がFMCコネクタを通してデータ・キャプチャ・ボードから配線されています。この評価用ボードは、「商用の」(COTS)コンポーネントを使用した防衛用および商用のレーダーを目的とした高性能レシーバー・シグナル・チェーンを実現しています。回路全体の帯域幅は220MHzで、パス・バンドの平坦性は+/_1.0dBです。145MHzのIFで測定したS/N比およびSFDRは、それぞれ64dBおよび75dBcです。


EVAL-AD9517-4

AD9517- 4 Evaluation Board

機能と利点

  • Simple power connection using 6 V wall adapter and on-board LDO voltage regulators
  • LDOs are easily bypassed for power measurements
  • 8 ac-coupled differential LVPECL SMA connectors
  • 2 ac-coupled LVPECL differential headers
  • 2 dc-coupled differential LVDS SMA connectors that are reconfigurable to four CMOS SMA connectors
  • 2 dc-coupled LVDS differential headers that are reconfigurable to four CMOS connectors
  • SMA connectors for
    2 reference inputs
    Charge pump output
    Clock distribution input
  • USB connection to PC
  • Microsoft Windows-based evaluation software with simple graphical user interface
  • On-board PLL loop filter
  • Easy access to digital I/O and diagnostic signals via I/O header
  • Status LEDs for diagnostic signals

製品詳細

The AD9516-x, AD9517-x, and AD9518-x are very low noise PLL clock synthesizers featuring an integrated VCO, clock dividers, and up to 14 outputs. The AD9516 features automatic holdover and a flexible reference input circuit allowing for very smooth reference clock switching. The AD9516 family also features the necessary provisions for an external VCXO.

The AD9516 evaluation board is a compact, easy-to-use platform for evaluating all features of the AD9516. The AD9516, AD9517, and AD9518 differ only in package size, and the number of outputs. The evaluation software main window for the AD9517 and AD9518 reflects fewer outputs, but the operation is identical for all devices.

Use the user guide in conjunction with the AD9516, AD9517, and AD9518 data sheets.

AD-FMCOMMS6-EBZ
AD-FMCOMMS6-EBZ評価用ボード
eval-image-unavailable
EVAL-AD9517-4
AD9517- 4 Evaluation Board

最新のディスカッション

AD9517-4に関するディスカッションはまだありません。意見を投稿しますか?

EngineerZone®でディスカッションを始める

最近表示した製品